


ƾ¾Ý¡¶ÐÂÀû182022Äê¶ÈµÚ¶þÅú¹ûÕæÕÐÆ¸¼òÕ¡·Óйػ®¶¨£¬½áºÏ¹ûÕæÕÐÆ¸±¨Ãû¡¢×ʸñÉó²éÇé¿ö£¬¾Ñо¿£¬¶Ô±¾´Î¹ûÕæÕÐÆ¸¸Úλ¼Æ»®ÈËÊýÓëÇкÏÌõ¼þÈËÊýµÄ±ÈÀýδ´ï1:3µÄ½øÐе÷½â¡£¾ßÌåÊÂÏîͨ¸æÈçÏ£º
±¾´ÎÕÐÆ¸²¿·Ö¸ÚλתΪ³£Ì¬»¯¹ûÕæÕÐÆ¸
ÒÔϸÚλ±¾´Î먦¿¼£¬×ªÎª³£Ì¬»¯¹ûÕæÕÐÆ¸£¬±¨Ãû·½·¨ÎªÓÊÏ䱨Ãû£¬±¨ÃûÖÊÁÏ·¢ËÍÖÁÐÂÀû18ÕÐÆ¸×¨ÓÃÓÊÏäqzcjjtzp@163.com£¬¾ßÌ屨Ãû³ÌÐòµã»÷ÎÄÄ©¡°ÔĶÁÔÎÄ¡±£¬±¨Ãûʱ¼äÑÓ³¤ÖÁÕÐÂúΪֹ£¬¼¯ÍŽ«Æ¾¾Ý±¨ÃûÇé¿öδ±ØÆÚ×éÖ¯¿¼ºËÃæÊÔ¡£

±¾´ÎÕÐÆ¸¼õÉÙ²¿·Ö¸ÚλÕÐÆ¸¼Æ»®ÈËÊý

±¾´ÎÕÐÆ¸È¡Ïû²¿·Ö¸Úλ¿ª¿¼

ÒòÊÂÇéÐèÒª£¬ÐÂÀû18ÓÐÏÞ¹«Ë¾Äâ¹ûÕæÕÐÆ¸Ò»ÅúÊÂÇéÈËÔ±£¬ÏÖͨ¸æÈçÏ£º
Ò»¡¢¼¯ÍŹ«Ë¾¼°Ïà¹ØÈ¨ÊôÆóÒµ¼ò½é
1£®ÐÂÀû18ÓÐÏÞ¹«Ë¾£¨ÒÔϼò³Æ¡°ÐÂÀû18¡±£©ÊÇȪÖÝÊÐί¡¢ÊÐÕþ¸®ÎªÌáÉýȪÖݶ¼»áÐÂÇø½¨Éèˮƽ£¬Íƶ¯ÐÂÀû18Àà×ÊÔ´×ʲúµÄÓÅ»¯ÕûºÏ¶øÉèÁ¢µÄ¹úÓм¯ÍÅ¡£¼¯ÍÅ×¢²á×ʽð60ÒÚÔª£¬×ʲú×ܶî´ï1500ÒÚÔª£¬ÊÇȪÖÝÊÐ×ʲú¹æÄ£×î´óµÄÊÐÊô¹úÓÐÆóÒµ£¬Ò²ÊÇȪÖÝÊ×¼Ò»ñµÃ¹ûÕæÊг¡Ö÷ÌåÐÅÓÃÆÀ¼¶×î¸ßÆ·¼¶AAAµÄ¹úÓÐÆóÒµ¡£¼¯ÍÅÏÖÓÐȨÊô¶þ¼¶ÆóÒµ10¼Ò£¬Í¨¹ýµ£¸º³Ç¶«×éÍÅ¡¢¶«º£×éÍÅ¡¢±±·å×éÍÅ¡¢½ÄÏ×éÍŵĿª·¢½¨ÉèÈÎÎñÒÔ¼°ÀÏ¾ÉÆ¬Çø£¨¹Å³ÇÍ⣩µÄ¸ïÐÂÈÎÎñ£¬Ó뺣˿Ãû³Ç¹²Éú³¤¡¢Í¬Éú³¤¡£½¨Á¢ÎåÄê¶àÀ´£¬ÐÂÀû18ÒÑÐγÉÁËÆ¬Çø¿ª·¢¡¢µØ²úÖÃÒµ¡¢¹¤³Ì×ܳаü¡¢¶¼»áÔËÓª¡¢¹©Ó¦Á´ÒµÎñ¡¢¹¤ÒµÍ¶×Ê¡¢¹¤³ÌÈ«Àú³Ì×ÉѯµÈ¶à¸öÒµÎñ°å¿é£¬Å¬Á¦´òÔ캣ÄÚÒ»Á÷µÄ¶¼»á½¨ÉèÔËӪЧÀÍ×ÛºÏÌṩÉÌ¡£
2£®ÈªÖÝÐÂÀû18¹¤³ÌÖÎÀí×ÉѯÓÐÏÞ¹«Ë¾£¨ÒÔϼò³Æ¡°¹¤³ÌÖÎÀí¹«Ë¾¡±£©ÊÇÐÂÀû18ȨÊôÆóÒµ£¬×¢²á×ʽð5ÒÚÔª¡£ÂôÁ¦½ÄÏ×éÍÅ¿ª·¢½¨Éè¡£¹«Ë¾Æ¾¾Ý¡°¹¤ÒµÏÈÐС¢²ß»®ÒýÁì¡¢¼Æ»®×¥ÊÖ¡±µÄÉú³¤Ë¼Â·£¬¼á³Ö¡°Èö¼»áÉú³¤¸üÓÐζȡ¢ÈÃÊÐÃñÉú»î¸üÓÐÖʸС±µÄ½¨ÉèÀíÄȫÁ¦Íƶ¯½ÄÏ×éÍÅ¿ª·¢½¨É裬²»¾øÌáÉý×éÍÅÕûÌå¼ÛÖµ£¬Ìá¸ß¶¼»áÆ·ÖÊ£¬ÍêÉÆÈªÖÝ¡°ÄÏ´óÃÅ¡±ÐÎÏó¡£Ä¿Ç°£¬¹«Ë¾Õýƾ¾ÝÊÐίÊÐÕþ¸®¡°Ç¿¹¤Òµ¡¢Ð˶¼»á¡±Ë«ÂÖÇý¶¯µÄ¾ö²ß°²ÅÅ£¬ÓÐÐòÍÆ½øÎÚʯɽÖͺéÇø¡¢ÎÚʯɽ¹«Ô°¡¢½ðÀð´óÇÅ¡¢½ðÀð´óµÀµÈ10¸öÏîÄ¿µÄ½¨É裬²ß»®½ðÀðÖܱ߯¬Çø¡¢ÎÚʯ-Õ¹ÀÀ³ÇÆ¬Çø¶¼»á¸üУ¬ÖúÁ¦½ÄÏ×éÍű¼ÌÚÌáÉý¡£
3£®ÈªÖÝÊÐÐÂÀû18ÖÃÒµÓÐÏÞÔðÈι«Ë¾£¨ÒÔϼò³Æ¡°ÐÂÀû18ÖÃÒµ¹«Ë¾¡±£©ÊÇÐÂÀû18ȨÊôÆóÒµ£¬×¢²á×ʽð10ÒÚÔª£¬Ö÷ÓªÒµÎñÐγÉÒÔ·¿µØ²ú¿ª·¢Îª½¹µã£¬ÎïÒµÖÎÀí¼°µØ²úÉÏÏÂÓι¤ÒµÁ´ÒµÎñÍØÕ¹²¢Ðеġ°Ò»ºËÁ½Òí¡±»¨Ñù£¬²¢Öƶ¨ÁËÓëÆ¬ÇøÆóÒµ¡¢ÏØÇø¹úÆóÁª¶¯¿ª·¢µÈ¡°ËÄÂÖÇý¶¯¡±Õ½ÂÔʵʩ·¾¶¡£¹«Ë¾ÄÚÉè7¸öÖ°Äܲ¿ÊÒ£¬ÒԵزúÏîĿΪ½¹µãÉèÏîÄ¿ÖÎÀí²¿£¬ÏÂÉèÒµÎñÍØÕ¹ÊÂÒµ²¿¡¢³ÇÏçÎïÒµ¹«Ë¾¡¢ºëÒãÖÃÒµ¹«Ë¾¼°ºëêÉÖÃÒµ¹«Ë¾µÈ¡£ÒÑ¿ª·¢µÄ¡°Ë®Ä«Ïµ¡±µØ²úÏîĿȡµÃÁ˽Ϻõľ¼ÃÐ§ÒæºÍÉç»áÐ§Òæ£¬¼æ¾ß¡°ÖªÃû¶È¡±Óë¡°ÃÀÓþ¶È¡±£¬ Èç¡°ÐÂÀû18¡¤Ë®Ä«À¼Í¥¡¢Ë®Ä«·¼ÁÖ¡¢Ë®Ä«»ªÍ¥¡¢Ë®Ä«Çà´º¡±µÈ£¬ÖÂÁ¦ÓÚ´òÔ조ȪÖÝÐÂÀû18µØ²ú¡±Æ·ÅÆ¡£
4£®ÈªÖÝÊÐÖÐȪ½¨Öþ¹¤³ÌÓÐÏÞ¹«Ë¾£¨ÒÔϼò³Æ¡°ÖÐȪ½¨Öþ¹«Ë¾¡±£©ÊÇÐÂÀû18ȨÊôÆóÒµ£¬×¢²á×ʽð1.01ÒÚÔª£¬ÓµÓн¨Öþ¹¤³ÌÊ©¹¤×ܳаüÒ¼¼¶×ÊÖÊ¡¢·¿µØ²ú¿ª·¢×ÊÖÊÒÔ¼°ÎåÏîרҵ³Ð°ü×ÊÖÊ£¨º¬·ÀË®·À¸¯±£Î¹¤³Ìרҵ³Ð°üÒ¼¼¶¡¢¸Ö½á¹¹¹¤³Ìרҵ³Ð°ü·¡¼¶¡¢½¨Öþ×°ÊÎ×°ÐÞ¹¤³Ìרҵ³Ð°ü·¡¼¶¡¢¹Å½¨Öþ¹¤³Ìרҵ³Ð°ü·¡¼¶¡¢µØ»ù»ù´¡¹¤³Ìרҵ³Ð°ü·¡¼¶£©£¬ÒÀÍм¯ÍÅÏîÄ¿×ÊÔ´ºÍ×ʽð±¾Ç®ÓÅÊÆ£¬Í¨¹ý¡°Õþ¸®ÒµÎñ+Êг¡ÒµÎñ¡±£¬×ö´ó×öǿʩ¹¤½¹µãÒµÎñ£¬´òÔìÐÂÀû18Ê©¹¤Æ·ÅÆ£¬ÖúÁ¦º£Ë¿ÐÂÐÂÀû18ÉèÓëÉú³¤¡£¹«Ë¾³Ð½ÓȪÖÝÊеµ°¸×ۺϴóÂ¥¼°Á¢ÌåÍ£³µÂ¥¡¢Ê¯Ê¨ÊнÌÓý»ù´¡ÉèÊ©½¨ÉèPPPÏîÄ¿¡¢Î÷»ªÑóÖÍºéÆ¬Çø¸ïÐÂÏîÄ¿Äϰ²¶Î²ð³ý¹¤³Ì¡¢Ë®Ä«Çà´ºÐ¡Çø¡¢ÀÖ¾Ó´º»ªÐ¡Çø¡¢º£ÔÏÀïÉ̳¡¡¢·á-2022-18ºÅµØ¿é¡¢·á-2022-19ºÅµØ¿éµÈÏîÄ¿¡£2022Ä깫˾³Ð½¨Ê©¹¤µÄ¡°Ê¯Ê¨ÊдóÂØÖÐÐÄСѧÀ©½¨¹¤³Ì£¨Ò»ÆÚ£©¡±ÈÙâß2021Äê¶ÈȪÖÝÊн¨É蹤³Ì¡°´ÌÍ©±¡±½±£¨ÊÐÓÅÖʹ¤³Ì£©¡£
¶þ¡¢ÕÐÆ¸¸Úλ
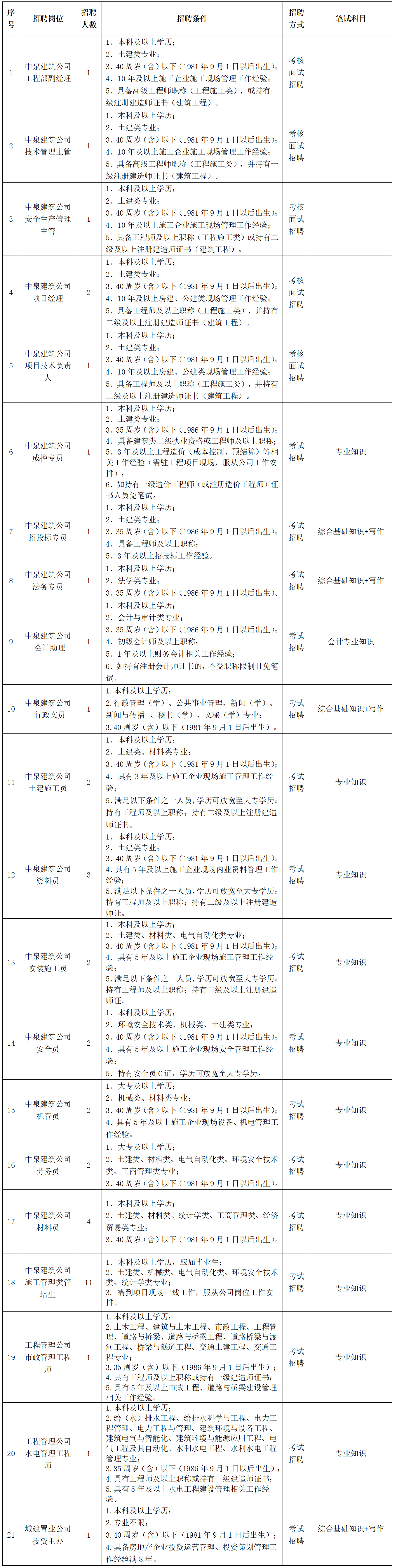
£¨Ò»£©ÕÐÆ¸¸Úλ¡¢ÈËÊý¡¢Ö°Ôð¡¢ÈÎÖ°ÒªÇó
ÐÂÀû18ȨÊôÆóÒµ±¾´Î¼Æ»®¹ûÕæÕÐÆ¸ÊÂÇéÈËÔ±42Ãû¡£ÕÐÆ¸×¨ÒµÒªÇóÆ¾¾Ý¡¶¸£½¨Ê¡»ú¹ØÊÂÒµµ¥Î»Õп¼×¨ÒµÖ¸µ¼Ä¿Â¼£¨2022Ä꣩¡·ÉèÖ᣾ßÌåÕÐÆ¸¸ÚλÏê¼ûÏÂ±í£º

±¸×¢£º1£®ÒÔÉÏËùÓиÚλҪÇó³ÖÓÐÏà¹ØÖ°³ÆµÄ£¬¾ßÓи߼¶Ö°³ÆÈËÔ±Ãâ±ÊÊÔ£»
2£®È«ÈÕÖÆÑо¿Éú¼°ÒÔÉÏѧÀúµÄÃâ±ÊÊÔ£¬ÇÒÊÂÇéÄêÏÞÒªÇó¿ÉÊʵ±·Å¿íÁ½Äê¡£
£¨¶þ£©Ìرð˵Ã÷
1£®¹ØÓÚÐÐÕþ£¨ÊÂÒµ£©Éí·Ý¸É²¿¼ÓÈëӦƸ²¢Â¼Óõ쬯ä×éÖ¯ÈËʹØÏµµ÷ÈëËùÔÚÆóÒµ£¬²»ÔÙ±£´æÆäÐÐÕþ£¨ÊÂÒµ£©¼¶±ðºÍÔÓÐÐÐÕþ£¨ÊÂÒµ£©¸É²¿Éí·Ý¡£
2£®Ó¦½ì½áÒµÉúÊÇÖ¸2023½ìÈ«ÈÕÖÆÆÕͨ¸ßµÈԺУ½áÒµÉú¡¢2022½ìÀëУδ¾ÍҵȫÈÕÖÆÆÕͨ¸ßµÈԺУ½áÒµÉúºÍÍËÒÛ´óѧÉúÊ¿±ø£¨²»º¬·ÇͳÕÐµÄ·ÇÆÕͨ¸ßµÈѧÀú½ÌÓýµÄÆäËû¹úÃñ½ÌÓýÐÎʽÈç×Ôѧ¿¼ÊÔ¡¢³ÉÈ˽ÌÓý¡¢ÍøÂç½ÌÓý¡¢Ò¹´ó¡¢µç´óµÈ£©¡£±¨¿¼¡°Ó¦½ì½áÒµÉú¡±¸ÚλµÄÈËÔ±£¬ÐèÔÚ±¨ÃûʱÌá½»¡¶ÀëУδ¾ÍÒµµÄ¸ßУ½áÒµÉú±¨¿¼ÔÊÐíÊé¡·£¨Ïê¼û¸½¼þ2£©¡£
3.Ïã¸Û¡¢°ÄÃÅ¡¢Ì¨ÍåµØÇø»òÍâÑóѧÀúѧλµÄ±¨¿¼ÈËÔ±£¬ÐèÌṩ½ÌÓý²¿ÁôѧЧÀÍÖÐÐijö¾ßµÄ¡¶Ïã¸Û¡¢°ÄÃÅÌØ±ðÐÐÕþÇøÑ§ÀúѧλÈÏÖ¤Êé¡·¡¢¡¶Ì¨ÍåµØÇøÑ§ÀúѧλÈÏÖ¤Êé¡·¡¢¡¶ÍâÑóѧÀúѧλÈÏÖ¤Êé¡·»ò½ÌÓý²¿ÁôѧЧÀÍÖÐÐijö¾ßµÄÖ¤Ã÷¡£
4.Èç¸ßУ¿ªÉèµÄרҵ²»ÔÚ¡¶¸£½¨Ê¡»ú¹ØÊÂÒµµ¥Î»Õп¼×¨ÒµÖ¸µ¼Ä¿Â¼£¨2022Ä꣩¡·Äڵģ¬Óɼ¯ÍÅÆ¾¾Ý¿Î³Ì±íµÈÏà¹Ø×ôÖ¤ÖÊÁÏÈ϶¨ÊÇ·ñÇкÏÕÐÆ¸¸ÚλÉèÖõÄרҵҪÇó¡£
5.Éæ¼°ÊÂÇéÄêÏÞÅÌËãµÄ£¬ÒÔ2022Äê10ÔÂ1ÈÕΪ»ù×¼ÈÕÅÌËã¡£
£¨Èý£©ÓÐÏÂÁÐÇé¿öÖ®Ò»µÄ£¬²»µÃ¼ÓÈëӦƸ
1£®ÓС¶ÖлªÈËÃñ¹²ºÍ¹ú¹«Ë¾·¨¡·µÚÒ»°ÙËÄÊ®ÁùÌõËùÁÐÇéÐÎÖ®Ò»µÄ£»
2£®Òò¸öÈËÔÒò£¬µ¼ÖÂÆóÒµ¾ÓªÖÎÀí²»ÉÆ£¬±¬·¢Äþ¾²¡¢ÖÊÁ¿µÈÖØ´óÔðÈÎʹʣ¬»ò·ºÆðÑÏÖØ¿÷Ëð£¬Ôì³É¹úÓлò¼¯Ìå×ʲúÑÏÖØÁ÷ʧºÍÖØ´ó¾¼ÃËðʧµÄ£»¸öÈËÔÚÆóÒµ¾ÓªÖÎÀíÔ˶¯ÖÐÓÐÖØ´óŪÐé×÷¼ÙÐÐΪµÄ£»
3£®Êܹý˾·¨»ú¹ØÐÌÊ´¦·ÖµÄ£»ÕýÔÚµ³¼Í¡¢Õþ¼Í´¦·ÖÆÚÏÞÄڵģ»ÕýÔÚ½ÓÊÜ˾·¨»ú¹ØÁ¢°¸Õì²é»ò¼Í¼ì¼à²ì»ú¹ØÁ¢°¸Éó²éµÄ£»
4£®¹ú¼ÒÖ´¹æÂÉÔò¡¢µ³¼ÍÕþ¼ÍºÍÓйØÕþ²ßÁíÓл®¶¨²»¿Éµ£µ±¹úÓÐÆóÒµÖ°ÎñµÄ£»
5£®¾ÔÚÈ«Íõ·¨Ôº±»Ö´ÐÐÈËÐÅÏ¢ÅÌÎÊϵͳÅÌÎÊ£¬ÊôÓÚʧÐű»Ö´ÐÐÈ˵컏öÈËÕ÷ÐÅÓжñÒâ²»Á¼ÐÅÓüͼµÄ£»
6£®ÆäËû²»Ò˱¨ÃûµÄ¡£
Èý¡¢Ð½³ê´ýÓö
н³êʵÐиÚλн×ÊÖÆ£¬°üÀ¨ÀιÌÈËΪ¡¢¼¨Ð§ÈËΪ¡¢Ð§Òæ½±½ðµÈ£¬ÀιÌÈËΪ°´Ô¶ÒÏÖ£¬¼¨Ð§ÈËΪºÍÄê¶ÈÐ§Òæ½±½ðƾ¾ÝÆóÒÃ÷ÈÕûÌåÐ§ÒæÇé¿ö¼°¸öÈËÊÂÇ鼨ЧÇé¿öºË·¢£¬ÏíÓйú¼Ò·¨¶¨¸£Àû´ýÓö¡£
ËÄ¡¢ÕÐÆ¸³ÌÐò
£¨Ò»£©¿¼ÊÔÕÐÆ¸³ÌÐò
1£®¹ûÕæ±¨Ãû¡£±¨Ãûʱ¼äΪ9ÔÂ23ÈÕÆðÖÁ10ÔÂ9ÈÕ17:30¡£±¨ÃûÈËÔ±Ö»Äܱ¨¿¼Ò»¸ö¸Ú룬²»µÃͬʱ¼æ±¨ÆäËû¸Ú룬±¨Ãûʱ¼ä½ØÖ¹ºó²»µÃÔÙ¸Ä
±¨ÆäËû¸Úλ¡£±¨¿¼ÈËÔ±ÐëÔÚ»®×¼Ê±¼äÄڵǰ¶ÈªÖÝÊйú×ÊÎ¯ÍøÕ¾http://gzw.quanzhou.gov.cn/»ò¼¯ÍŹÙÍøhttp://qzcjjtyxgs.com/£¬ÏÂÔØ²¢Ìîд±¨Ãû¹ÒºÅ±í£¨Ïê¼û¸½¼þ3£©£¬Í¬Ê±×¼±¸ÒÔÏÂÖÊÁϵĵç×ÓÎĵµ£¨ÕÕÆ¬»òɨÃè¼þ¾ù¿É£¬ÎÄ×ÖͼƬҪÇóÇåÎú¿É±æ£©£¬¸÷ÏîÖÊÁÏ»ã×ÜÕûÀí³ÉѹËõÎļþºó£¬ÒÔ¡°¸ÚλÐòºÅ+ÕÐÆ¸¸Úλ+ÐÕÃû¡±ÎªÎļþÃûºÍÓʼþÖ÷Ì⣨Èç¡°1+ÖÐȪ½¨Öþ¹«Ë¾¹¤³Ì²¿¸±¾Àí+ÕÅÈý¡±£©£¬·¢ËÍÖÁÐÂÀû18ÕÐÆ¸×¨ÓÃÓÊÏ䣨qzcjjtzp@163.com£©¡£
£¨1£©×Ô¼ºÉí·ÝÖ¤£¨Õý±³Ã棩¡¢Ñ§ÀúÖ¤Ã÷¡¢Ñ§Î»Ö¤Ã÷¡¢Ö°£¨Ö´£©Òµ×ʸñÖ¤¡¢×¨Òµ¼¼Êõ×ʸñ£¨Ö°Îñ£©Ö¤Ê飨ÈçÖ°³ÆÆÀÉó»òÖ´Òµ×ʸñ¿¼ÊÔÒÑͨ¹ýµ«ÉÐδÁìȡ֤ÊéµÄ£¬ÓÐÏàÓ¦Ðû²¼Îļþ»ò½á¹ûµ¥×ôÖ¤£¬¿É°´ÒÑ»ñµÃ¸ÃÖ°³Æ¡¢Ö´Òµ×ʸñÖ¤ÊéÓèÒÔÈ·ÈÏ£©£»
£¨2£©ÊÂÇé¾ÀúÖ¤Ã÷£¨¿ÉÌṩµ¥Î»Ö°ÎñƸÊé¡¢ÀͶ¯ÌõÔ¼¡¢µ¥Î»Ö¤Ã÷£¬»òÍâµØÈËÉ粿·Ö¸ÇÕµÄÉç±£½ÉÄÉÖ¤Ã÷£¬»òËùÔÚµ¥Î»ÈËʲ¿·ÖÌṩµÄ¾ßÌåÊÂÇé¸Úλ֤Ã÷£¬Èç¸ÚλҪÇóÊÂÇéÄêÏÞ£¬±ØÐëÌṩËùÒªÇóÄêÏÞµÄÊÂÇé¾ÀúÖ¤Ã÷£¬ÎÞ·¨ÌṩÔò²»ÅÌËãÄêÏÞ£»2022½ìÀëУδ¾ÍÒµ±¨¿¼ÈËÔ±ÐèÌṩ±¨µ½Ö¤¼°Éç±£½ÉÄÉÇé¿öÖÊÁÏ£©£»
£¨3£©¸öÈ˼òÀú£»
£¨4£©½üÁ½ÄêÀ´Ö÷ÒªÊÂÇéÒµ¼¨£¨½á¹û£©ÖÊÁϺÍÏà¹ØÖ¤Ã÷ÖÊÁÏ£»
£¨5£©¿É×ôÖ¤±¨Ãû¸ÚλÕÐÆ¸Ìõ¼þµÄÆäËüÖ¤Ã÷ÖÊÁÏ£»
£¨6£©½üÆÚ2´ç²Êɫ֤¼þÕÕÆ¬1ÕÅ¡£
±¨¿¼ÈËÔ±ËùÌîдµÄ¸öÈËÐÅÏ¢¡¢ÁªÏµ·½·¨£¨°üÀ¨Òƶ¯µç»°¡¢¼ÒÍ¥µç»°¡¢ÓÊÏä¡¢µØµãµÈ£©µÈӦ׼ȷÎÞÎ󣬼á³ÖÁ÷ͨ£¬ÒòÓÐÎó¶øÓ°ÏìÕÐÆ¸¿¼ÊԵ쬽á¹ûÓɱ¨¿¼ÈËÔ±ÂôÁ¦¡£
2£®×ʸñÉó²é¡£¼¯ÍÅÂôÁ¦×éÖ¯×ʸñÉóºË£¬×ʸñÉó²é½á¹û½«Í¨¹ý¶ÌÐÅ»òÓʼþµÈÐÎʽ֪ͨ¿¼Éú£¬Çë¼á³ÖͨѶÁ÷ͨ¡£¸Ú뱨Ãû¾×ʸñÉó²éºó£¬Ã¿¸ö¸ÚλÕÐÆ¸¼Æ»®ÈËÊýÓëÇкÏÌõ¼þÈËÊýµÄ±ÈÀýµÖ´ï1:3¼´¿É¿ª¿¼£»Èô¸ÚλÕÐÆ¸¼Æ»®ÈËÊýÓëÇкÏÌõ¼þÈËÊýµÄ±ÈÀý´ï²»µ½1:3µÄ£¬¾±¨ÇëÊйú×ÊίÅú×¼ºó·½¿É¿ª¿¼¡£
¾×ʸñÉó²é¼°¸ñÇÒÇкϿª¿¼Ìõ¼þµÄ£¬¼¯ÍŽ«ÔÚÐÂÀû18΢ÐÅÃñÖÚºÅÐû²¼¿¼ÊÔʱ¼ä¡¢×¼¿¼Ö¤´òӡʱ¼äµÄ֪ͨ¡£Çë×ʸñÉó²é¼°¸ñµÄ¿¼Éú£¬ÊµÊ±¹Ø×¢¼¯ÍÅ΢ÐÅÃñÖںţ¬Òòδʵʱ¹Ø×¢¶ø´í¹ý´òÓ¡×¼¿¼Ö¤¡¢¼ÓÈ뿼ÊԵ쬽á¹ûÓɱ¨¿¼ÈËÔ±ÂôÁ¦¡£
3£®×éÖ¯¿¼ÊÔ¡£
£¨1£©³õÊÔ£º½ÓÄɱÊÊÔµÄÐÎʽ½øÐУ¬±ÊÊÔʱ¼äÁíÐÐÐû²¼Í¨¸æ£¬Ç뱨¿¼ÈËÔ±¹Ø×¢¼¯ÍÅ΢ÐÅÃñÖںš£±ÊÊÔ¿ÆÄ¿¼°½á¹ûÕ¼±È¼ûÏÂ±í£º

¿¼Éú±ÊÊÔ½á¹ûÐëµÖ´ï50·Ö£¨º¬£©ÒÔÉÏ£¬ÊÓΪ±ÊÊÔ½á¹û¼°¸ñ£¬·½¿É½øÈ븴ÊÔ£¬±ÊÊÔ½á¹û¾ù°´ËÄÉáÎåÈë±£´æÐ¡Êýµãºó2룬²¢ÔÚÐÂÀû18¹ÙÍø¼°Î¢ÐÅÃñÖÚºÅÐû²¼£¬Ó¦¿¼ÈËÔ±¿ÉµÇ¼ÅÌÎÊ¡£
ÿ¸ö¸Úλƾ¾ÝÄâÕÐÓÃÈËÊýÓ븴ÊÔÈËÔ±1:3µÄ±ÈÀý¡¢°´±ÊÊÔ½á¹û´Ó¸ßÖÁµÍÈ·¶¨½øÈ븴ÊÔÈËÔ±Ãûµ¥£»ÈôÓÐÇкÏÃâ±ÊÊÔÌõ¼þµÄÈËÔ±£¬ÔòÖ±½ÓÔö¼Ó¸´ÊÔÃû¶î£¬ÇҸøÚλ±ÊÊÔ½á¹û²»´øÈ븴ÊÔ£¬ËùÓнøÈ븴ÊÔÈËÔ±µÄ×îÖÕ½á¹ûÒÔ¸´ÊÔ½á¹ûΪ׼£¨¸´ÊÔ½á¹ûÕ¼×îÖÕ×ܽá¹û100%£©¡£
£¨2£©¸´ÊÔ£º½ÓÄɰë½á¹¹»¯ÃæÊÔµÈÐÎʽ½øÐУ¬Ö÷Òª¿¼²ìÁ˽⵫²»ÏÞÓÚӦƸÈËÔ±µÄרҵÄÜÁ¦¡¢ÐÄÀíËØÖÊ¡¢ÇóÖ°¶¯»ú¡¢ÊÂÇéÆÚÍûµÈ£¬ÃæÊÔ½á¹û°´°Ù·ÖÖÆÅÌËã¡£½øÈ븴ÊÔµÄӦƸÈËÔ±Ó¦ÓÚ»®×¼Ê±¼äЯ´ø×Ô¼ºÓÐЧÉí·ÝÖ¤Ô¼þ׼ʱµ½Ö¸¶¨ËùÔÚ¼ÓÈ븴ÊÔ£¬Î´×¼Ê±µ½ÏÖ³¡¼ÓÈ븴ÊԵģ¬ÊÓͬ×Ô¼º·ÅÆúӦƸ×ʸñ¡£¿¼Éú°ë½á¹¹»¯ÃæÊÔ½á¹ûÐëµÖ´ï70·Ö£¨º¬£©ÒÔÉÏ£¬ÊÓΪ°ë½á¹¹»¯ÃæÊÔ½á¹û¼°¸ñ£¬·½¿É½øÈëÏÂÒ»ÕÐÆ¸³ÌÐò¡£Èô¸´ÊÔÈËÊýÓëÕÐÆ¸¼Æ»®ÊýµÄ±ÈÀýδµÖ´ï1:3»ò°ë½á¹¹»¯ÃæÊÔ½á¹û¸ßÓÚ70·ÖµÄ¸´ÊÔÈËÊýÉÙÓÚÄâÆ¸ÈËÊý£¬ÔòÓɼ¯Ížö¶¨ÊÇ·ñÏàÓ¦¼õÉٸøÚλÕÐÆ¸Ãû¶î£¬Èô°ë½á¹¹»¯ÃæÊÔ½á¹û¾ùµÍÓÚ70·Ö£¬ÔòÈ¡Ïû¸Ã¸ÚλÕÐÆ¸¼Æ»®¡£¼¯ÍŽ«°´×îÖÕ×ܽá¹û1:1È·¶¨½øÈëÉç»áÊÓ²ìµÄÈËÔ±Ãûµ¥£¬Èô×îÖÕ×ܽá¹û·ºÆðÏàͬÇé¿ö£¬Ôòƾ¾Ý±ÊÊÔ½á¹ûÅÅÃûÏȺóÈ·¶¨£»Èô×îÖÕ×ܽá¹û¡¢±ÊÊÔ½á¹û¾ù²¢Áеģ¬Ôòƾ¾Ý°ë½á¹¹»¯ÃæÊÔ½á¹ûÅÅÃûÏȺóÈ·¶¨£»Èô×îÖÕ×ܽá¹û¡¢±ÊÊÔ½á¹û¡¢°ë½á¹¹»¯ÃæÊÔ½á¹û¾ù²¢ÁеĻò¸Ã¸Úλ±£´æÓÐÇкÏÃâ±ÊÊÔÌõ¼þÇÒ°ë½á¹¹»¯ÃæÊÔ½á¹ûÏàͬµÄÈËÔ±£¬Ôò¼ÓÊÔÒ»ÂÖ¡£
4£®Éç»áÊӲ졣¶Ô½øÈëÉç»áÊÓ²ìÃûµ¥µÄÈËÔ±½øÐÐÉç»áÊӲ죬ÊӲ췽·¨°üÀ¨²éÔĸöÈ˵µ°¸¡¢¿ª¾ßÏà¹ØÉóºËÖ¤Ã÷¡¢¸°Ôµ¥Î»¿¼²ìÁ˽âµÈ£¬Ö÷ÒªÊÓ²ì°üÀ¨µ«²»ÏÞÓÚÓйØÖ¤Êé¡¢Ö¤¼þµÄÕæÊµÐÔ£¬ÈÎÖ°¾Àú¡¢ÊÂÇéÌåÏÖ¡¢ÒµÎñÄÜÁ¦¡¢×ÛºÏËØÖʼ°×ÛÖΡ¢Ê§Ðű»Ö´Ðм°¸öÈËÕ÷ÐŵÈÇé¿ö¡£
5£®È·¶¨ÄâÆ¸ÓÃÈËÑ¡¡£ÈôÉç»áÊÓ²ì½á¹ûÇкÏÈÎÖ°ÒªÇó£¬Ôò°´×îÖÕ×ܽá¹û´Ó¸ßµ½µÍ°´1:1µÄ±ÈÀýÈ·¶¨ÄâÆ¸ÓÃÈËÑ¡¡£
6£®ÈëÖ°Ìå¼ì¡£×éÖ¯ÄâÆ¸ÓÃÈËÔ±Ìå¼ì£¬Ìå¼ìÓöÈÓɸöÈ˵£¸º¡£±¾´ÎÌå¼ì²ÎÕÕ¡¶¹«ÎñԱ¼ÓÃÌå¼ìͨÓñê×¼£¨ÊÔÐУ©¡·ºÍ¡¶¹«ÎñԱ¼ÓÃÌå¼ì²Ù×÷ÊֲᣨÊÔÐУ©¡·ºÍ¡¶¹ØÓÚÐÞ¶©¡´¹«ÎñԱ¼ÓÃÌå¼ìͨÓñê×¼£¨ÊÔÐУ©¡µ¼°¡´¹«ÎñԱ¼ÓÃÌå¼ì²Ù×÷ÊֲᣨÊÔÐУ©¡µÓйØÄÚÈݵÄ֪ͨ¡·(ÈËÉ粿·¢¡²2016¡³140ºÅ)µÈÎļþµÄÒªÇóÖ´ÐС£¶Ô²»ÇкÏÌå¼ì¼°¸ñ±ê×¼µÄ²¿·ÖÏîÄ¿°²ÅŸ´¼ì£¬¸´¼ìÖ»½øÐÐ1´Î£¬½á¹ûÒÔ¸´¼ì½áÂÛΪ׼¡£Æ¾¾ÝÌå¼ì½á¹ûÊÇ·ñ¼°¸ñÇé¿öÈ·¶¨×îÖÕÄâÆ¸ÓÃÈËÑ¡¡£
7£®¹«Ê¾¡£¶ÔÄâÆ¸ÓÃÈËÑ¡½øÐй«Ê¾£¬¹«Ê¾ÆÚ5¸öÊÂÇéÈÕ£¬¹«Ê¾ÆÚÂúºó£¬²»±£´æÎÊÌâ»ò·´Ó¦ÎÊÌ⾺Ëʵ²»Ó°ÏìÆ¸Óõ쬰´Óйػ®¶¨ÖÎÀíÆ¸ÓÃÊÖÐø¡£
8£®ÖÎÀíÈëÖ°¡£Â¼ÓÃÈËÔ±ÐëÔÚ½Óµ½Æ¸ÓÃ֪ͨºóµÄ»®×¼Ê±¼äÄÚ±¨µ½£¬ÓâÆÚ䱨µ½µÄ£¬È¡ÏûƸÓÃ×ʸñ¡£ÈôÓÐÌØÊâÇé¿ö¾¼¯ÍÅÅú×¼µÄ£¬¿ÉÑÓÆÚ±¨µ½¡£
ÔÚÉç»áÊӲ졢ÈëÖ°Ìå¼ì¡¢¹«Ê¾¡¢ÖÎÀíÈëÖ°µÈ»·½ÚÒò±¨¿¼ÈËÔ±²»ÇкÏÒªÇó¡¢Ö÷¶¯·ÅÆúµÈÔÒò¶ø·ºÆð¸ÚλÕÐÆ¸¼Æ»®È±¶îʱ£¬Óɼ¯Ížö¶¨ÊÇ·ñ°´¸Ã¸Úλ×îÖÕ½á¹û´Ó¸ß·Öµ½µÍ·Ö½øÐеݲ¹£¬µÝ²¹ÈËÔ±²»ÇкÏÒªÇó»ò·ÅÆúµÄ²»ÔÙ½øÐеݲ¹¡£ÈçмÓÃÈËÔ±ÔÚÈëÖ°2¸öÔÂÄÚÀëÖ°»ò·ÅÆúƸÓÃ×ʸñʱ£¬Óɼ¯Ížö¶¨ÊÇ·ñ°´¸Ã¸Úλ×îÖÕ½á¹û´Ó¸ß·Öµ½µÍ·Ö½øÐеݲ¹¡£
£¨¶þ£©¿¼ºËÃæÊÔÕÐÆ¸³ÌÐò
1£®¹ûÕæ±¨Ãû¡£Í¬¡°£¨Ò»£©¿¼ÊÔÕÐÆ¸³ÌÐò¡±µÚ1µã¡£±ðµÄ£¬¿¼ºËÃæÊÔ¸ÚλÈçÔÚ»®°´ÆÚÏÞÄÚ먦¿¼»òδÕÐÂú£¬ÔòתΪ³£Ì¬»¯¹ûÕæÕÐÆ¸£¬±¨Ãûʱ¼äÑÓ³¤ÖÁÕÐÂúΪֹ¡£
2£®×ʸñÉó²é¡£Í¬¡°£¨Ò»£©¿¼ÊÔÕÐÆ¸³ÌÐò¡±µÚ2µã¡£
3£®×éÖ¯¿¼ºËÃæÊÔ¡£½øÈ뿼ºËÃæÊÔµÄӦƸÈËÔ±Ó¦ÓÚ»®×¼Ê±¼äЯ´ø×Ô¼ºÓÐЧÉí·ÝÖ¤Ô¼þ׼ʱµ½Ö¸¶¨ËùÔÚ¼ÓÈ뿼ºËÃæÊÔ£¬Î´×¼Ê±µ½ÏÖ³¡¼ÓÈëµÄ£¬ÊÓͬ×Ô¼º·ÅÆúӦƸ×ʸñ¡£
¿¼ºËÃæÊÔ·ÖÁ½ÂÖ½øÐУ¬Ö÷Òª½ÓÄɵ«²»ÏÞÓÚ±ÊÊÔ¡¢°ë½á¹¹»¯ÃæÊÔ¡¢Ó¦Æ¸Ñݽ²¡¢¸ÚλʤÈÎÁ¦²âÆÀµÈÐÎʽ½øÐС£Ê×ÂÖ¿¼ºËÃæÊÔ½á¹ûƾ¾ÝÄâÕÐÓÃÈËÊýÓ븴ÊÔÈËÔ±1:5µÄ±ÈÀý¡¢°´Ê×ÂÖ¿¼ºËÃæÊÔ½á¹û´Ó¸ßÖÁµÍÈ·¶¨½øÈ븴ÊÔÈËÔ±Ãûµ¥£¬Èôδ´ï1:5±ÈÀýÔòÈ«²¿½øÈ븴ÊÔÈËÔ±Ãûµ¥¡£Ã¿ÂÖ¿¼ºËÃæÊÔ½á¹û¾ù°´°Ù·ÖÖÆÅÌË㣬¿¼Éú¿¼ºËÃæÊÔ½á¹ûÐëµÖ´ï70·Ö£¨º¬£©ÒÔÉÏ£¬ÊÓÎªÃæÊÔ½á¹û¼°¸ñ£¬·½¿É½øÈëÏÂÒ»ÕÐÆ¸³ÌÐò£¬ÈôͬһÂÖ¿¼ºËÃæÊÔËùÓÐÈËÔ±½á¹û¾ùµÍÓÚ70·Ö£¬ÔòÈ¡Ïû¸Ã¸Úλ±¾´ÎÕÐÆ¸¼Æ»®¡£
Á½ÂÖ¿¼ºËÃæÊÔ½á¹û¸÷Õ¼×îÖÕ×ܽá¹ûµÄ50%£¬¼¯ÍÅÆ¾¾Ý×îÖÕ×ܽá¹û´Ó¸ßµ½µÍ°´1:1±ÈÀýÈ·¶¨½øÈëÉç»áÊÓ²ìÈËÔ±Ãûµ¥¡£Èô×îÖÕ×ܽá¹û·ºÆðÏàͬÇé¿ö£¬Ôòƾ¾Ý¸´ÊÔ½á¹ûÅÅÃûÏȺóÈ·¶¨£»Èô×îÖÕ×ܽá¹ûºÍ¸´ÊÔ½á¹û¾ù²¢Áеģ¬Ôòƾ¾ÝÊ×ÂÖ½á¹ûÅÅÃûÏȺóÈ·¶¨£»Èô×îÖÕ×ܽá¹û¡¢¸´ÊÔ½á¹ûºÍÊ×ÂÖ½á¹û¾ù²¢Áеģ¬Ôò¼ÓÊÔÒ»ÂÖ¡£
4£®Éç»áÊӲ졢ȷ¶¨ÄâÆ¸ÓÃÈËÑ¡¡¢ÈëÖ°Ìå¼ì¡¢¹«Ê¾¡¢ÖÎÀíÈëÖ°µÈ»·½Úͬ¡°£¨Ò»£©¿¼ÊÔÕÐÆ¸³ÌÐò¡±¶ÔÓ¦³ÌÐò¡£
Îå¡¢ÆäËûÊÂÏî
£¨Ò»£©Õý³£Éϰàʱ¼ä£ºÖÜÒ»ÖÁÖÜÎåÉÏÎç8:30--12:00£¬ÏÂÎç15:00--18:00£¬½ÓÊÜÀ´µç×Éѯ£º
1. ÐÂÀû18ÁªÏµµç»°£º0595-22289803£¬ÁªÏµÈË£º³ÂŮʿ£»
2. ¹¤³ÌÖÎÀí¹«Ë¾ÁªÏµµç»°£º0595-22680010£¬ÁªÏµÈË£ººÎŮʿ£»
3. ÐÂÀû18ÖÃÒµ¹«Ë¾ÁªÏµµç»°£º0595-29881882£¬ÁªÏµÈË£ºÌÀŮʿ£»
4. ÖÐȪ½¨Öþ¹«Ë¾ÁªÏµµç»°£º0595-22000533£¬ÁªÏµÈË£ºÍõŮʿ¡£
À´·ÃµØµã£ºÈªÖÝÊÐÀð³ÇÇø¾Åһ·158ºÅȪÖÝÐÂÀû18´óÏÃ605ÊÒ¡£
£¨¶þ£©±¾´Î¹ûÕæÕÐÆ¸Ô¤¼ÆÓÚ2022Äê10ÔÂ23ÈÕ×éÖ¯±ÊÊÔ£¬¾ßÌåʱ¼äÒÔÕýʽ֪ͨΪ׼¡£Æ¾¾Ý·ÀÒßÒªÇ󣬱¨¿¼ÈËÔ±Ó¦ÓÚ¿¼Ç°10ÌìÄÚ£¨10ÔÂ13ÈÕÒԺ󣬺¬13ÈÕµ±Ì죩ÎÞ¾³Íâ¡¢ÖиßΣº¦µØÇø¼°ËùÔÚÏØ£¨ÊС¢Çø£©ÂþÓÊ·¡£
£¨Èý£©ËùÓÐÈËԱʵÐÐÆ¸ÈÎÖÆ£¬ÓëÓÃÈ˵¥Î»Ç©¶©ÀͶ¯ÌõÔ¼£¬Æ¸ÆÚ3Ä꣬ÊÔÓÃÆÚ6¸öÔ£»ÈôÊÔÓÃÆÚÂú¾¿¼ºË¼°¸ñ£¬ÔòÓèÒÔתÕý²¢¿ÉÏíÊÜÄêÖÕÐ§Òæ½±½ð£»ÈôÊÔÓÃÆÚÂú¾¿¼ºËȱ·¦¸ñ»ò²»Êʸڣ¬ÔòÓèÒÔת¸Ú¡¢½µÆ¸»ò´ÇÍË¡£Æ¸ÓÃÆÚÂúºó£¬Æ¾¾ÝÒµ¼¨¿¼ºËÇé¿ö£¬¾ö¶¨½âƸ»òÐøÆ¸¡£
£¨ËÄ£©Ó¦Æ¸ÈËÔ±Ó¦Ñϸñƾ¾Ý¸ÚλÕÐÓÃÌõ¼þÒªÇó±¨Ãû£¬²¢¶ÔÌá½»µÄÐÅÏ¢ºÍÏà¹ØÖÊÁϵÄÕæÊµÐÔ¡¢×¼È·ÐÔÂôÁ¦¡£·²ÅªÐé×÷¼Ù¡¢¶ñÒⱨ¿¼µÄ£¬Ò»¾ºËʵ£¬ÊÓÇé½ÚÇáÖØ£¬»®·Ö¸øÓèÅúÆÀ½ÌÓý¡¢¼ÆÈë³ÏÐŵµ°¸¡¢È¡Ïû¿¼ÊÔ×ʸñ»òƸÓÃ×ʸñµÈ´¦Àí¡£
£¨Î壩±¾´Î¹ûÕæÕÐÆ¸±ÊÊÔ²»Ö¸¶¨¿¼ÊÔÁìµ¼ÓÃÊ飬²»¾Ù°ìÒ²²»Î¯ÍÐÈκλú¹¹ºÍ×éÖ¯¾Ù°ì¿¼ÊÔ¡¢ÃæÊÔÁìµ¼Åàѵ°à¡£Éç»áÉÏ·²³ÆÓë±¾´Î¿¼ÊÔÏà¹ØµÄÎÂϰ½Ì²Ä¡¢Åàѵ°à¡¢ÍøÕ¾¡¢ÉÏÍø¿¨¡¢ÊÔÌâµÈ£¬Îóµ¼±¨¿¼ÈËÔ±µÄ£¬¾ùÓëÐÂÀû18Î޹ء£Ö£ÖØÌáÐÑ¿í´ó±¨¿¼ÈËÔ±Òª³ÏÐÅ¿¼ÊÔ£¬Ìá¸ß¾¯Ì裬ÒÔÃâÉϵ±ÊÜÆ¡£
£¨Áù£©¹ûÕæÕÐÆ¸Î´¾¡ÊÂÒË£¬½âÊÍȨ¹éÐÂÀû18ÓÐÏÞ¹«Ë¾ËùÓС£
¸½¼þ1£ºÐÂÀû182022ÄêµÚ¶þÅú¹ûÕæÕÐÆ¸¸Úλ.docx
¸½¼þ2£ºÀëУδ¾ÍÒµµÄ¸ßУ½áÒµÉú±¨¿¼ÔÊÐíÊé.docx
¸½¼þ3£ºÐÂÀû18ÓÐÏÞ¹«Ë¾¹ûÕæÕÐÆ¸±¨Ãû¹ÒºÅ±í.docx
ƾ¾Ý¡¶ÈªÖݶ¼»á¼Æ»®Éè¼Æ¼¯ÍŹûÕæÕÐÆ¸¼òÕ¡·Óйػ®¶¨£¬½áºÏ¹ûÕæÕÐÆ¸±¨Ãû¡¢×ʸñÉó²éÇé¿ö£¬±¾´Î¹ûÕæÕÐÆ¸1ºÅ¸Ú뽨ÖþÉè¼Æ·ÖÔºÔº³¤ÕÐÆ¸¼Æ»®ÈËÊýÓëÇкÏÌõ¼þÈËÊýµÄ±ÈÀýδµÖ´ï1:3£¬¾Ñо¿£¬¸Ã¸ÚλȡÏû¿ª¿¼£¬¾ßÌåÈçÏ£º

ƾ¾Ý¡¶ÐÂÀû18У԰ÕÐÆ¸¼òÕ¡·£¬ÏÖ½«ÐÂÀû18У԰ÕÐÆ¸ÄâÆ¸ÈËÑ¡Ãûµ¥£¨µÝ²¹£©½øÐй«Ê¾¡£¹«Ê¾ÆÚ¼ä£¬Èç¶Ô¹«Ê¾¹¤¾ßÓÐÒìÒ飬ÇëʵʱÏòÎÒ˾·´Ó¦¡£ÄâÆ¸ÈËÑ¡Ãûµ¥ÈçÏ£º

¹«Ê¾Ê±¼ä£º2022Äê9ÔÂ2ÈÕÖÁ9ÔÂ8ÈÕ£¨Îå¸öÊÂÇéÈÕ£©
¼à¶½µç»°£º0595-22289803
À´·ÃÀ´µçʱ¼ä£ºÕý³£ÊÂÇéʱ¼ä
½Ó´ý²¿·Ö£ºÐÂÀû18ÈËÁ¦×ÊÔ´²¿
À´ÐżÄͶ£ºÈªÖÝÊоÅÒ»½Ö158ºÅȪÖÝÐÂÀû18´óÏÃ6²ãÈËÁ¦×ÊÔ´²¿£¨Óʱࣺ362000£©
ƾ¾ÝÐÂÀû18ÖÃÒµ¹«Ë¾ÊÂÒµÉú³¤ºÍÒµÎñÐèÒª£¬½áºÏÉú²ú¾ÓªÊµ¼Ê£¬Îª½øÒ»²½ÌáÉý¹«Ë¾¹¤³ÌÖÎÀíˮƽ£¬ÄâÃæÏòÉç»á¹ûÕæÕÐÆ¸ÐÂÀû18ÖÃÒµ¹«Ë¾¹¤³ÌÖÎÀí²¿¾Àí1ÈË£¬ÏÖͨ¸æÈçÏ£º
Ò»¡¢ÐÂÀû18¼ò½é
ÐÂÀû18ÓÐÏÞ¹«Ë¾ÊÇȪÖÝÊÐί¡¢ÊÐÕþ¸®ÎªÌáÉýȪÖݶ¼»áÐÂÇø½¨Éèˮƽ£¬Íƶ¯ÐÂÀû18Àà×ÊÔ´×ʲúµÄÓÅ»¯ÕûºÏ¶øÉèÁ¢µÄ¹úÓм¯ÍÅ¡£¼¯ÍÅ×¢²á×ʽð60ÒÚÔª£¬×ʲú×ܶî½ü1300ÒÚÔª£¬ÊÇȪÖÝÊÐ×ʲú¹æÄ£×î´óµÄÊÐÊô¹úÓÐÆóÒµ£¬Ò²ÊÇȪÖÝÊ×¼Ò»ñµÃ¹ûÕæÊг¡Ö÷ÌåÐÅÓÃÆÀ¼¶×î¸ßÆ·¼¶AAAµÄ¹úÓÐÆóÒµ¡£¼¯ÍÅÏÖÓÐȨÊô¶þ¼¶ÆóÒµ10¼Ò£¬Í¨¹ýµ£¸º³Ç¶«×éÍÅ¡¢¶«º£×éÍÅ¡¢±±·å×éÍÅ¡¢½ÄÏ×éÍŵĿª·¢½¨ÉèÈÎÎñÒÔ¼°ÀÏ¾ÉÆ¬Çø£¨¹Å³ÇÍ⣩µÄ¸ïÐÂÈÎÎñ£¬Ó뺣˿Ãû³Ç¹²Éú³¤¡¢Í¬Éú³¤£¬ÖÂÁ¦´òÔ캣ÄÚÒ»Á÷µÄ¶¼»á½¨ÉèÔËӪЧÀÍ×ÛºÏÌṩÉÌ¡£
ȪÖÝÊÐÐÂÀû18ÖÃÒµÓÐÏÞÔðÈι«Ë¾ÊÇÐÂÀû18ȨÊôÆóÒµ£¬×¢²á×ʽð10ÒÚÔª£¬Ö÷ÓªÒµÎñÐγÉÒÔ·¿µØ²ú¿ª·¢Îª½¹µã£¬ÎïÒµÖÎÀí¼°µØ²úÉÏÏÂÓι¤ÒµÁ´ÒµÎñÍØÕ¹²¢Ðеġ°Ò»ºËÁ½Òí¡±»¨Ñù£¬²¢Öƶ¨ÁËÓëÆ¬ÇøÆóÒµ¡¢ÏØÇø¹úÆó¡¢Æ·ÅÆ·¿ÆóÁª¶¯¿ª·¢µÄ¡°ËÄÂÖÇý¶¯¡±Õ½ÂÔʵʩ·¾¶¡£¹«Ë¾ÄÚÉè×ۺϰ칫ÊÒµÈ7¸öÖ°Äܲ¿ÊÒ£¬ÒԵزúÏîĿΪ½¹µãÉèÏîÄ¿ÖÎÀí²¿£¬ÏÂÉèÒµÎñÍØÕ¹ÊÂÒµ²¿¡¢È¨ÊôÆóÒµ³ÇÏçÎïÒµ¹«Ë¾¡¢¿Ø¹ÉÆóÒµºëÒãÖÃÒµ¹«Ë¾¼°ºëêÉÖÃÒµ¹«Ë¾µÈ¡£ÒÑ¿ª·¢µÄ¡°Ë®Ä«Ïµ¡±µØ²úÏîĿȡµÃÁ˽Ϻõľ¼ÃÐ§ÒæºÍÉç»áÐ§Òæ£¬¼æ¾ß¡°ÖªÃû¶È¡±Óë¡°ÃÀÓþ¶È¡±£¬ Èç¡°ÐÂÀû18¡¤Ë®Ä«À¼Í¥¡±¡°ÐÂÀû18¡¤Ë®Ä«·¼ÁÖ¡±¡°ÐÂÀû18¡¤Ë®Ä«»ªÍ¥¡±¡°ÐÂÀû18¡¤Ë®Ä«Çà´º¡±µÈ£»ÐÂÍØÕ¹µÄ¡°ÀÖ¾Óϵ¡±²úÆ·½«×ÅÖØ´òÔ쾫Ʒ°²ÉÌ·¿ÏµÁС£¹«Ë¾½«¼ÌÐøÉî¸ûµØ²ú¿ª·¢£¬ÖÂÁ¦ÓÚ´òÔ조ȪÖÝÐÂÀû18µØ²ú¡±Æ·ÅÆ£¬ÒÔ¹ú½³¾«Éñ¡¢ÐÂÀû18Æ·ÅÆ´òÔìÈ˾ӱê¸Ë¡£
¶þ¡¢±¨Ãûʱ¼ä
¿ËÈÕÆðÖÁ9ÔÂ12ÈÕ18:00¡£
Èý¡¢ÕÐÆ¸¸Úλ¡¢ÕÐÆ¸ÒªÇó¼°¸ÚλְÔð
£¨Ò»£©ÕÐÆ¸¸Úλ
±¸×¢£º1.¾ß±¸Ñо¿Éú¼°ÒÔÉÏѧÀúµÄ£¬ÊÂÇéÄêÏÞÒªÇó¿ÉÊʵ±·Å¿íÁ½Äê¡£
2.´óÖÐÐÍ·¿½¨¹¤³Ì±ê×¼²ÎÕÕÒ»¼¶×¢²á½¨Ôìʦִҵ¹¤³Ì¹æÄ£±ê×¼£¨ºâÓÖþ¹¤³Ì£©ÖеÄÒ»°ãºâÓÖþ¹¤³ÌÀà±ð¶ÔÓ¦µÄ´óÐÍ¡¢ÖÐÐ͹æÄ£¡£
£¨¶þ£©¸ÚλְÔð
1.È«ÃæÂôÁ¦¹«Ë¾¹¤³ÌÖÎÀí²¿ÊÂÇ飻
2.ÂôÁ¦¹«Ë¾¹¤³ÌÏîÄ¿ÖÎÀí¼°¼à¹ÜÊÂÇ飬°üÀ¨Ê©¹¤½ø¶È¡¢Ê©¹¤ÖÊÁ¿¡¢Ê©¹¤Äþ¾²¡¢Ê©¹¤±¾Ç®¿ØÖƼ°ÎÄÃ÷Ê©¹¤µÈ£»
3.×éÖ¯¿ªÕ¹»òÅäºÏÉϼ¶ºÍÓйØÖ°Äܲ¿·Ö¶Ô¹¤³ÌµÄÏà¹Ø¼ì²é£»
4.ÂôÁ¦¹«Ë¾º¬È¨ÊôÆóÒµµÄÄê¶ÈÄþ¾²Éú²úÊÂÇé°²Åż°Âäʵ£»
5.ÂôÁ¦¹«Ë¾ÔÚ½¨ÔÚ¹ÜÏîÄ¿µÄ¼¼ÊõÖ¸µ¼¡¢¼à¶½¡£
6.Íê³ÉÁìµ¼°²ÅŵįäËûÊÂÇé¡£
£¨Èý£©Ìرð˵Ã÷
1.Éæ¼°ÊÂÇéÄêÏÞÅÌËãµÄ£¬ÒÔ2022Äê9ÔÂ1ÈÕΪ»ù×¼ÈÕÅÌËã¡£
2.¹ØÓÚÐÐÕþ£¨ÊÂÒµ£©Éí·Ý¸É²¿¼ÓÈëӦƸ²¢Â¼Óõ쬯ä×éÖ¯ÈËʹØÏµµ÷ÈëÐÂÀû18ÓÐÏÞ¹«Ë¾£¬²»ÔÙ±£´æÆäÐÐÕþ£¨ÊÂÒµ£©¼¶±ðºÍÔÓÐÐÐÕþ£¨ÊÂÒµ£©¸É²¿Éí·Ý¡£
3.ÕÐÆ¸×¨ÒµÒªÇó²ÎÕÕ¡¶¸£½¨Ê¡»ú¹ØÊÂÒµµ¥Î»Õп¼×¨ÒµÖ¸µ¼Ä¿Â¼£¨2022Ä꣩¡·¡£
4.Ïã¸Û¡¢°ÄÃÅ¡¢Ì¨ÍåµØÇø»òÍâÑóѧÀúѧλµÄ±¨¿¼ÈËÔ±£¬ÐèÌṩ½ÌÓý²¿ÁôѧЧÀÍÖÐÐijö¾ßµÄ¡¶Ïã¸Û¡¢°ÄÃÅÌØ±ðÐÐÕþÇøÑ§ÀúѧλÈÏÖ¤Êé¡·¡¢¡¶Ì¨ÍåµØÇøÑ§ÀúѧλÈÏÖ¤Êé¡·¡¢¡¶ÍâÑóѧÀúѧλÈÏÖ¤Êé¡·»ò½ÌÓý²¿ÁôѧЧÀÍÖÐÐijö¾ßµÄÖ¤Ã÷¡£
5.Èç¸ßУ¿ªÉèµÄרҵ²»ÔÚ¡¶¸£½¨Ê¡»ú¹ØÊÂÒµµ¥Î»Õп¼×¨ÒµÖ¸µ¼Ä¿Â¼£¨2022Ä꣩¡·Äڵ쬽«Æ¾¾Ý¿Î³Ì±íµÈÏà¹Ø×ôÖ¤ÖÊÁÏÈ϶¨ÊÇ·ñÇкÏÕÐÆ¸¸ÚλÉèÖõÄרҵҪÇó¡£
ËÄ¡¢Ó¦Æ¸Çé¿ö˵Ã÷
ÓÐÏÂÁÐÇé¿öÖ®Ò»µÄ£¬²»µÃ¼ÓÈëӦƸ£º
1£®ÓС¶ÖлªÈËÃñ¹²ºÍ¹ú¹«Ë¾·¨¡·µÚÒ»°ÙËÄÊ®ÁùÌõËùÁÐÇéÐÎÖ®Ò»µÄ£»
2£®Òò¸öÈËÔÒò£¬µ¼ÖÂÆóÒµ¾ÓªÖÎÀí²»ÉÆ£¬±¬·¢Äþ¾²¡¢ÖÊÁ¿µÈÖØ´óÔðÈÎʹʣ¬»ò·ºÆðÑÏÖØ¿÷Ëð£¬Ôì³É¹úÓлò¼¯Ìå×ʲúÑÏÖØÁ÷ʧºÍÖØ´ó¾¼ÃËðʧµÄ£»¸öÈËÔÚÆóÒµ¾ÓªÖÎÀíÔ˶¯ÖÐÓÐÖØ´óŪÐé×÷¼ÙÐÐΪµÄ£»
3£®Êܹý˾·¨»ú¹ØÐÌÊ´¦·ÖµÄ£»ÕýÔÚµ³¼Í¡¢Õþ¼Í´¦·ÖÆÚÏÞÄڵģ»ÕýÔÚ½ÓÊÜ˾·¨»ú¹ØÁ¢°¸Õì²é»ò¼Í¼ì¼à²ì»ú¹ØÁ¢°¸Éó²éµÄ£»
4£®¹ú¼ÒÖ´¹æÂÉÔò¡¢µ³¼ÍÕþ¼ÍºÍÓйØÕþ²ßÁíÓл®¶¨²»¿Éµ£µ±¹úÓÐÆóÒµÖ°ÎñµÄ£»
5£®¾ÔÚÈ«Íõ·¨Ôº±»Ö´ÐÐÈËÐÅÏ¢ÅÌÎÊϵͳÅÌÎÊ£¬ÊôÓÚʧÐű»Ö´ÐÐÈ˵컏öÈËÕ÷ÐÅÓжñÒâ²»Á¼ÐÅÓüͼµÄ£»
6£®ÆäËû²»Ò˱¨ÃûµÄ¡£
Î塢н³ê´ýÓö
н³êʵÐиÚλÄÜЧн×ÊÖÆ£¬°üÀ¨ÀιÌÈËΪ¡¢¼¨Ð§ÈËΪ¡¢Ð§Òæ½±½ðµÈ£¬ÀιÌÈËΪ°´Ô¶ÒÏÖ£¬¼¨Ð§ÈËΪºÍÄê¶ÈÐ§Òæ½±½ðƾ¾ÝÆóÒÃ÷ÈÕûÌåÐ§ÒæÇé¿ö¼°¸öÈËÊÂÇ鼨ЧÇé¿öºË·¢¡£ÏíÓйú¼Ò·¨¶¨¸£Àû´ýÓö¡£
Çкϸ£½¨Ê¡¡¢ÈªÖÝÊиßÌõÀíÈ˲ÅÈ϶¨±ê×¼µÄƸÓÃÈËÔ±£¬¾È϶¨ºó¿ÉÉêÇëÏíÊÜÏàÓ¦ÌõÀíÈ˲ŴýÓö¡£
Áù¡¢ÕÐÆ¸³ÌÐò
1£®¹ûÕæ±¨Ãû¡£±¨Ãûʱ¼äΪ¿ËÈÕÆðÖÁ9ÔÂ12ÈÕ18:00¡£±¾´ÎÕÐÆ¸ÊµÐÐÏßÉϱ¨Ãûϵͳ£¬±¨¿¼ÈËÔ±ÐëÔÚ»®×¼Ê±¼äÄڵǼÐÂÀû18ÓÐÏÞ¹«Ë¾¹ÙÍøµÄ¡°ÈËÁ¦×ÊÔ´-È˲ÅÕÐÆ¸-¿¼ÊÔ±¨Ãû¡±À¸Ä¿£¨http://qzcjjtyxgs.com/peoples/sou£©×¢²á¸öÈËÕË»§£¬Æ¾¾ÝÒªÇóÍêÉÆ¸öÈËÐÅÏ¢¡¢Ìá½»Ïà¹Ø±¨ÃûÖÊÁÏѹËõ°ü¡£Ïà¹Ø±¨ÃûÖÊÁϰüÀ¨£º
£¨1£©×Ô¼ºÉí·ÝÖ¤£¨Õý±³Ã棩¡¢Ñ§ÀúÖ¤Ã÷¡¢Ñ§Î»Ö¤Ã÷¡¢Ö°£¨Ö´£©Òµ×ʸñÖ¤¡¢×¨Òµ¼¼Êõ×ʸñ£¨Ö°Îñ£©Ö¤Ê飨ÈçÖ°³ÆÆÀÉó»òÖ´Òµ×ʸñ¿¼ÊÔÒÑͨ¹ýµ«ÉÐδÁìȡ֤ÊéµÄ£¬ÓÐÏàÓ¦Ðû²¼Îļþ»ò½á¹ûµ¥×ôÖ¤£¬¿É°´ÒÑ»ñµÃ¸ÃÖ°³Æ¡¢Ö´Òµ×ʸñÖ¤ÊéÓèÒÔÈ·ÈÏ£©£»
£¨2£©ÊÂÇé¾ÀúÖ¤Ã÷£¨¿ÉÌṩµ¥Î»Ö°ÎñƸÊé¡¢ÀͶ¯ÌõÔ¼¡¢µ¥Î»Ö¤Ã÷£¬»òÍâµØÈËÉ粿·Ö¸ÇÕµÄÉç±£½ÉÄÉÖ¤Ã÷£¬»òËùÔÚµ¥Î»ÈËʲ¿·ÖÌṩµÄ¾ßÌåÊÂÇé¸Úλ֤Ã÷,Èç¸ÚλҪÇóÊÂÇéÄêÏÞ£¬±ØÐëÌṩËùÒªÇóÄêÏÞµÄÊÂÇé¾ÀúÖ¤Ã÷£¬ÎÞ·¨ÌṩÔò²»ÅÌËãÄêÏÞ£©£»
£¨3£©¸öÈ˼òÀú£»
£¨4£©ÈÎÖ°¾ÀúÏà¹ØÖ¤Ã÷ÖÊÁÏ£»
£¨5£©¿É×ôÖ¤±¨Ãû¸ÚλÕÐÆ¸Ìõ¼þµÄÆäËüÖ¤Ã÷ÖÊÁÏ¡£
±¨¿¼ÈËÔ±±ØÐëÌṩ¸ÚλÕÐÆ¸Ìõ¼þµÄÖ¤Ã÷ÖÊÁÏ£¬ÈçÎÞ·¨Ìṩ£¬Ä¬Èϲ»¾ß±¸¡£Í¬Ê±£¬ËùÌîдµÄ¸öÈËÐÅÏ¢¡¢ÁªÏµ·½·¨£¨°üÀ¨Òƶ¯µç»°¡¢¼ÒÍ¥µç»°¡¢ÓÊÏä¡¢µØµãµÈ£©µÈӦ׼ȷÎÞÎ󣬼á³ÖÁ÷ͨ£¬ÒòÓÐÎó¶øÓ°ÏìÕÐÆ¸¿¼ÊԵ쬽á¹ûÓɱ¨¿¼ÈËÔ±ÂôÁ¦¡£
2£®×ʸñÉó²é¡£¹ûÕæ±¨Ãû½áÊøºó£¬¼¯ÍÅÂôÁ¦×éÖ¯×ʸñÉóºË£¬×ʸñÉó²é½á¹û½«Í¨¹ý¶ÌÐÅ»òÓʼþµÈÐÎʽ֪ͨ¿¼Éú£¬Çë¼á³ÖͨѶÁ÷ͨ¡£¸Ú뱨Ãû¾×ʸñÉó²éºó£¬Ã¿¸ö¸ÚλÕÐÆ¸¼Æ»®ÈËÊýÓëÇкÏÌõ¼þÈËÊýµÄ±ÈÀýµÖ´ï1:3¼´¿É¿ª¿¼£»Èô¸ÚλÕÐÆ¸¼Æ»®ÈËÊýÓëÇкÏÌõ¼þÈËÊýµÄ±ÈÀý´ï²»µ½1:3µÄ£¬¾±¨ÇëÊйú×ÊίÅú×¼ºó·½¿É¿ª¿¼¡£
3£®×éÖ¯¿¼ºËÃæÊÔ¡£½øÈ뿼ºËÃæÊÔµÄӦƸÈËÔ±Ó¦ÓÚ»®×¼Ê±¼äЯ´ø×Ô¼ºÓÐЧÉí·ÝÖ¤Ô¼þ׼ʱµ½Ö¸¶¨ËùÔÚ¼ÓÈ뿼ºËÃæÊÔ£¬Î´×¼Ê±µ½ÏÖ³¡¼ÓÈëµÄ£¬ÊÓͬ×Ô¼º·ÅÆúӦƸ×ʸñ¡£
¿¼ºËÃæÊÔ·ÖÈýÂÖ½øÐУ¬µÚÒ»ÂÖ½ÓÄÉ¡°ÀιÌÌâÄ¿+¿¼¹ÙÌáÎÊ¡±µÄ°ë½á¹¹»¯ÃæÊÔÐÎʽ£¬µÚ¶þÂÖ½ÓÄÉ¡°ÎÞÁ쵼С×éÌÖÂÛ¡±ÐÎʽ£¬µÚÈýÂÖ½ÓÄÉ¡°¸ÚλʤÈÎÁ¦²âÆÀ¡±ÐÎʽ¡£µÚÒ»ÂÖÃæÊÔ½á¹û³öÀ´ºó£¬Æ¾¾ÝÄâÕÐÓÃÈËÊýÓ븴ÊÔÈËÔ±1:5µÄ±ÈÀý¡¢°´ÃæÊÔ½á¹û´Ó¸ßÖÁµÍÈ·¶¨½øÈëµÚ¶þÂÖ¿¼ºËÈËÔ±Ãûµ¥£¬ÈôµÚÒ»ÂÖÃæÊÔ½á¹û¼°¸ñÕßÉÙÓÚ5ÈË£¬Ôò½á¹û¼°¸ñÕßÈ«²¿½øÈëµÚ¶þÂÖ¡°ÎÞÁ쵼С×éÌÖÂÛ¡±»·½Ú¡£Ç°Á½ÂÖ¿¼ºË½á¹û¾ù°´°Ù·ÖÖÆÅÌË㣬¿¼ÉúǰÁ½ÂÖ¿¼ºË½á¹ûÐëµÖ´ï70·Ö£¨º¬£©ÒÔÉÏ£¬ÊÓΪ½á¹û¼°¸ñ£¬·½¿É½øÈëÏÂÒ»ÕÐÆ¸³ÌÐò£¬ÈôͬһÂÖÃæÊÔËùÓÐÈËÔ±½á¹û¾ùµÍÓÚ70·Ö£¬ÔòÈ¡Ïû¸Ã¸Úλ±¾´ÎÕÐÆ¸¼Æ»®¡£µÚÈýÂÖ¿¼ºË½á¹ûƾ¾Ý×ÛºÏËØÖʲâÆÀµÃ³öµÄ¸ÚλƥÅä¶È£¬È·¶¨µÃ·Ö¡£
×îÖÕ×ܽá¹û=µÚÒ»ÂÖ¿¼ºË½á¹û¡Á40%+µÚ¶þÂÖ¿¼ºË½á¹û¡Á55%+µÚÈýÂÖ¿¼ºË½á¹û¡Á5%¡£¼¯ÍÅÆ¾¾Ý×îÖÕ×ܽá¹û´Ó¸ßµ½µÍ°´1:1±ÈÀýÈ·¶¨½øÈëÉç»áÊÓ²ìÈËÔ±Ãûµ¥£¬Èô×îÖÕ×ܽá¹û·ºÆðÏàͬÇé¿ö£¬Ôòƾ¾ÝµÚ¶þÂÖ¿¼ºË½á¹ûÅÅÃûÏȺóÈ·¶¨¡£
4£®Éç»áÊӲ졣¶Ô½øÈëÉç»áÊÓ²ìÃûµ¥µÄÈËÔ±½øÐÐÉç»áÊӲ죬ÊӲ췽·¨°üÀ¨²éÔĸöÈ˵µ°¸¡¢¿ª¾ßÏà¹ØÉóºËÖ¤Ã÷¡¢¸°Ôµ¥Î»¿¼²ìÁ˽âµÈ£¬Ö÷ÒªÊÓ²ì°üÀ¨µ«²»ÏÞÓÚÓйØÖ¤Êé¡¢Ö¤¼þµÄÕæÊµÐÔ£¬ÈÎÖ°¾Àú¡¢ÊÂÇéÌåÏÖ¡¢ÒµÎñÄÜÁ¦¡¢×ÛºÏËØÖÊ¡¢×ÛÖΡ¢Ê§Ðű»Ö´ÐС¢×ñÊØµ³·çÁ®Õþ»®¶¨¼°¸öÈËÕ÷ÐŵÈÇé¿ö¡£
5£®È·¶¨ÄâÆ¸ÓÃÈËÑ¡¡£ÈôÉç»áÊÓ²ì½á¹ûÇкÏÈÎÖ°ÒªÇó£¬Ôò°´×îÖÕ×ܽá¹û´Ó¸ßµ½µÍ°´1:1µÄ±ÈÀýÈ·¶¨ÄâÆ¸ÓÃÈËÑ¡¡£
6£®ÈëÖ°Ìå¼ì¡£×éÖ¯ÄâÆ¸ÓÃÈËÔ±Ìå¼ì£¬Ìå¼ìÓöÈÓɸöÈ˵£¸º¡£±¾´ÎÌå¼ì²ÎÕÕ¡¶¹«ÎñԱ¼ÓÃÌå¼ìͨÓñê×¼£¨ÊÔÐУ©¡·ºÍ¡¶¹«ÎñԱ¼ÓÃÌå¼ì²Ù×÷ÊֲᣨÊÔÐУ©¡·ºÍ¡¶¹ØÓÚÐÞ¶©¡´¹«ÎñԱ¼ÓÃÌå¼ìͨÓñê×¼£¨ÊÔÐУ©¡µ¼°¡´¹«ÎñԱ¼ÓÃÌå¼ì²Ù×÷ÊֲᣨÊÔÐУ©¡µÓйØÄÚÈݵÄ֪ͨ¡·(ÈËÉ粿·¢¡²2016¡³140ºÅ)µÈÎļþµÄÒªÇóÖ´ÐС£¶Ô²»ÇкÏÌå¼ì¼°¸ñ±ê×¼µÄ²¿·ÖÏîÄ¿°²ÅŸ´¼ì£¬¸´¼ìÖ»½øÐÐ1´Î£¬½á¹ûÒÔ¸´¼ì½áÂÛΪ׼¡£Æ¾¾ÝÌå¼ì½á¹ûÊÇ·ñ¼°¸ñÇé¿öÈ·¶¨×îÖÕÄâÆ¸ÓÃÈËÑ¡¡£
7£®¹«Ê¾¡£¶ÔÄâÆ¸ÓÃÈËÑ¡½øÐй«Ê¾£¬¹«Ê¾ÆÚ5¸öÊÂÇéÈÕ£¬¹«Ê¾ÆÚÂúºó£¬²»±£´æÎÊÌâ»ò·´Ó¦ÎÊÌ⾺Ëʵ²»Ó°ÏìÆ¸Óõ쬰´Óйػ®¶¨ÖÎÀíÆ¸ÓÃÊÖÐø¡£
8£®ÖÎÀíÈëÖ°¡£Â¼ÓÃÈËÔ±ÐëÔÚ½Óµ½Æ¸ÓÃ֪ͨºóµÄ»®×¼Ê±¼äÄÚ±¨µ½£¬ÓâÆÚ䱨µ½µÄ£¬È¡ÏûƸÓÃ×ʸñ¡£ÈôÓÐÌØÊâÇé¿ö¾¼¯ÍÅÅú×¼µÄ£¬¿ÉÑÓÆÚ±¨µ½¡£
ÔÚÉç»áÊӲ졢ÈëÖ°Ìå¼ì¡¢¹«Ê¾¡¢ÖÎÀíÈëÖ°µÈ»·½ÚÒò±¨¿¼ÈËÔ±²»ÇкÏÒªÇó¡¢Ö÷¶¯·ÅÆúµÈÔÒò¶ø·ºÆð¸ÚλÕÐÆ¸¼Æ»®È±¶îʱ£¬Óɼ¯Ížö¶¨ÊÇ·ñ°´¸Ã¸Úλ×îÖÕ½á¹û´Ó¸ß·Öµ½µÍ·Ö½øÐеݲ¹£¬µÝ²¹ÈËÔ±²»ÇкÏÒªÇó»ò·ÅÆúµÄ²»ÔÙ½øÐеݲ¹¡£ÈçмÓÃÈËÔ±ÔÚÈëÖ°2¸öÔÂÄÚÀëÖ°»ò·ÅÆúƸÓÃ×ʸñʱ£¬Óɼ¯Ížö¶¨ÊÇ·ñ°´¸Ã¸Úλ×îÖÕ½á¹û´Ó¸ß·Öµ½µÍ·Ö½øÐеݲ¹¡£
Æß¡¢ÆäËûÊÂÏî
£¨Ò»£©Õý³£Éϰàʱ¼ä£ºÖÜÒ»ÖÁÖÜÎåÉÏÎç8:30--12:00£¬ÏÂÎç15:00--18:00£¬ÁªÏµµç»°£ºÌÀŮʿ 0595-29881882£¬À´·ÃµØµã£ºÈªÖÝÊзáÔóÇø³Ç¶«½ÖµÀ¶«¸¨Â·Ø¹²Å»¨Ô·2ºÅÂ¥2²ã-ÐÂÀû18ÖÃÒµÓÐÏÞÔðÈι«Ë¾¡£
£¨¶þ£©Ó¦Æ¸ÈËԱʵÐÐÆ¸ÈÎÖÆ£¬ÓëÓÃÈ˵¥Î»Ç©¶©ÀͶ¯ÌõÔ¼£¬Æ¸ÆÚÈýÄ꣬ÊÔÓÃÆÚ1Ä꣬ÊÔÓÃÆÚÄÚ£¬Ë«·½¿Éƾ¾ÝÊÂÇéÌåÏÖºÍÊÂÇ鿪չÇé¿ö£¬ÐÉ̽â³ýÀͶ¯ÌõÔ¼£»ÊÔÓÃÆÚÂú£¬Ðè½øÐÐÊÔÓÃÆÚתÕý¿¼ºË£¬Èô¿¼ºË¼°¸ñ£¬ÔòÓèÒÔתÕý²¢¿ÉÏíÊÜÄêÖÕÐ§Òæ½±½ð£»Èô¿¼ºËȱ·¦¸ñ»ò²»Êʸڣ¬ÔòÓèÒÔת¸Ú¡¢½µÆ¸»ò´ÇÍË¡£Æ¸ÓÃÆÚÂúºó£¬Æ¾¾ÝÒµ¼¨¿¼ºËÇé¿ö£¬¾ö¶¨½âƸ»òÐøÆ¸¡£
£¨Èý£©Ó¦Æ¸ÈËÔ±Ó¦Ñϸñƾ¾Ý¸ÚλÕÐÓÃÌõ¼þÒªÇó±¨Ãû£¬²¢¶ÔÖ¤ÁÏÕæÊµÐÔ¡¢×¼È·ÐÔÂôÁ¦£¬·²ÅªÐé×÷¼Ù¡¢¶ñÒⱨ¿¼µÄ£¬Ò»¾ºËʵȡÏû¼ÓÃ×ʸñ¡£
£¨ËÄ£©Ó¦Æ¸ÈËÔ±ËùÌîд×ÊÁÏ¡¢ÁªÏµ·½·¨±ØÐëÍêÕûÇÒ׼ȷÎÞÎó£¬ÒòÁªÏµ·½·¨ÓÐÎóÓ°ÏìÕÐÆ¸µÄ£¬½á¹û¸öÈË×Ô¸º¡£
£¨Î壩Ϊ°ü¹Ü±¾´ÎÕÐÆ¸³ä·Ö¾ºÕù£¬ÊµÏÖÈ˲ÅÓÅÖÐÑ¡ÓÅ£¬·²Çкϱ¾¼òÕ±¨ÃûÌõ¼þµÄÈËÔ±¾ù¿É¼ÓÈ뱨Ãû£¬²»ÊÜÒÔÍùÐÂÀû18¼¯ÍÅÕÐÆ¸Ïà¹ØÏÞÖÆÌõ¼þÔ¼Êø£¬ÒÔ´Ë´ÎÉêÃ÷Ϊ׼ £¬×îÖÕ½âÊÍȨ¹éÐÂÀû18ÓÐÏÞ¹«Ë¾ËùÓС£
£¨Áù£©¹ûÕæÕÐÆ¸Î´¾¡ÊÂÒË£¬½âÊÍȨ¹éÐÂÀû18ÓÐÏÞ¹«Ë¾ËùÓС£
ÐÂÀû18ʼÖճм̺ëÒã¡¢óÆÐС¢¾«½ø¡¢ÖÂÔ¶µÄÆóÒµÎÄ»¯¼ÛÖµ¹Û£¬½ßÁ¦ÎªÔ±¹¤´î½¨×öÊ´´ÒµµÄ´óÎę̀£¬ÒªÈÃÏë×öÊÂÕßÓÐʱ»ú£¬ÄÜ×öÊÂÕßÓÐÎę̀£¬¸É³ÉÊÂÕßÓиÚλ¡£
½üÆÚ£¬¼¯ÍÅÔÙ´ÎÄóöȨÊôÆóÒµ²¿·ÖÖвãÖÎÀí¸Ú룬ÔÚÈ«¼¯ÍʿģÄÚÐû²¼ÄÚ²¿¾ºÆ¸Í¨¸æ£¬ÃæÏò¼¯ÍÅÈ«ÌåÔÚ¸ÚÔÚ±àÔ±¹¤¹ûÕæÄÚ²¿¾ºÆ¸¼Æ»®Éè¼Æ¼¯ÍžӪÉú³¤²¿¾Àí1Ãû¡¢¼Æ»®²ÆÎñ²¿¾Àí1Ãû¡¢¾ÓªÉú³¤²¿¸±¾Àí1Ãû£¬ÒÔ¼°¶«º£Í¶×ʹ«Ë¾±¾Ç®¿ØÖƲ¿¸±¾Àí1Ãû¡£¼¯ÍÅÃãÀøÔ±¹¤»ý¼«¼ÓÈëµ½±¾´ÎÄÚ²¿¾ºÆ¸ÖÐÀ´£¬¡°ÓÂÓÚ½Ò°ñ¡±¡¢¡°¸ÒÓÚÁÁÏࡱ¡¢Ö÷Ðж¯Îª¡¢ÓÂÃͼÌÐø¡¢Î޾徺Õù£¬»ý¼«ÈÚÈ뼯ÍÅÉú³¤ÕóÊÆ¡£¼¯ÍŽ«¼á³Ö¡°¹ûÕæ¡¢¹«Õý¡¢¹«Õý¡¢¾ºÕù¡¢ÔñÓÅ¡¢Êʸڡ±µÄÔÔò£¬¾¹ý¹ûÕæ±¨Ãû¡¢×ʸñÉó²é¡¢»ù´¡Ìõ¼þÆÀ·Ö¡¢¿¼ºËÃæÊÔ¡¢¾ºÆ¸Ñݽ²¼°´ð±çµÈ»·½Ú£¬Ñϸñƾ¾Ý¾ºÆ¸¼Æ»®ºÍ¹æ·¶³ÌÐò¿ªÕ¹È˲ÅÑ¡°ÎÊÂÇé¡£

-ʶ±ð¶þάÂëÁ˽âÄÚ²¿¾ºÆ¸ÏêÇé-
ÍÆÐÐÄÚ²¿¾ºÆ¸ÊÇÐÂÀû18Ò»¹á¼á³ÖÑ¡°ÎÈ˲ŵÄÓÅÁ¼¹Å°å£¬Ò²ÊÇ»ý¼«¹á³¹Âäʵ¹úÆó¸ïÐÂÈýÄêÐж¯¡¢Ìá¸ßÖÎÀíÈËÔ±¾ºÕùÉϸڱÈÀýµÄÖØÒª¾Ù´ë¡£Æ¾¾ÝÆóÒµÉú³¤ÐèÒª£¬Í¨¹ý°´ÆÚ¡¢Î´±ØÆÚµØ¿ªÕ¹ÄÚ²¿¾ºÆ¸£¬³ä·ÖÍÚ¾òÈËÁ¦×ÊԴDZÁ¦£¬ÓÅ»¯ÈËÁ¦×ÊÔ´ÅäÖã¬Ñ¡°ÎÓÐÓÅÖÊDZÁ¦µÄÈ˲ţ¬ÓÐÀûÓÚÔö½øÈ˲ÅÔÚ¼¯ÍÅÄÚ²¿ºÏÀíÁ÷¶¯£¬º»ÊµÈ˲ÅÌݶӺͲ½¶Ó½¨É裬ŬÁ¦ÐγÉÈËÈË¿ÊÍû³É²Å¡¢ÈËÈËŬÁ¦³É²Å¡¢ÈËÈ˽Կɳɲš¢ÈËÈ˾¡Õ¹Æä²ÅµÄÁ¼ºÃÆø·Õ¡£¼¯ÍÅÞðÆúÂÛ×ÊÅű²µÄÀíÄî£¬ÕæÕýʵÏÖÁË¡°Æ¾µÂ²Å¡¢ÖØÒµ¼¨¡¢¿´ÂÄÀú¡¢Ìý¹«ÂÛ¡±µÄÈ˲ÅÑ¡°Î»úÖÆ¡£

¡ø¼Æ»®Éè¼Æ¼¯ÍÅ
±¾´ÎÌṩ¾ºÆ¸¸ÚλµÄÆäÖÐÒ»¼ÒȨÊôÆóÒµ£¬ÊǼ¯ÍÅͨ¹ý¶ÔÊмƻ®Éè¼ÆÔº¡¢ÊÐסլÉè¼ÆÔº¡¢ÊмàÀíÊÂÎñËùµÈ7¼ÒÆóÊÂÒµµ¥Î»¸ÄÖÆÕûºÏ£¬Ð½¨Á¢µÄ¼Æ»®Éè¼Æ¼¯ÍÅ¡£ÎªÒý·¢ÆóÒµ»îÁ¦£¬¼ÓËÙ³ÉÔ±µ¥Î»Èںϣ¬¼Æ»®Éè¼Æ¼¯ÍŶÔÖÎÀíÈËԱʵÐÐ¾ÍµØÆðÁ¢£¬¾ºÕùÉϸڣ¬´óµ¶À«¸«µÄͨ¹ý¹ûÕæÕÐÆ¸¡¢ÄÚ²¿¾ºÆ¸£¬Îª¼¯ÍÅÄÚÍâÈ˲ÅÌṩÁÉÀ«µÄÉú³¤Æ½Ì¨£¬¹ãÄÉÏͲŵľٶ¯»ñµÃÉç»á¹ã·ººÃÆÀ¡£

¡ø¶«º£Í¶×ʹ«Ë¾
ÐÂÀû18Ò»Ö±¸ß¶ÈÖØÊÓÈ˲Ų½¶ÓµÄ½¨Éè£¬ÌØ±ðÊÇ¿ªÕ¹¹úÆó¸ïÐÂÈýÄêÐж¯ÒÔÀ´£¬¼¯ÍÅ»ý¼«¹á³¹ÂäʵÊÐίÊÐÕþ¸®È˲š°¸ÛÍ弯»®¡±ºÍ¡°Ó¿Èª¡±Ðж¯£¬´óÁ¦Íƽø¡°È˲ÅÖÎÆó¡¢È˲ÅÇ¿Æó¡¢È˲ÅÐËÆó¡±Õ½ÂÔ£¬¼Ó´óÁ¦¶È¿ªÕ¹¹ûÕæÕÐÆ¸¡¢ÄÚ²¿¾ºÆ¸¡¢¼±Ðè½ôȱÈ˲ÅÕÐÓá¢Öи߶ËÈ˲ÅÒý½øµÈ£¬Íⲿ¡°Òý¡±µÄͬʱ£¬×¢ÖØÄÚ²¿È˲ŵÄÅàÑøºÍÅàÓý£¬¶à´ë²¢¾ÙÍÆ¶¯¼¯ÍÅÈ˲ÅÌݶӽ¨É衣ĿǰÒÑÀۼƿªÕ¹5Åú´ÎÄÚ²¿¾ºÆ¸£¬Ðû²¼¾ºÆ¸¸Úλ14¸ö£¬Ðí¶àÓÅÐãÄêÇá¸É²¿Í¨¹ýÄÚ²¿¾ºÆ¸×ßÉÏÖÎÀí¸Úλ£¬Õ¹ÏÖ×ÔÎÒ·ç·¶ºÍÊÂÇé±¾Á죬ʵÏÖÆóÒµÉú³¤Óë¸öÈËÉú³¤ÈںϹ²´Ù¡£½ñºó£¬¼¯ÍŽ«¼ÌÐø°Ñ¾ºÕùÐÔÑ¡ÈËÓÃÈËÓëÕë¶ÔÐÔÓýÈËÁôÈ˽áºÏÆðÀ´£¬²»¾øÍØ¿íÔ±¹¤ÄÚ²¿½úÉýÇþµÀ£¬Á¬ÐøÎª¼¯ÍŸßÖÊÁ¿Éú³¤ÌṩǿÓÐÁ¦µÄÈ˲ÅÖ§³ÅºÍÄÚÉú¶¯Á¦¡£
ƾ¾Ý¡¶ÐÂÀû182022Äê¶È¹ûÕæÕÐÆ¸¼òÕ¡·Óйػ®¶¨£¬½áºÏ¹ûÕæÕÐÆ¸±¨Ãû¡¢×ʸñÉó²éÇé¿ö£¬¾Ñо¿£¬±¾´Î¹ûÕæÕÐÆ¸¸ÚλÕÐÆ¸¼Æ»®ÈËÊýÓëÇкÏÌõ¼þÈËÊýµÄ±ÈÀýδµÖ´ï1:3µÄ£¬È¡Ïû¿ª¿¼¡£¾ßÌå¸ÚλÈçÏ£º

ƾ¾ÝÒµÎñÐèÒª£¬¾ö¶¨ÃæÏòÉç»á¹ûÕæÕÐÆ¸½¨ÖþÉè¼Æ·ÖÔºÔº³¤1Ãû¡¢½»Í¨ÊÐÕþÉè¼Æ·ÖÔºÔº³¤1Ãû¡¢¾°¹ÛÉè¼Æ·ÖÔºÔº³¤1Ãû¡¢Ê©¹¤Í¼Éó²é¹«Ë¾¸±×ܾÀí1Ãû¡£ÏÖ½«¹ûÕæÕÐÆ¸ÊÂÏîͨ¸æÈçÏ£º
Ò»¡¢ÆóÒµ¼ò½é
ÐÂÀû18ÓÐÏÞ¹«Ë¾ÊÇȪÖÝÊÐί¡¢ÊÐÕþ¸®ÎªÌáÉýȪÖݶ¼»áÐÂÇø½¨Éèˮƽ£¬Íƶ¯ÐÂÀû18Àà×ÊÔ´×ʲúµÄÓÅ»¯ÕûºÏ¶øÉèÁ¢µÄ¹úÓм¯ÍÅ¡£¼¯ÍÅ×¢²á×ʽð60ÒÚÔª£¬×ʲú×ܶî½ü1300ÒÚÔª£¬ÊÇȪÖÝÊÐ×ʲú¹æÄ£×î´óµÄÊÐÊô¹úÓÐÆóÒµ£¬Ò²ÊÇȪÖÝÊ×¼Ò»ñµÃ¹ûÕæÊг¡Ö÷ÌåÐÅÓÃÆÀ¼¶×î¸ßÆ·¼¶AAAµÄ¹úÓÐÆóÒµ¡£¼¯ÍÅÏÖÓÐȨÊô¶þ¼¶ÆóÒµ10¼Ò£¬Í¨¹ýµ£¸º³Ç¶«×éÍÅ¡¢¶«º£×éÍÅ¡¢±±·å×éÍÅ¡¢½ÄÏ×éÍŵĿª·¢½¨ÉèÈÎÎñÒÔ¼°ÀÏ¾ÉÆ¬Çø£¨¹Å³ÇÍ⣩µÄ¸ïÐÂÈÎÎñ£¬Ó뺣˿Ãû³Ç¹²Éú³¤¡¢Í¬Éú³¤£¬ÖÂÁ¦´òÔ캣ÄÚÒ»Á÷µÄ¶¼»á½¨ÉèÔËӪЧÀÍ×ÛºÏÌṩÉÌ¡£
ȪÖݶ¼»á¼Æ»®Éè¼Æ¼¯ÍÅÓÐÏÞ¹«Ë¾ÊÇÐÂÀû18ȨÊôÆóÒµ£¬ÖÂÁ¦ÓÚ¼ÌÐø¶¼»á¼Æ»®½¨ÉèµÄÕÕÁϺÍÖǿ⣬Ϊ¶¼»á¼Æ»®½¨ÉèÌṩȫ·½Î»¡¢È«ÌìºòЧÀͺÍÖÇÁ¦Ö§³Ö¡£¹«Ë¾¾Óª¹æÄ£°üÀ¨ÁìÍÁ¿Õ¼ä¼Æ»®ÌåÀý¡¢½¨É蹤³ÌÉè¼Æ¡¢¼Æ»®Éè¼ÆÖÎÀí¡¢¹¤³ÌÖÎÀíЧÀÍ¡¢×Éѯ²ß»®Ð§ÀÍ¡¢Ê©¹¤Í¼Éó²é¡¢¹¤³Ì¼àÀí¡¢²»¶¯²ú²â»æ¡¢¹¤³ÌÕÉÁ¿ÒÔ¼°Ïà¹ØÑ§ÊõÑо¿µÈ¡£¹«Ë¾ÄÚÉè¼Æ»®Éè¼Æ·ÖÔº¡¢½¨ÖþÉè¼Æ·ÖÔº¡¢½»Í¨ÊÐÕþÉè¼Æ·ÖÔº¡¢¾°¹ÛÉè¼Æ·ÖÔºµÈ4¸öרҵ·ÖÔº£¬ÏÂÉ蹤³Ì½¨Éè¼àÀí¹«Ë¾¡¢·¿µØ²ú²â»æ¹«Ë¾µÈ5¼ÒÆóÒµ£¬ÏÖÓµÓгÇÏç¼Æ»®ÌåÀý¼×¼¶¡¢ÃÅ·¹¤³ÌÉè¼Æ¼×¼¶¡¢½¨Öþ¹¤³ÌÉè¼Æ¼×¼¶¡¢·¿½¨Ò»ÀàA¡¢ÊÐÕþ£¨µÀÇÅ£©Ò»ÀàA¡¢ºâÓÖþ¹¤³Ì¼àÀí¼×¼¶¡¢ÊÐÕþ¹«Óù¤³Ì¼àÀí¼×¼¶¡¢ÈË·À¹¤³Ì¼àÀí¼×¼¶¡¢²»¶¯²ú²â»æ¡¢¹¤³ÌÕÉÁ¿¼×¼¶µÈ¶þÊ®Ïî×ÊÖÊ£¬ÀúÄêÈÙ»ñ¹ú¼Ò¡¢²¿¡¢Ê¡¼¶ÈÙÓþºÍ½±ÏîÉϰÙÏΪȪÖÝÊÐרҵ×îÈ«¡¢×ÊÖÊ×îÇ¿¡¢ÈËÔ±×î¶à¡¢½±Ïî×î¸ßµÄÉè¼Æ×Éѯ¹úÆóÆ·ÅÆ£¬ÊÇÊÐί¡¢ÊÐÕþ¸®ºÍÐÂÀû18ÖØµã´òÔì¡¢´óÁ¦°ïÖúµÄ¼¯ÍŹ«Ë¾¡£
¶þ¡¢ÕÐÆ¸¸Úλ¼°ÒªÇó
£¨Ò»£©ÕÐÆ¸¸Úλ¼°Ìõ¼þÒªÇó

£¨¶þ£©Ó¦Æ¸Õß»¹Ó¦ÇкÏÒÔÏ»ù±¾ÒªÇó£º
1.¾ßÓÐ×öÊ´´ÒµµÄÊÂÒµÐĺͼÌÐø¾«Éñ¡£
2.¾ßÓÐÂÄÐиÚλְÔðËùÐëÒªµÄרҵ֪ʶ¡£
3.¾ßÓÐÁ¼ºÃÖ°ÒµËØÑø£¬ÍŽáÏàÖú£¬Á®½à´ÓÒµ£¬ÎÞ²»Á¼ÂÄÖ°¼Í¼¡£
4.¾ßÓÐÁ¼ºÃµÄÐÄÀíËØÖʺÍÄܹ»Õý³£ÂÄÖ°µÄÉíÌåËØÖÊ¡£
£¨Èý£©Ìرð˵Ã÷
1.ÊÂÇéÄêÏÞÒÔ2022Äê8ÔÂ1ÈÕΪ½ØÖ¹ÈÕÅÌËã¡£
2.¹ØÓÚÐÐÕþ£¨ÊÂÒµ£©Éí·Ý¸É²¿¼ÓÈëӦƸ²¢Â¼Óõ쬯ä×éÖ¯ÈËʹØÏµµ÷È빫˾£¬²»ÔÙ±£´æÆäÐÐÕþ£¨ÊÂÒµ£©¼¶±ðºÍÔÓÐÐÐÕþ£¨ÊÂÒµ£©¸É²¿Éí·Ý¡£
3.ÕÐÆ¸×¨ÒµÒªÇó²ÎÕÕ¡¶¸£½¨Ê¡»ú¹ØÊÂÒµµ¥Î»Õп¼×¨ÒµÖ¸µ¼Ä¿Â¼£¨2022Ä꣩¡·¡£
4.Ïã¸Û¡¢°ÄÃÅ¡¢Ì¨ÍåµØÇø»òÍâÑóѧÀúѧλµÄ±¨¿¼ÈËÔ±£¬ÐèÌṩ½ÌÓý²¿ÁôѧЧÀÍÖÐÐijö¾ßµÄ¡¶Ïã¸Û¡¢°ÄÃÅÌØ±ðÐÐÕþÇøÑ§ÀúѧλÈÏÖ¤Êé¡·¡¢¡¶Ì¨ÍåµØÇøÑ§ÀúѧλÈÏÖ¤Êé¡·¡¢¡¶ÍâÑóѧÀúѧλÈÏÖ¤Êé¡·»ò½ÌÓý²¿ÁôѧЧÀÍÖÐÐijö¾ßµÄÖ¤Ã÷¡£
5.Èç¸ßУ¿ªÉèµÄרҵ²»ÔÚ¡¶¸£½¨Ê¡»ú¹ØÊÂÒµµ¥Î»Õп¼×¨ÒµÖ¸µ¼Ä¿Â¼£¨2022Ä꣩¡·Äڵ쬽«Æ¾¾Ý¿Î³Ì±íµÈÏà¹Ø×ôÖ¤ÖÊÁÏÈ϶¨ÊÇ·ñÇкÏÕÐÆ¸¸ÚλÉèÖõÄרҵҪÇó¡£
£¨ËÄ£©Ð½³ê´ýÓö£ºÐ½³ê¸£Àûƾ¾ÝÆóÒµÓйØÐ½³ê»®¶¨Ö´ÐУ¬Æ¸ÓÃÈËԱʵÐÐÈÎÆÚÖÆÆõÔ¼»¯ÖÎÀí£¬Æ¾¾Ý·ÖÔº»ò¹«Ë¾¾ÓªÐ§Òæ¼°¸öÈËÊÂÇ鼨ЧµÈ¿¼ºËÖ¸±êÍê³ÉÇé¿ö¶ÒÏÖн³ê¡£ÏíÓйú¼Ò·¨¶¨¸£Àû´ýÓö£¬½É½»ÎåÏÕÒ»½ð£¨º¬Ò½Éç±£¡¢¹«»ý½ðµÈ£©£¬ÏíÓÐÔ±¹¤Ê³Ìá¢Ô±¹¤½¡ÉíÖÐÐÄ¡¢Ìå¼ì¼°´øÐ½Ðݼٵȡ£
£¨Î壩¾ÓªÄ¿±êÒªÇó£º
1.½¨ÖþÉè¼Æ·ÖÔºÔº³¤Áìµ¼ÍŶÓ2023Äê¶ÈÍê³ÉÓªÒµÊÕÈë²»ÉÙÓÚ2400ÍòÔª£¬²¢ÊµÏÖÖðÄêÔö³¤¡£
2.½»Í¨ÊÐÕþÉè¼Æ·ÖÔºÔº³¤Áìµ¼ÍŶÓ2023Äê¶ÈÍê³ÉÓªÒµÊÕÈë²»ÉÙÓÚ2800ÍòÔª£¬²¢ÊµÏÖÖðÄêÔö³¤¡£
3.¾°¹ÛÉè¼Æ·ÖÔºÔº³¤Áìµ¼ÍŶÓ2023Äê¶ÈÍê³ÉÓªÒµÊÕÈë²»ÉÙÓÚ500ÍòÔª£¬²¢ÊµÏÖÖðÄêÔö³¤¡£
4.Ê©¹¤Í¼Éó²éÖÐÐĹ«Ë¾¸±×ܾÀíÁìµ¼ÍŶÓ2023Äê¶ÈÍê³ÉÓªÒµÊÕÈë²»ÉÙÓÚ1700ÍòÔª£¬²¢ÊµÏÖÖðÄêÔö³¤¡£
±¸×¢£ºÒÔÉϾӪĿ±ê¾ßÌåÒÔ¸÷¸ÚλƸÈÎÐÒéºÍ¾ÓªÒµ¼¨ÔðÈÎÊéΪ׼¡£
Èý¡¢ÕÐÆ¸³ÌÐò
£¨Ò»£©¸öÈ˱¨Ãû¡£½ÓÄɸöÈË×ÔÔ¸ÍøÉÏͶµÝ¼òÀúµÄ±¨Ãû·½·¨£¬±¨Ãûʱ¼äΪ¿ËÈÕÆðÖÁ9ÔÂ5ÈÕ24£º00¡£±¨ÃûÈËÔ±ÐëÔÚ»®×¼Ê±¼äÄڵǼÐÂÀû18ÓÐÏÞ¹«Ë¾¹ÙÍøµÄ¡°ÈËÁ¦×ÊÔ´-È˲ÅÕÐÆ¸-¿¼ÊÔ±¨Ãû¡±À¸Ä¿£¨http://qzcjjtyxgs.com/peoples/sou£©×¢²á¸öÈËÕË»§£¬Æ¾¾ÝÒªÇóÍêÉÆ¸öÈËÐÅÏ¢¡¢Ìá½»Ïà¹Ø±¨ÃûÖÊÁÏѹËõ°ü,¹´Ñ¡±¨¿¼¸Úλ¡£Ïà¹Ø±¨ÃûÖÊÁϰüÀ¨£º
£¨1£©×Ô¼ºÉí·ÝÖ¤£¨Õý±³Ã棩¡¢Ñ§ÀúÖ¤Ã÷¡¢Ñ§Î»Ö¤Ã÷¡¢Ö°£¨Ö´£©Òµ×ʸñÖ¤¡¢×¨Òµ¼¼Êõ×ʸñ£¨Ö°Îñ£©Ö¤Êé¡¢½±ÏîÖ¤Ê飨ÈçÖ°³ÆÆÀÉó»òÖ´Òµ×ʸñ¿¼ÊÔÒÑͨ¹ýµ«ÉÐδÁìȡ֤ÊéµÄ£¬ÓÐÏàÓ¦Ðû²¼Îļþ»ò½á¹ûµ¥×ôÖ¤£¬¿É°´ÒÑ»ñµÃ¸ÃÖ°³Æ¡¢Ö´Òµ×ʸñÖ¤ÊéÓèÒÔÈ·ÈÏ£©£»
£¨2£©ÊÂÇé¾ÀúÖ¤Ã÷£¨¿ÉÌṩµ¥Î»Ö°ÎñƸÊé¡¢ÀͶ¯ÌõÔ¼¡¢µ¥Î»Ö¤Ã÷£¬»òÍâµØÈËÉ粿·Ö¸ÇÕµÄÉç±£½ÉÄÉÖ¤Ã÷£¬»òËùÔÚµ¥Î»ÈËʲ¿·ÖÌṩµÄ¾ßÌåÊÂÇé¸Úλ֤Ã÷£¬Èç¸ÚλҪÇóÊÂÇéÄêÏÞ£¬±ØÐëÌṩËùÒªÇóÄêÏÞµÄÊÂÇé¾ÀúÖ¤Ã÷£¬ÎÞ·¨ÌṩÔò²»ÅÌËãÄêÏÞ£©£»
£¨3£©¸öÈ˼òÀú£»
£¨4£©½ü5ÄêÀ´Ö÷ÒªÊÂÇéÒµ¼¨£¨½á¹û£©ÖÊÁϺÍÏà¹ØÖ¤Ã÷ÖÊÁÏ£»
£¨5£©¿É×ôÖ¤±¨Ãû¸ÚλÕÐÆ¸Ìõ¼þµÄÆäËüÖ¤Ã÷ÖÊÁÏ¡£
±¨ÃûÈËÔ±±ØÐëÌṩ¸ÚλÕÐÆ¸Ìõ¼þµÄÖ¤Ã÷ÖÊÁÏ£¬ÈçÎÞ·¨Ìṩ£¬Ä¬Èϲ»¾ß±¸¡£Í¬Ê±£¬ËùÌîдµÄ¸öÈËÐÅÏ¢¡¢ÁªÏµ·½·¨£¨°üÀ¨Òƶ¯µç»°¡¢¼ÒÍ¥µç»°¡¢ÓÊÏä¡¢µØµãµÈ£©µÈӦ׼ȷÎÞÎ󣬼á³ÖÁ÷ͨ£¬ÒòÓÐÎó¶øÓ°ÏìÕÐÆ¸¿¼ÊԵ쬽á¹ûÓɱ¨¿¼ÈËÔ±ÂôÁ¦¡£
£¨¶þ£©×ʸñÉó²é¡£Æ¾¾ÝÕÐÆ¸Ìõ¼þ½øÐÐ×ʸñÉóºË£¬¾Éó²é¼°¸ñ£¬Í³Ò»Í¨ÖªÇкϱ¨ÃûÌõ¼þµÄӦƸÈËÔ±¼ÓÈë×éÖ¯¿¼ºË£¬Çë¼á³ÖͨѶÁ÷ͨ¡£¾×ʸñÉó²éºó£¬Ã¿¸ö¸ÚλÕÐÆ¸¼Æ»®ÈËÊýÓëÇкÏÌõ¼þÈËÊýµÄ±ÈÀýµÖ´ï1:3¼´¿É¿ª¿¼£»Èô¸ÚλÕÐÆ¸¼Æ»®ÈËÊýÓëÇкÏÌõ¼þÈËÊýµÄ±ÈÀý´ï²»µ½1:3µÄ£¬¾¼Æ»®Éè¼Æ¼¯ÍÅÑо¿£¬±¨ÐÂÀû18¡¢Êйú×ÊίÅú×¼ºó·½¿É¿ª¿¼¡£
£¨Èý£©×éÖ¯¿¼ºË¡£ÎªÈ«Ã濼²ìÕÐÆ¸ÈËÔ±µÄ×ÛºÏËØÖʺÍÄÜÁ¦£¬½«½ÓÄÉ¡°»ù´¡Ìõ¼þÆÀ·Ö+ÏÖ³¡ÕÐÆ¸ÃæÊÔ¡±·½·¨½øÐÐÕÐÆ¸¡£ÆäÖУº
1.»ù´¡Ìõ¼þÆÀ·Ö£ºÕ¼×îÖÕ×ܽá¹ûµÄ10%£¬Æ¾¾ÝÕÐÆ¸ÕßѧÀú¡¢Ö°³Æ»òÖ´£¨Ö°£©Òµ×ʸñ¡¢Òµ¼¨µÈÇé¿ö½øÐÐÆÀ·Ö£¬»ù´¡Ìõ¼þÂú·Ö10·ÖÖÆ£¬ÔʼÆÀ·Ö½á¹ûÖ±½Ó¼ÆÈë×îÖÕ×ܽá¹û¡£
2.¸ÚλʤÈÎÁ¦²âÆÀ£ºÔÚÕÐÆ¸Ñݽ²´ð±çǰ¿ªÕ¹¸ÚλʤÈÎÁ¦²âÆÀ£¬×ۺϲâÆÀµÃ³ö¸ÚλƥÅä¶È£¬×÷ΪµÚ¶þÂÖÕÐÆ¸¿¼ºËÃæÊԵIJο¼£¬²»ÅÌËã½á¹û¡£
3.¿¼ºËÃæÊÔ£º¿¼ºËÃæÊÔ½á¹ûÕ¼×îÖÕ×ܽá¹ûµÄ90%¡£¿¼ºËÃæÊÔ·ÖÁ½ÂÖ½øÐУ¬µÚÒ»ÂÖ³õÊÔΪ°ë½á¹¹»¯ÃæÊÔ£¬µÚ¶þÂÖ¸´ÊÔΪÑݽ²´ð±ç¡£µÚÒ»ÂÖ³õÊÔÕ¼¿¼ºËÃæÊÔ½á¹ûµÄ40%£¬µÚ¶þÂÖ¸´ÊÔÕ¼¿¼ºËÃæÊÔ½á¹ûµÄ60%¡£Ã¿ÂÖÃæÊÔ½á¹û¾ù°´°Ù·ÖÖÆÅÌË㣬ӦƸÕßÿһÂÖ¿¼ºËÃæÊÔ½á¹û¾ùÐëµÖ´ï70·Ö£¨º¬£©ÒÔÉÏ£¬ÊÓÎªÃæÊÔ½á¹û¼°¸ñ£¬·½¿É½øÈëÏÂÒ»²½ÕÐÆ¸³ÌÐò£»ÈôͬһÂÖÃæÊÔËùÓÐÈËÔ±½á¹û¾ùµÍÓÚ70·Ö£¬ÔòÈ¡Ïû¸Ã¸Úλ±¾´ÎÕÐÆ¸¼Æ»®¡£
£¨1£©µÚÒ»ÂÖ³õÊÔ½ÓÄɰë½á¹¹»¯ÃæÊÔ·½·¨£¬¼´¡°ÀιÌÌâÄ¿+¿¼¹Ù×ÔÓÉÌáÎÊ¡±¡£µÚÒ»ÂÖÃæÊÔ°´°Ù·ÖÖÆÆÀ·Ö£¬Æ¾¾ÝµÚÒ»ÂÖÃæÊÔ½á¹û´Ó¸ßÖÁµÍ¡¢°´ÄâÆ¸ÓÃÈËÊýÓ븴ÊÔÈËÔ±1:5µÄ±ÈÀýÈ·¶¨½øÈëµÚ¶þÂÖ¸´ÊÔµÄÈËÔ±Ãûµ¥£¬ÈçδµÖ´ï¸Ã±ÈÀý£¬Ôò½á¹û¼°¸ñÕßÈ«²¿½øÈëµÚ¶þÂÖ¸´ÊÔ¡£
£¨2£©µÚ¶þÂÖ¸´ÊÔ½ÓÄÉÕÐÆ¸Ñݽ²´ð±ç·½·¨£¬·ÖΪÒÔÏÂÁ½¸ö»·½Ú£º
µÚÒ»»·½ÚÊÇӦƸÑݽ²£¬ÏÞʱ12·ÖÖÓ£»Ñݽ²Ë³ÐòÒÔ³éǩȷ¶¨¡£Ñݽ²ÄÚÈÝÒªÇó½«Ìáǰ5Ìì¼û¸æÕÐÆ¸Õß¡£
µÚ¶þ»·½ÚÊÇ¿¼¹ÙÌáÎÊ£¬Ó¦Æ¸Õß´ð±ç£¬ÏÞʱ15·ÖÖÓ¡£
µÚÒ»Âֺ͵ڶþÂÖÃæÊÔ¾ù°´°Ù·ÖÖÆÆÀ·Ö£¬°´ËÄÉáÎåÈë±£´æÐ¡Êýµãºó2λ¡£×îÖÕ×ܽá¹û=»ù´¡Ìõ¼þÆÀ·Ö£¨Õ¼×îÖÕ×ܽá¹ûµÄ10%£©+ÕÐÆ¸¿¼ºËÃæÊԵĽá¹û£¨Õ¼×îÖÕ×ܽá¹ûµÄ90%£¬ÆäÖеÚÒ»ÂÖ³õÊÔÕ¼¿¼ºËÃæÊÔ½á¹ûµÄ40%ºÍµÚ¶þÂÖ¸´ÊÔÕ¼¿¼ºËÃæÊÔ½á¹ûµÄ60%£©¡£
£¨ËÄ£©Éç»áÊӲ졣°´ÕÐÆ¸Õß×îÖÕ×ܽá¹ûÓɸßÖÁµÍ1:1µÄ±ÈÀýÈ·¶¨½øÈëÉç»áÊÓ²ìµÄÈËÑ¡£¬Èô×îÖÕ×ܽá¹û·ºÆðÏàͬÇé¿ö£¬Ôòƾ¾Ý¡°Ñݽ²´ð±ç¡±¿¼ºËÃæÊÔ½á¹ûÅÅÃûÏȺóÈ·¶¨¡£ÊӲ췽·¨°üÀ¨²éÔĸöÈ˵µ°¸¡¢¿ª¾ßÏà¹ØÉóºËÖ¤Ã÷¡¢¸°Ôµ¥Î»¿¼²ìÁ˽âµÈ£¬Ö÷ÒªÊÓ²ì°üÀ¨µ«²»ÏÞÓÚÓйØÖ¤Êé¡¢Ö¤¼þµÄÕæÊµÐÔ£¬ÈÎÖ°¾Àú¡¢ÊÂÇéÌåÏÖ¡¢ÒµÎñÄÜÁ¦¡¢×ÛºÏËØÖÊ¡¢×ÛÖΡ¢Ê§Ðű»Ö´ÐС¢×ñÊØµ³·çÁ®Õþ»®¶¨¼°¸öÈËÕ÷ÐŵÈÇé¿ö¡£
£¨Î壩Ìå¼ì¡£×éÖ¯ÄâÆ¸ÓÃÈËÔ±Ìå¼ì£¬Ìå¼ìÓöÈÓɸöÈ˵£¸º¡£¶Ô²»ÇкÏÌå¼ì¼°¸ñ±ê×¼µÄ²¿·ÖÏîÄ¿°²ÅŸ´¼ì£¬¸´¼ìÖ»½øÐÐ1´Î£¬½á¹ûÒÔ¸´¼ì½áÂÛΪ׼¡£Æ¾¾ÝÌå¼ì½á¹ûÊÇ·ñ¼°¸ñÇé¿öÈ·¶¨×îÖÕÄâÆ¸ÓÃÈËÑ¡¡£
£¨Áù£©È·¶¨ÄâÆ¸ÓÃÈËÑ¡¡£Æ¾¾ÝÉç»áÊӲ켰Ìå¼ì½á¹û£¬Óɼƻ®Éè¼Æ¼¯Íŵ³Î¯Ñо¿ÌÖÂÛÄâÆ¸ÓÃÈËÑ¡Ãûµ¥£¬±¨ÐÂÀû18ÉóÅú¡£
£¨Æß£©¹«Ê¾¡£¶ÔÄâÆ¸ÓÃÈËÑ¡½øÐй«Ê¾£¬¹«Ê¾ÆÚ5¸öÊÂÇéÈÕ£¬¹«Ê¾ÆÚÂúºó£¬²»±£´æÎÊÌâ»ò·´Ó¦ÎÊÌ⾺Ëʵ²»Ó°ÏìÆ¸Óõ쬰´Óйػ®¶¨ÖÎÀíÆ¸ÓÃÊÖÐø¡£
£¨°Ë£©Æ¸ÈΡ£Æ¸ÓÃÈËÔ±ÐëÔÚ½Óµ½Æ¸ÓÃ֪ͨºóµÄ»®×¼Ê±¼äÄÚ±¨µ½£¬ÓâÆÚ䱨µ½µÄ£¬È¡ÏûƸÓÃ×ʸñ¡£ÈôÓÐÌØÊâÇé¿ö¾¼Æ»®Éè¼Æ¼¯ÍÅÅú×¼µÄ£¬¿ÉÑÓÆÚ±¨µ½¡£Óɹ«Ë¾°´Óйػ®¶¨ÖÎÀíÆ¸ÓÃÊÖÐø£¬Ç©¶©Æ¸ÈÎÐÒé¡¢¾ÓªÒµ¼¨ÔðÈÎÊé¼°ÀͶ¯ÌõÔ¼£¬Æ¸ÓÃÆÚ3Ä꣬ÈÎÖ°ÊÔÓÃÆÚ1Äê¡£ÊÔÓÃÆÚÂú£¬Ðè½øÐÐÊÔÓÃÆÚÂúתÕý¿¼ºË£¬Èô¿¼ºË¼°¸ñ£¬ÔòÓèÒÔתÕý£¬²Å¿ÉÏíÊܼ¨Ð§Äêн£¬Èô¿¼ºËȱ·¦¸ñ»ò²»Êʸڣ¬ÔòÓèÒÔת¸Ú¡¢½µÆ¸»ò´ÇÍË¡£ÊµÐÐÈÎÆÚÖÆÆõÔ¼»¯ÖÎÀí£¬×éÖ¯ÄâÆ¸ÈËԱǩ¶©¸ÚλƸÈÎÐÒéºÍ¾ÓªÒµ¼¨ÔðÈÎÊ飬Ã÷È·Äê¶ÈºÍÈÎÆÚ¾ÓªÄ¿±ê£¬½«×éÖ¯¾ÓªÒµ¼¨¿¼ºËÑéÊÕ¡£Òµ¼¨¿¼ºË²»´ï±êµÄ£¬½«Æ¾¾ÝÏà¹Ø»®¶¨ÓèÒÔת¸Ú¡¢½µÆ¸»ò½â³ýÀͶ¯¹ØÏµ£»Æ¸ÓÃÆÚÂúºó£¬Æ¾¾Ý¾ÓªÒµ¼¨Çé¿ö£¬ÁíÐÐÑо¿¾ö¶¨ÊÇ·ñÐøÆ¸»ò½âƸ¡£
£¨¾Å£©µÝ²¹¡£ÔÚÉç»áÊӲ졢ÈëÖ°Ìå¼ì¡¢¹«Ê¾¡¢ÖÎÀíÈëÖ°µÈ»·½ÚÒòÕÐÆ¸ÈËÔ±²»ÇкÏÒªÇó¡¢Ö÷¶¯·ÅÆúµÈÔÒò¶ø·ºÆð¸ÚλÕÐÆ¸¼Æ»®È±¶îʱ£¬Óɼƻ®Éè¼Æ¼¯Ížö¶¨ÊÇ·ñ°´¸Ã¸Úλ×îÖÕ½á¹û´Ó¸ß·Öµ½µÍ·Ö½øÐеݲ¹£¬µÝ²¹ÈËÔ±²»ÇкÏÒªÇó»ò·ÅÆúµÄ²»ÔÙ½øÐеݲ¹¡£ÈçмÓÃÈËÔ±ÔÚÈëÖ°2¸öÔÂÄÚÀëÖ°»ò·ÅÆúƸÓÃ×ʸñʱ£¬Óɹ«Ë¾¾ö¶¨ÊÇ·ñ°´¸Ã¸Úλ×îÖÕ½á¹û´Ó¸ß·Öµ½µÍ·Ö½øÐеݲ¹¡£
ËÄ¡¢ÆäËûÊÂÏî
1.±¾´Î¹ûÕæÕÐÆ¸ÁªÏµÈË£ºÐíŮʿ£¬ÁªÏµµç»°£º0595-22555019£¨À´µç×Éѯʱ¼ä£ºÊÂÇéÈÕÉϰàʱ¼ä£©£¬À´·ÃµØµã£ºÈªÖÝÊзáÔóÇø¶«ºþ½Ö800ºÅ4Â¥µ³ÈºÈËʲ¿¡£
2.ӦƸÈËÔ±Ó¦Ñϸñƾ¾Ý¸ÚλÕÐÓÃÌõ¼þÒªÇó±¨Ãû£¬²¢¶ÔÖ¤ÁÏÕæÊµÐÔ¡¢×¼È·ÐÔÂôÁ¦£¬·²ÅªÐé×÷¼Ù¡¢¶ñÒⱨ¿¼µÄ£¬Ò»¾ºËʵȡÏû¼ÓÃ×ʸñ¡£
3.ӦƸÈËÔ±ËùÌîд×ÊÁÏ¡¢ÁªÏµ·½·¨±ØÐëÍêÕûÇÒ׼ȷÎÞÎó£¬ÒòÁªÏµ·½·¨ÓÐÎóÓ°ÏìÕÐÆ¸µÄ£¬½á¹û¸öÈË×Ô¸º¡£
4.¹ûÕæÕÐÆ¸Î´¾¡ÊÂÒË£¬½âÊÍȨ¹éȪÖݶ¼»á¼Æ»®Éè¼Æ¼¯ÍÅÓÐÏÞ¹«Ë¾ËùÓС£
ÒòÊÂÇéÐèÒª£¬ÐÂÀû18ÓÐÏÞ¹«Ë¾Äâ¹ûÕæÕÐÆ¸Ò»ÅúÊÂÇéÈËÔ±£¬ÏÖͨ¸æÈçÏ£º
Ò»¡¢¼¯Íż°Ïà¹ØÈ¨ÊôÆóÒµ¼ò½é
1£®ÐÂÀû18ÓÐÏÞ¹«Ë¾£¨ÒÔϼò³Æ¡°ÐÂÀû18¡±£©ÊÇȪÖÝÊÐί¡¢ÊÐÕþ¸®ÎªÌáÉýȪÖݶ¼»áÐÂÇø½¨Éèˮƽ£¬Íƶ¯ÐÂÀû18Àà×ÊÔ´×ʲúµÄÓÅ»¯ÕûºÏ¶øÉèÁ¢µÄ¹úÓм¯ÍÅ¡£¼¯ÍÅ×¢²á×ʽð60ÒÚÔª£¬×ʲú×ܶî½ü1300ÒÚÔª£¬ÊÇȪÖÝÊÐ×ʲú¹æÄ£×î´óµÄÊÐÊô¹úÓÐÆóÒµ£¬Ò²ÊÇȪÖÝÊ×¼Ò»ñµÃ¹ûÕæÊг¡Ö÷ÌåÐÅÓÃÆÀ¼¶×î¸ßÆ·¼¶AAAµÄ¹úÓÐÆóÒµ¡£¼¯ÍÅÏÖÓÐȨÊô¶þ¼¶ÆóÒµ10¼Ò£¬Í¨¹ýµ£¸º³Ç¶«×éÍÅ¡¢¶«º£×éÍÅ¡¢±±·å×éÍÅ¡¢½ÄÏ×éÍŵĿª·¢½¨ÉèÈÎÎñÒÔ¼°ÀÏ¾ÉÆ¬Çø£¨¹Å³ÇÍ⣩µÄ¸ïÐÂÈÎÎñ£¬Ó뺣˿Ãû³Ç¹²Éú³¤¡¢Í¬Éú³¤¡£½¨Á¢ÎåÄê¶àÀ´£¬ÐÂÀû18ÒÑÐγÉÁËÆ¬Çø¿ª·¢¡¢µØ²úÖÃÒµ¡¢¹¤³Ì×ܳаü¡¢¶¼»áÔËÓª¡¢¹©Ó¦Á´ÒµÎñ¡¢¹¤ÒµÍ¶×Ê¡¢¹¤³ÌÈ«Àú³Ì×ÉѯµÈ¶à¸öÒµÎñ°å¿é£¬Å¬Á¦´òÔ캣ÄÚÒ»Á÷µÄ¶¼»á½¨ÉèÔËӪЧÀÍ×ÛºÏÌṩÉÌ¡£
2£®ÈªÖÝÊÐÐÂÀû18¹úÓÐ×ʲúͶ×ÊÓÐÏÞ¹«Ë¾£¨ÒÔϼò³Æ¡°ÐÂÀû18¹úͶ¹«Ë¾¡±£©ÊÇÐÂÀû18ȨÊôÆóÒµ£¬×¢²á×ʱ¾60ÒÚÔª£¬Ö÷ÌåÐÅÓÃÆÀ¼¶AA+¡£Ö÷ÒªÂôÁ¦³Ç¶«×éÍÅ¿ª·¢½¨É裬µ£¸º×ųǶ«×éÍÅÍÁµØÒ»¼¶¿ª·¢¡¢»ù´¡ÉèÊ©½¨Éè¡¢¹¤Òµ½á¹¹Éý¼¶µÈÖØ´óÈÎÎñ¡£¹«Ë¾ÖÂÁ¦ÓڳǶ«Æ¬Çø¿ª·¢½¨É裬Ö÷Òªµ£¸º¶ÔÊÐÐÂÀû18ÏîÄ¿½øÐÐÈÚ×Ê¡¢Í¶×ʺÍ×ʽðÔËÓªÖÎÀí£¬¼ÌÐøÊÐÖØµã½¨ÉèÏîÄ¿ºÍ¶¼»á»ù´¡ÉèÊ©½¨ÉèÈÎÎñ¡£
3£®ÈªÖÝÊÐסլ½¨É迪·¢ÓÐÏÞ¹«Ë¾£¨ÒÔϼò³Æ¡°×¡Õ¬¿ª·¢¹«Ë¾¡±£©ÊÇÐÂÀû18ȨÊôÆóÒµ£¬×ʲú×ܶî232.5ÒÚÔª¡£¹«Ë¾Ö÷Òª¾ÓªÆ¬Çø¸ïпª·¢¡¢ÐÂÀû18ÏîĿͶ×ʽ¨Éè¡¢¹úÓÐ×ʲú×âÁÞÖÎÀíµÈ¡£½üÄêÀ´ÖÂÁ¦ÓÚ±±·å-·áÖÝ×éÍÅ¿ª·¢½¨É裬¹¹½¨¸ßËÙ¡¢¿ìÏß¶àÔªÁ¢Ìå½»Í¨ÍøÂçÌåϵ£»ÊµÊ©¶¼»á¾°¹ÛÌáÉý¹¤³Ìˢж¼»áÑÕÖµ£»Á¬Ðø×¥·ÀºéÅÅÀÔÖÎÀí»º½âÆ¬ÇøÄÚÀÔÄÑÌ⣻ÁúÐËÐ¡Çø¡¢¶«±¦»¨Ô·°ü¹ÜÐÔס·¿Ð¡ÇøµÈ°²¾Ó°ü¹ÜÏîÄ¿£¬ÊµÏÖȺÖÚ°²¾ÓÃΡ£¹«Ë¾³Ð½ÓÎ÷»ªÑóÆ¬Çø¸ïн¨ÉèÈÎÎñ£¬×ÜͶ×ÊÔ¼223ÒÚÔª£¬¸ïк󽫽øÒ»²½ÍêÉÆÆ¬Çø¹«¹²ÅäÌ׺ÍÊÐÕþ»ù´¡ÉèÊ©£¬Ìá¸ß¶¼»áÅÅË®·ÀÀÔÄÜÁ¦£¬ÌáÉý¾ÓסÉú»îÅäÌׯ·ÖÊ£¬´òÔìÒ˾ÓÒËÒµµÄȪÖݶ¼»á±±´óÃÅ¡£
4£®ÈªÖÝÊж«º£Í¶×ÊÖÎÀíÓÐÏÞ¹«Ë¾£¨ÒÔϼò³Æ¡°¶«º£Í¶×ʹ«Ë¾¡±£©ÊÇÐÂÀû18ȨÊôÆóÒµ£¬×¢²á×ʽð3.56ÒÚÔª£¬×ʲú×ܶî160ÒÚÔª£¬ÂôÁ¦¶«º£×éÍÅ¿ª·¢½¨É裬µ£¸º¶«º£ºóÆÒ¡¢ºó価¢ÔÆÉ½¡¢½ðÆéµÈ1.3Íò͏üиïÐÂÊÂÇ飬Ö÷Òª¾Óª¶ÔÕþ¸®ÏîĿͶ×ʺÍ×ʲúÖÎÀí¡¢¹úÓÐ×ʲúµÄ×âÁÞ¼°ÆäÖÎÀí¡¢·¿µØ²ú¿ª·¢µÈ¡£Óɹ«Ë¾³Ð½¨µÄ¶«º£ËíµÀ¡¢º£ÐÇÐ¡ÇøÀ©½¨¡¢±õº£¹«Ô°¡¢ÔÆÉ½Ð¡Çø¡¢ÈªÖݶ«º£Ñ§Ô°µÈ¶à¸öÏîÄ¿£¬ÈÙ»ñÊдÌÍ©±¡¢Ê¡Ãö½±¡¢Â³°à½±µÈÖî¶àÈÙÓþ¡£¹«Ë¾ÏÂÉèȨÊôÆóÒµ·¿µØ²ú¿ª·¢¹«Ë¾¡¢¶«º£Ô°ÁÖ¹«Ë¾£¬»ý¼«ÍØÕ¹·¿µØ²ú¿ª·¢¡¢ÏîÄ¿´ú½¨¡¢¶¯Ç¨×Éѯ¡¢°×ÒÏ·ÀÖÎÒÔ¼°Ô°ÁÖÂÌ»¯µÈÒµÎñ¡£
5£®ÈªÖÝÐÂÀû18¹¤³ÌÖÎÀí×ÉѯÓÐÏÞ¹«Ë¾£¨ÒÔϼò³Æ¡°¹¤³ÌÖÎÀí¹«Ë¾¡±£©ÊÇÐÂÀû18ȨÊôÆóÒµ£¬×¢²á×ʽð5ÒÚÔª¡£ÂôÁ¦½ÄÏ×éÍÅ¿ª·¢½¨Éè¡£¹«Ë¾Æ¾¾Ý¡°¹¤ÒµÏÈÐС¢²ß»®ÒýÁì¡¢¼Æ»®×¥ÊÖ¡±µÄÉú³¤Ë¼Â·£¬¼á³Ö¡°Èö¼»áÉú³¤¸üÓÐζȡ¢ÈÃÊÐÃñÉú»î¸üÓÐÖʸС±µÄ½¨ÉèÀíÄȫÁ¦Íƶ¯½ÄÏ×éÍÅ¿ª·¢½¨É裬²»¾øÌáÉý×éÍÅÕûÌå¼ÛÖµ£¬Ìá¸ß¶¼»áÆ·ÖÊ£¬ÍêÉÆÈªÖÝ¡°ÄÏ´óÃÅ¡±ÐÎÏó¡£Ä¿Ç°£¬¹«Ë¾Õýƾ¾ÝÊÐίÊÐÕþ¸®¡°Ç¿¹¤Òµ¡¢Ð˶¼»á¡±Ë«ÂÖÇý¶¯µÄ¾ö²ß°²ÅÅ£¬ÓÐÐòÍÆ½øÎÚʯɽÖͺéÇø¡¢ÎÚʯɽ¹«Ô°¡¢½ðÀð´óÇÅ¡¢½ðÀð´óµÀµÈ10¸öÏîÄ¿µÄ½¨É裬²ß»®½ðÀðÖܱ߯¬Çø¡¢ÎÚʯ-Õ¹ÀÀ³ÇÆ¬Çø¶¼»á¸üУ¬ÖúÁ¦½ÄÏ×éÍű¼ÌÚÌáÉý¡£
6£®ÈªÖÝÊÐÐÂÀû18ÖÃÒµÓÐÏÞÔðÈι«Ë¾£¨ÒÔϼò³Æ¡°ÐÂÀû18ÖÃÒµ¹«Ë¾¡±£©ÊÇÐÂÀû18ȨÊôÆóÒµ£¬×¢²á×ʽð10ÒÚÔª£¬Ö÷ÓªÒµÎñÐγÉÒÔ·¿µØ²ú¿ª·¢Îª½¹µã£¬ÎïÒµÖÎÀí¼°µØ²úÉÏÏÂÓι¤ÒµÁ´ÒµÎñÍØÕ¹²¢Ðеġ°Ò»ºËÁ½Òí¡±»¨Ñù£¬²¢Öƶ¨ÁËÓëÆ¬ÇøÆóÒµ¡¢ÏØÇø¹úÆóÁª¶¯¿ª·¢µÈ¡°ËÄÂÖÇý¶¯¡±Õ½ÂÔʵʩ·¾¶¡£¹«Ë¾ÄÚÉè7¸öÖ°Äܲ¿ÊÒ£¬ÒԵزúÏîĿΪ½¹µãÉèÏîÄ¿ÖÎÀí²¿£¬ÏÂÉèÒµÎñÍØÕ¹ÊÂÒµ²¿¡¢³ÇÏçÎïÒµ¹«Ë¾¡¢ºëÒãÖÃÒµ¹«Ë¾¼°ºëêÉÖÃÒµ¹«Ë¾µÈ¡£ÒÑ¿ª·¢µÄ¡°Ë®Ä«Ïµ¡±µØ²úÏîĿȡµÃÁ˽Ϻõľ¼ÃÐ§ÒæºÍÉç»áÐ§Òæ£¬¼æ¾ß¡°ÖªÃû¶È¡±Óë¡°ÃÀÓþ¶È¡±£¬ Èç¡°ÐÂÀû18¡¤Ë®Ä«À¼Í¥¡¢Ë®Ä«·¼ÁÖ¡¢Ë®Ä«»ªÍ¥¡¢Ë®Ä«Çà´º¡±µÈ£¬ÖÂÁ¦ÓÚ´òÔ조ȪÖÝÐÂÀû18µØ²ú¡±Æ·ÅÆ¡£
7£®ÈªÖÝÐÂÀû18¹©Ó¦Á´ÖÎÀíÓÐÏÞ¹«Ë¾£¨ÒÔϼò³Æ¡°ÐÂÀû18¹©Ó¦Á´¹«Ë¾¡±£©ÊÇÐÂÀû18ȨÊôÆóÒµ£¬¹«Ë¾ÖÂÁ¦ÓÚ°ü¹ÜÎÒÊÐÁ¸Ê³Äþ¾²¡¢Ð§ÀÍÃñÉú¡¢ÎªÆóÒµÌṩ¹©Ó¦Á´ÔöֵЧÀÍ¡£Ö÷Òª¿ªÕ¹´¢±¸Á¸ÂÖ»»±£¹Ü¡¢´ó×ÚóÒס¢½ø³ö¿ÚóÒ׺ÍÐÂÁãÊÛÒµÎñ£¬Éî¸û½ðÊôÖÊÁÏ¡¢Å©²úÆ·¡¢¿ó²ú×ÊÔ´¡¢ÄÜÔ´»¯¹¤µÈ´ó×ÚÉÌÆ·Ã³Ò×£¬ÊµÏÖÁ¬Ðø¡¢¿ìËÙ¡¢½¡¿µÔö³¤£¬´òÔìÖµµÃÐÅÀµµÄ¹©Ó¦Á´×ÛºÏЧÀÍÌṩÉÌ¡£
¶þ¡¢ÕÐÆ¸¸Úλ
£¨Ò»£©ÕÐÆ¸¸Úλ¡¢ÈËÊý¡¢Ö°Ôð¡¢ÈÎÖ°ÒªÇó
ÐÂÀû18¼°ÆäȨÊôÆóÒµ±¾´Î¼Æ»®¹ûÕæÕÐÆ¸ÊÂÇéÈËÔ±36Ãû£¬Òý½øÖи߶ËרҵÖÎÀíÈ˲Å3Ãû¡£ÕÐÆ¸×¨ÒµÒªÇóÆ¾¾Ý¡¶¸£½¨Ê¡»ú¹ØÊÂÒµµ¥Î»Õп¼×¨ÒµÖ¸µ¼Ä¿Â¼£¨2022Ä꣩¡·ÉèÖ᣾ßÌåÕÐÆ¸¸ÚλÈçÏ£º


£¨¶þ£©Ìرð˵Ã÷
1£®¹ØÓÚÐÐÕþ£¨ÊÂÒµ£©Éí·Ý¸É²¿¼ÓÈëӦƸ²¢Â¼Óõ쬯ä×éÖ¯ÈËʹØÏµµ÷ÈëËùÔÚÆóÒµ£¬²»ÔÙ±£´æÆäÐÐÕþ£¨ÊÂÒµ£©¼¶±ðºÍÔÓÐÐÐÕþ£¨ÊÂÒµ£©¸É²¿Éí·Ý¡£
2£®Ó¦½ì½áÒµÉúÊÇÖ¸2022½ì¸ßУ½áÒµÉú¡¢2020¡¢2021½ìÀëУδ¾ÍÒµ¸ßУ½áÒµÉú¡¢ÍËÒÛ´óѧÉúÊ¿±ø£¨·ÇͳÕÐµÄ·ÇÆÕͨ¸ßµÈѧÀú½ÌÓýµÄÆäËû¹úÃñ½ÌÓýÐÎʽÈç×Ôѧ¿¼ÊÔ¡¢³ÉÈ˽ÌÓý¡¢ÍøÂç½ÌÓý¡¢Ò¹´ó¡¢µç´óµÈ²»ÊÓΪӦ½ì½áÒµÉú£©¡£±¨¿¼¡°Ó¦½ì½áÒµÉú¡±¸ÚλµÄÈËÔ±£¬ÐèÔÚ±¨ÃûʱÌá½»¡¶ÀëУδ¾ÍÒµµÄ¸ßУ½áÒµÉú±¨¿¼ÔÊÐíÊé¡·£¨Ïê¼û¸½¼þ3£©¡£
3.Ïã¸Û¡¢°ÄÃÅ¡¢Ì¨ÍåµØÇø»òÍâÑóѧÀúѧλµÄ±¨¿¼ÈËÔ±£¬ÐèÌṩ½ÌÓý²¿ÁôѧЧÀÍÖÐÐijö¾ßµÄ¡¶Ïã¸Û¡¢°ÄÃÅÌØ±ðÐÐÕþÇøÑ§ÀúѧλÈÏÖ¤Êé¡·¡¢¡¶Ì¨ÍåµØÇøÑ§ÀúѧλÈÏÖ¤Êé¡·¡¢¡¶ÍâÑóѧÀúѧλÈÏÖ¤Êé¡·»ò½ÌÓý²¿ÁôѧЧÀÍÖÐÐijö¾ßµÄÖ¤Ã÷¡£
4.Èç¸ßУ¿ªÉèµÄרҵ²»ÔÚ¡¶¸£½¨Ê¡»ú¹ØÊÂÒµµ¥Î»Õп¼×¨ÒµÖ¸µ¼Ä¿Â¼£¨2022Ä꣩¡·Äڵģ¬Óɼ¯ÍÅÆ¾¾Ý¿Î³Ì±íµÈÏà¹Ø×ôÖ¤ÖÊÁÏÈ϶¨ÊÇ·ñÇкÏÕÐÆ¸¸ÚλÉèÖõÄרҵҪÇó¡£
5.Éæ¼°ÊÂÇéÄêÏÞÅÌËãµÄ£¬ÒÔ2022Äê8ÔÂ1ÈÕΪ»ù×¼ÈÕÅÌËã¡£
£¨Èý£©ÓÐÏÂÁÐÇé¿öÖ®Ò»µÄ£¬²»µÃ¼ÓÈëӦƸ
1£®ÓС¶ÖлªÈËÃñ¹²ºÍ¹ú¹«Ë¾·¨¡·µÚÒ»°ÙËÄÊ®ÁùÌõËùÁÐÇéÐÎÖ®Ò»µÄ£»
2£®Òò¸öÈËÔÒò£¬µ¼ÖÂÆóÒµ¾ÓªÖÎÀí²»ÉÆ£¬±¬·¢Äþ¾²¡¢ÖÊÁ¿µÈÖØ´óÔðÈÎʹʣ¬»ò·ºÆðÑÏÖØ¿÷Ëð£¬Ôì³É¹úÓлò¼¯Ìå×ʲúÑÏÖØÁ÷ʧºÍÖØ´ó¾¼ÃËðʧµÄ£»¸öÈËÔÚÆóÒµ¾ÓªÖÎÀíÔ˶¯ÖÐÓÐÖØ´óŪÐé×÷¼ÙÐÐΪµÄ£»
3£®Êܹý˾·¨»ú¹ØÐÌÊ´¦·ÖµÄ£»ÕýÔÚµ³¼Í¡¢Õþ¼Í´¦·ÖÆÚÏÞÄڵģ»ÕýÔÚ½ÓÊÜ˾·¨»ú¹ØÁ¢°¸Õì²é»ò¼Í¼ì¼à²ì»ú¹ØÁ¢°¸Éó²éµÄ£»
4£®¹ú¼ÒÖ´¹æÂÉÔò¡¢µ³¼ÍÕþ¼ÍºÍÓйØÕþ²ßÁíÓл®¶¨²»¿Éµ£µ±¹úÓÐÆóÒµÖ°ÎñµÄ£»
5£®¾ÔÚÈ«Íõ·¨Ôº±»Ö´ÐÐÈËÐÅÏ¢ÅÌÎÊϵͳÅÌÎÊ£¬ÊôÓÚʧÐű»Ö´ÐÐÈ˵컏öÈËÕ÷ÐÅÓжñÒâ²»Á¼ÐÅÓüͼµÄ£»
6£®ÆäËû²»Ò˱¨ÃûµÄ¡£
Èý¡¢Ð½³ê´ýÓö
н³êʵÐиÚλн×ÊÖÆ£¬°üÀ¨ÀιÌÈËΪ¡¢¼¨Ð§ÈËΪ¡¢Ð§Òæ½±½ðµÈ£¬ÀιÌÈËΪ°´Ô¶ÒÏÖ£¬¼¨Ð§ÈËΪºÍÄê¶ÈÐ§Òæ½±½ðƾ¾ÝÆóÒÃ÷ÈÕûÌåÐ§ÒæÇé¿ö¼°¸öÈËÊÂÇ鼨ЧÇé¿öºË·¢£¬ÏíÓйú¼Ò·¨¶¨¸£Àû´ýÓö¡£
ËÄ¡¢ÕÐÆ¸³ÌÐò
£¨Ò»£©¿¼ÊÔÕÐÆ¸³ÌÐò
1£®¹ûÕæ±¨Ãû¡£±¨Ãûʱ¼äΪ7ÔÂ28ÈÕÆðÖÁ8ÔÂ15ÈÕ18:00¡£±¨ÃûÈËÔ±Ö»Äܱ¨¿¼Ò»¸ö¸Ú룬²»µÃͬʱ¼æ±¨ÆäËû¸Úλ¡£±¾´ÎÕÐÆ¸ÊµÐÐÏßÉϱ¨Ãûϵͳ£¬±¨¿¼ÈËÔ±ÐëÔÚ»®×¼Ê±¼äÄڵǼÐÂÀû18ÓÐÏÞ¹«Ë¾¹ÙÍøµÄ¡°ÈËÁ¦×ÊÔ´-È˲ÅÕÐÆ¸-¿¼ÊÔ±¨Ãû¡±À¸Ä¿£¨http://qzcjjtyxgs.com/peoples/sou£©×¢²á¸öÈËÕË»§£¬Æ¾¾ÝÒªÇóÍêÉÆ¸öÈËÐÅÏ¢¡¢Ìá½»Ïà¹Ø±¨ÃûÖÊÁÏѹËõ°ü£¬¹´Ñ¡±¨¿¼¸Ú루±¨¿¼ÏµÍ³²Ù×÷¼û¸½¼þ£©¡£Ïà¹Ø±¨ÃûÖÊÁϰüÀ¨£º
£¨1£©×Ô¼ºÉí·ÝÖ¤£¨Õý±³Ã棩¡¢Ñ§ÀúÖ¤Ã÷¡¢Ñ§Î»Ö¤Ã÷¡¢Ö°£¨Ö´£©Òµ×ʸñÖ¤¡¢×¨Òµ¼¼Êõ×ʸñ£¨Ö°Îñ£©Ö¤Ê飨ÈçÖ°³ÆÆÀÉó»òÖ´Òµ×ʸñ¿¼ÊÔÒÑͨ¹ýµ«ÉÐδÁìȡ֤ÊéµÄ£¬ÓÐÏàÓ¦Ðû²¼Îļþ»ò½á¹ûµ¥×ôÖ¤£¬¿É°´ÒÑ»ñµÃ¸ÃÖ°³Æ¡¢Ö´Òµ×ʸñÖ¤ÊéÓèÒÔÈ·ÈÏ£©£»
£¨2£©ÊÂÇé¾ÀúÖ¤Ã÷£¨¿ÉÌṩµ¥Î»Ö°ÎñƸÊé¡¢ÀͶ¯ÌõÔ¼¡¢µ¥Î»Ö¤Ã÷£¬»òÍâµØÈËÉ粿·Ö¸ÇÕµÄÉç±£½ÉÄÉÖ¤Ã÷£¬»òËùÔÚµ¥Î»ÈËʲ¿·ÖÌṩµÄ¾ßÌåÊÂÇé¸Úλ֤Ã÷£¬Èç¸ÚλҪÇóÊÂÇéÄêÏÞ£¬±ØÐëÌṩËùÒªÇóÄêÏÞµÄÊÂÇé¾ÀúÖ¤Ã÷£¬ÎÞ·¨ÌṩÔò²»ÅÌËãÄêÏÞ£»2020½ì¡¢2021½ìÀëУδ¾ÍÒµ±¨¿¼ÈËÔ±ÐèÌṩ±¨µ½Ö¤¼°Éç±£½ÉÄÉÇé¿öÖÊÁÏ£©£»
£¨3£©¸öÈ˼òÀú£»
£¨4£©½üÁ½ÄêÀ´Ö÷ÒªÊÂÇéÒµ¼¨£¨½á¹û£©ÖÊÁϺÍÏà¹ØÖ¤Ã÷ÖÊÁÏ£»
£¨5£©¿É×ôÖ¤±¨Ãû¸ÚλÕÐÆ¸Ìõ¼þµÄÆäËüÖ¤Ã÷ÖÊÁÏ¡£
±¨¿¼ÈËÔ±ËùÌîдµÄ¸öÈËÐÅÏ¢¡¢ÁªÏµ·½·¨£¨°üÀ¨Òƶ¯µç»°¡¢¼ÒÍ¥µç»°¡¢ÓÊÏä¡¢µØµãµÈ£©µÈӦ׼ȷÎÞÎ󣬼á³ÖÁ÷ͨ£¬ÒòÓÐÎó¶øÓ°ÏìÕÐÆ¸¿¼ÊԵ쬽á¹ûÓɱ¨¿¼ÈËÔ±ÂôÁ¦¡£
2£®×ʸñÉó²é¡£¼¯ÍÅÂôÁ¦×éÖ¯×ʸñÉóºË£¬±¨ÃûÈËԱӦʵʱµÇ¼±¨ÃûϵͳÅÌÎÊ×Ô¼º×ʸñÉóºË½á¹û¡£¸Ú뱨Ãû¾×ʸñÉó²éºó£¬Ã¿¸ö¸ÚλÕÐÆ¸¼Æ»®ÈËÊýÓëÇкÏÌõ¼þÈËÊýµÄ±ÈÀýµÖ´ï1:3¼´¿É¿ª¿¼£»Èô¸ÚλÕÐÆ¸¼Æ»®ÈËÊýÓëÇкÏÌõ¼þÈËÊýµÄ±ÈÀý´ï²»µ½1:3µÄ£¬¾±¨ÇëÊйú×ÊίÅú×¼ºó·½¿É¿ª¿¼¡£
¾×ʸñÉó²é¼°¸ñÇÒÇкϿª¿¼Ìõ¼þµÄ£¬¼¯ÍŽ«ÔÚÐÂÀû18΢ÐÅÃñÖÚºÅÐû²¼¿¼ÊÔʱ¼ä¡¢×¼¿¼Ö¤´òӡʱ¼äµÄ֪ͨ£¬±¨¿¼ÈËÔ±Ó¦ÔÚ»®×¼Ê±¼äÄڵǼ¼¯ÍŹÙÍøµÄ±¨Ãûϵͳ×ÔÐÐÏÂÔØ²¢´òÓ¡×Ô¼º×¼¿¼Ö¤¡£Çë×ʸñÉó²é¼°¸ñµÄ¿¼Éú£¬ÊµÊ±¹Ø×¢¼¯ÍÅ΢ÐÅÃñÖںŻò±¨Ãûϵͳ£¬Òòδʵʱ¹Ø×¢¶ø´í¹ý´òÓ¡×¼¿¼Ö¤¡¢¼ÓÈ뿼ÊԵ쬽á¹ûÓɱ¨¿¼ÈËÔ±ÂôÁ¦¡£
3£®×éÖ¯¿¼ÊÔ¡£
£¨1£©³õÊÔ£º½ÓÄɱÊÊÔµÄÐÎʽ½øÐУ¬±ÊÊÔʱ¼äÁíÐÐÐû²¼Í¨¸æ£¬Ç뱨¿¼ÈËÔ±¹Ø×¢¼¯ÍÅ΢ÐÅÃñÖںš£±ÊÊÔ¿ÆÄ¿¼°½á¹ûÕ¼±È¼ûÏÂ±í£º

¿¼Éú±ÊÊÔ½á¹ûÐëµÖ´ï50·Ö£¨º¬£©ÒÔÉÏ£¬ÊÓΪ±ÊÊÔ½á¹û¼°¸ñ£¬·½¿É½øÈ븴ÊÔ£¬±ÊÊÔ½á¹û¾ù°´ËÄÉáÎåÈë±£´æÐ¡Êýµãºó2룬²¢ÔÚÐÂÀû18¹ÙÍø¼°Î¢ÐÅÃñÖÚºÅÐû²¼£¬Ó¦¿¼ÈËÔ±¿ÉµÇ¼ÅÌÎÊ¡£
ÿ¸ö¸Úλƾ¾ÝÄâÕÐÓÃÈËÊýÓ븴ÊÔÈËÔ±1:3µÄ±ÈÀý¡¢°´±ÊÊÔ½á¹û´Ó¸ßÖÁµÍÈ·¶¨½øÈ븴ÊÔÈËÔ±Ãûµ¥£»ÈôÓÐÇкÏÃâ±ÊÊÔÌõ¼þµÄÈËÔ±£¬ÔòÖ±½ÓÔö¼Ó¸´ÊÔÃû¶î£¬ÇҸøÚλ±ÊÊÔ½á¹û²»´øÈ븴ÊÔ£¬ËùÓнøÈ븴ÊÔÈËÔ±µÄ×îÖÕ½á¹ûÒÔ¸´ÊÔ½á¹ûΪ׼£¨¸´ÊÔ½á¹ûÕ¼×îÖÕ×ܽá¹û100%£©¡£
£¨2£©¸´ÊÔ£º½ÓÄɰë½á¹¹»¯ÃæÊÔµÈÐÎʽ½øÐУ¬Ö÷Òª¿¼²ìÁ˽⵫²»ÏÞÓÚӦƸÈËÔ±µÄרҵÄÜÁ¦¡¢ÐÄÀíËØÖÊ¡¢ÇóÖ°¶¯»ú¡¢ÊÂÇéÆÚÍûµÈ£¬ÃæÊÔ½á¹û°´°Ù·ÖÖÆÅÌËã¡£½øÈ븴ÊÔµÄӦƸÈËÔ±Ó¦ÓÚ»®×¼Ê±¼äЯ´ø×Ô¼ºÓÐЧÉí·ÝÖ¤Ô¼þ׼ʱµ½Ö¸¶¨ËùÔÚ¼ÓÈ븴ÊÔ£¬Î´×¼Ê±µ½ÏÖ³¡¼ÓÈ븴ÊԵģ¬ÊÓͬ×Ô¼º·ÅÆúӦƸ×ʸñ¡£¿¼Éú°ë½á¹¹»¯ÃæÊÔ½á¹ûÐëµÖ´ï70·Ö£¨º¬£©ÒÔÉÏ£¬ÊÓΪ°ë½á¹¹»¯ÃæÊÔ½á¹û¼°¸ñ£¬·½¿É½øÈëÏÂÒ»ÕÐÆ¸³ÌÐò¡£Èô¸´ÊÔÈËÊýÓëÕÐÆ¸¼Æ»®ÊýµÄ±ÈÀýδµÖ´ï1:3»ò°ë½á¹¹»¯ÃæÊÔ½á¹û¸ßÓÚ70·ÖµÄ¸´ÊÔÈËÊýÉÙÓÚÄâÆ¸ÈËÊý£¬ÔòÓɼ¯Ížö¶¨ÊÇ·ñÏàÓ¦¼õÉٸøÚλÕÐÆ¸Ãû¶î£¬Èô°ë½á¹¹»¯ÃæÊÔ½á¹û¾ùµÍÓÚ70·Ö£¬ÔòÈ¡Ïû¸Ã¸ÚλÕÐÆ¸¼Æ»®¡£¼¯ÍŽ«°´×îÖÕ×ܽá¹û1:1È·¶¨½øÈëÉç»áÊÓ²ìµÄÈËÔ±Ãûµ¥£¬Èô×îÖÕ×ܽá¹û·ºÆðÏàͬÇé¿ö£¬Ôòƾ¾Ý¸ÚλÕÐÆ¸Ìõ¼þµÄÓÅÏÈÌõ¼þÈ·¶¨£¬ÈçûÓÐÉèÖÃÓÅÏÈÌõ¼þÔòƾ¾Ý°ë½á¹¹»¯ÃæÊÔ½á¹ûÅÅÃûÏȺóÈ·¶¨¡£
4£®Éç»áÊӲ졣¶Ô½øÈëÉç»áÊÓ²ìÃûµ¥µÄÈËÔ±½øÐÐÉç»áÊӲ죬ÊӲ췽·¨°üÀ¨²éÔĸöÈ˵µ°¸¡¢¿ª¾ßÏà¹ØÉóºËÖ¤Ã÷¡¢¸°Ôµ¥Î»¿¼²ìÁ˽âµÈ£¬Ö÷ÒªÊÓ²ì°üÀ¨µ«²»ÏÞÓÚÓйØÖ¤Êé¡¢Ö¤¼þµÄÕæÊµÐÔ£¬ÈÎÖ°¾Àú¡¢ÊÂÇéÌåÏÖ¡¢ÒµÎñÄÜÁ¦¡¢×ÛºÏËØÖʼ°×ÛÖΡ¢Ê§Ðű»Ö´Ðм°¸öÈËÕ÷ÐŵÈÇé¿ö¡£
5£®È·¶¨ÄâÆ¸ÓÃÈËÑ¡¡£ÈôÉç»áÊÓ²ì½á¹ûÇкÏÈÎÖ°ÒªÇó£¬Ôò°´×îÖÕ×ܽá¹û´Ó¸ßµ½µÍ°´1:1µÄ±ÈÀýÈ·¶¨ÄâÆ¸ÓÃÈËÑ¡¡£
6£®ÈëÖ°Ìå¼ì¡£×éÖ¯ÄâÆ¸ÓÃÈËÔ±Ìå¼ì£¬Ìå¼ìÓöÈÓɸöÈ˵£¸º¡£±¾´ÎÌå¼ì²ÎÕÕ¡¶¹«ÎñԱ¼ÓÃÌå¼ìͨÓñê×¼£¨ÊÔÐУ©¡·ºÍ¡¶¹«ÎñԱ¼ÓÃÌå¼ì²Ù×÷ÊֲᣨÊÔÐУ©¡·ºÍ¡¶¹ØÓÚÐÞ¶©¡´¹«ÎñԱ¼ÓÃÌå¼ìͨÓñê×¼£¨ÊÔÐУ©¡µ¼°¡´¹«ÎñԱ¼ÓÃÌå¼ì²Ù×÷ÊֲᣨÊÔÐУ©¡µÓйØÄÚÈݵÄ֪ͨ¡·(ÈËÉ粿·¢¡²2016¡³140ºÅ)µÈÎļþµÄÒªÇóÖ´ÐС£¶Ô²»ÇкÏÌå¼ì¼°¸ñ±ê×¼µÄ²¿·ÖÏîÄ¿°²ÅŸ´¼ì£¬¸´¼ìÖ»½øÐÐ1´Î£¬½á¹ûÒÔ¸´¼ì½áÂÛΪ׼¡£Æ¾¾ÝÌå¼ì½á¹ûÊÇ·ñ¼°¸ñÇé¿öÈ·¶¨×îÖÕÄâÆ¸ÓÃÈËÑ¡¡£
7£®¹«Ê¾¡£¶ÔÄâÆ¸ÓÃÈËÑ¡½øÐй«Ê¾£¬¹«Ê¾ÆÚ5¸öÊÂÇéÈÕ£¬¹«Ê¾ÆÚÂúºó£¬²»±£´æÎÊÌâ»ò·´Ó¦ÎÊÌ⾺Ëʵ²»Ó°ÏìÆ¸Óõ쬰´Óйػ®¶¨ÖÎÀíÆ¸ÓÃÊÖÐø¡£
8£®ÖÎÀíÈëÖ°¡£Â¼ÓÃÈËÔ±ÐëÔÚ½Óµ½Æ¸ÓÃ֪ͨºóµÄ»®×¼Ê±¼äÄÚ±¨µ½£¬ÓâÆÚ䱨µ½µÄ£¬È¡ÏûƸÓÃ×ʸñ¡£ÈôÓÐÌØÊâÇé¿ö¾¼¯ÍÅÅú×¼µÄ£¬¿ÉÑÓÆÚ±¨µ½¡£
ÔÚÉç»áÊӲ졢ÈëÖ°Ìå¼ì¡¢¹«Ê¾¡¢ÖÎÀíÈëÖ°µÈ»·½ÚÒò±¨¿¼ÈËÔ±²»ÇкÏÒªÇó¡¢Ö÷¶¯·ÅÆúµÈÔÒò¶ø·ºÆð¸ÚλÕÐÆ¸¼Æ»®È±¶îʱ£¬Óɼ¯Ížö¶¨ÊÇ·ñ°´¸Ã¸Úλ×îÖÕ½á¹û´Ó¸ß·Öµ½µÍ·Ö½øÐеݲ¹£¬µÝ²¹ÈËÔ±²»ÇкÏÒªÇó»ò·ÅÆúµÄ²»ÔÙ½øÐеݲ¹¡£ÈçмÓÃÈËÔ±ÔÚÈëÖ°2¸öÔÂÄÚÀëÖ°»ò·ÅÆúƸÓÃ×ʸñʱ£¬Óɼ¯Ížö¶¨ÊÇ·ñ°´¸Ã¸Úλ×îÖÕ½á¹û´Ó¸ß·Öµ½µÍ·Ö½øÐеݲ¹¡£
£¨Èý£©È˲ÅÒý½øÕÐÆ¸³ÌÐò
1£®¹ûÕæ±¨Ãû¡£Í¬¡°£¨Ò»£©¿¼ÊÔÕÐÆ¸³ÌÐò¡±µÚ1µã¡£±ðµÄ£¬È˲ÅÒý½ø¸ÚλÈçÔÚ»®°´ÆÚÏÞÄÚ먦¿¼»òδÕÐÂú£¬Ôò³£Ì¬»¯½øÐйûÕæÕÐÆ¸£¬±¨Ãûʱ¼äÑÓ³¤ÖÁÕÐÂúΪֹ£¬Ã¿¸ö¸ÚλÕÐÆ¸¼Æ»®ÈËÊýÓëÇкÏÌõ¼þÈËÊýµÖ´ï1:3±ÈÀý¼´¿ª¿¼£¬¿ª¿¼ºóÍ£Ö¹±¨Ãû¡£
2£®×ʸñÉó²é¡£Í¬¡°£¨Ò»£©¿¼ÊÔÕÐÆ¸³ÌÐò¡±µÚ2µã¡£
3£®×éÖ¯¿¼ºËÃæÊÔ¡£½øÈ뿼ºËÃæÊÔµÄӦƸÈËÔ±Ó¦ÓÚ»®×¼Ê±¼äЯ´ø×Ô¼ºÓÐЧÉí·ÝÖ¤Ô¼þ׼ʱµ½Ö¸¶¨ËùÔÚ¼ÓÈ뿼ºËÃæÊÔ£¬Î´×¼Ê±µ½ÏÖ³¡¼ÓÈëµÄ£¬ÊÓͬ×Ô¼º·ÅÆúӦƸ×ʸñ¡£
¿¼ºËÃæÊÔ·ÖÁ½ÂÖ½øÐУ¬Ö÷Òª½ÓÄɵ«²»ÏÞÓÚ±ÊÊÔ¡¢°ë½á¹¹»¯ÃæÊÔ¡¢Ó¦Æ¸Ñݽ²¡¢¸ÚλʤÈÎÁ¦²âÆÀµÈÐÎʽ½øÐС£Ê×ÂÖ¿¼ºËÃæÊÔ½á¹ûƾ¾ÝÄâÕÐÓÃÈËÊýÓ븴ÊÔÈËÔ±1:5µÄ±ÈÀý¡¢°´Ê×ÂÖ¿¼ºËÃæÊÔ½á¹û´Ó¸ßÖÁµÍÈ·¶¨½øÈ븴ÊÔÈËÔ±Ãûµ¥¡£Ã¿ÂÖ¿¼ºËÃæÊÔ½á¹û¾ù°´°Ù·ÖÖÆÅÌË㣬¿¼Éú¿¼ºËÃæÊÔ½á¹ûÐëµÖ´ï70·Ö£¨º¬£©ÒÔÉÏ£¬ÊÓÎªÃæÊÔ½á¹û¼°¸ñ£¬·½¿É½øÈëÏÂÒ»ÕÐÆ¸³ÌÐò£¬ÈôͬһÂÖ¿¼ºËÃæÊÔËùÓÐÈËÔ±½á¹û¾ùµÍÓÚ70·Ö£¬ÔòÈ¡Ïû¸Ã¸Úλ±¾´ÎÕÐÆ¸¼Æ»®¡£
Á½ÂÖ¿¼ºËÃæÊÔ½á¹û¸÷Õ¼×îÖÕ×ܽá¹ûµÄ50%£¬¼¯ÍÅÆ¾¾Ý×îÖÕ×ܽá¹û´Ó¸ßµ½µÍ°´1:1±ÈÀýÈ·¶¨½øÈëÉç»áÊÓ²ìÈËÔ±Ãûµ¥¡£
4£®Éç»áÊӲ졢ȷ¶¨ÄâÆ¸ÓÃÈËÑ¡¡¢ÈëÖ°Ìå¼ì¡¢¹«Ê¾¡¢ÖÎÀíÈëÖ°µÈ»·½Úͬ¡°£¨Ò»£©¿¼ÊÔÕÐÆ¸³ÌÐò¡±¶ÔÓ¦³ÌÐò¡£
Îå¡¢ÆäËûÊÂÏî
£¨Ò»£©Õý³£Éϰàʱ¼ä£ºÖÜÒ»ÖÁÖÜÎåÉÏÎç8:30--12:00£¬ÏÂÎç15:00--18:00£¬ÁªÏµµç»°£º0595-22289803£¬ÁªÏµÈË£ºÑÕŮʿ£¨Õý³£Éϰàʱ¼ä½ÓÊÜÀ´µç×Éѯ£©£¬À´·ÃµØµã£ºÈªÖÝÊÐÀð³ÇÇø¾Åһ·158ºÅȪÖÝÐÂÀû18´óÏÃ605ÊÒ¡£
£¨¶þ£©ËùÓÐÈËԱʵÐÐÆ¸ÈÎÖÆ£¬ÓëÓÃÈ˵¥Î»Ç©¶©ÀͶ¯ÌõÔ¼£¬Æ¸ÆÚ3Ä꣬ÊÔÓÃÆÚ6¸öÔ£»ÈôÊÔÓÃÆÚÂú¾¿¼ºË¼°¸ñ£¬ÔòÓèÒÔתÕý²¢¿ÉÏíÊÜÄêÖÕÐ§Òæ½±½ð£»ÈôÊÔÓÃÆÚÂú¾¿¼ºËȱ·¦¸ñ»ò²»Êʸڣ¬ÔòÓèÒÔת¸Ú¡¢½µÆ¸»ò´ÇÍË¡£Æ¸ÓÃÆÚÂúºó£¬Æ¾¾ÝÒµ¼¨¿¼ºËÇé¿ö£¬¾ö¶¨½âƸ»òÐøÆ¸¡£
£¨Èý£©Ó¦Æ¸ÈËÔ±Ó¦Ñϸñƾ¾Ý¸ÚλÕÐÓÃÌõ¼þÒªÇó±¨Ãû£¬²¢¶ÔÌá½»µÄÐÅÏ¢ºÍÏà¹ØÖÊÁϵÄÕæÊµÐÔ¡¢×¼È·ÐÔÂôÁ¦¡£·²ÅªÐé×÷¼Ù¡¢¶ñÒⱨ¿¼µÄ£¬Ò»¾ºËʵ£¬ÊÓÇé½ÚÇáÖØ£¬»®·Ö¸øÓèÅúÆÀ½ÌÓý¡¢¼ÆÈë³ÏÐŵµ°¸¡¢È¡Ïû¿¼ÊÔ×ʸñ»òƸÓÃ×ʸñµÈ´¦Àí¡£
£¨ËÄ£©±¾´Î¹ûÕæÕÐÆ¸±ÊÊÔ²»Ö¸¶¨¿¼ÊÔÁìµ¼ÓÃÊ飬²»¾Ù°ìÒ²²»Î¯ÍÐÈκλú¹¹ºÍ×éÖ¯¾Ù°ì¿¼ÊÔ¡¢ÃæÊÔÁìµ¼Åàѵ°à¡£Éç»áÉÏ·²³ÆÓë±¾´Î¿¼ÊÔÏà¹ØµÄÎÂϰ½Ì²Ä¡¢Åàѵ°à¡¢ÍøÕ¾¡¢ÉÏÍø¿¨¡¢ÊÔÌâµÈ£¬Îóµ¼±¨¿¼ÈËÔ±µÄ£¬¾ùÓëÐÂÀû18Î޹ء£Ö£ÖØÌáÐÑ¿í´ó±¨¿¼ÈËÔ±Òª³ÏÐÅ¿¼ÊÔ£¬Ìá¸ß¾¯Ì裬ÒÔÃâÉϵ±ÊÜÆ¡£
£¨Î壩¹ûÕæÕÐÆ¸Î´¾¡ÊÂÒË£¬½âÊÍȨ¹éÐÂÀû18ÓÐÏÞ¹«Ë¾ËùÓС£
¸½¼þ3£ºÀëУδ¾ÍÒµµÄ¸ßУ½áÒµÉú±¨¿¼ÔÊÐíÊé.docx
¸½¼þ4£ºÐÂÀû18ÕÐÆ¸±¨¿¼ÏµÍ³²Ù×÷ÊÖ²á.docx
ƾ¾Ý¡¶ÐÂÀû18У԰ÕÐÆ¸¼òÕ¡·£¬ÏÖ¹«Ê¾ÃæÊÔ½á¹û¼°×îÖÕ×ܽá¹û£¬¾ßÌ幫ʾÈçÏ£º
Ò»¡¢ÃæÊÔ½á¹û¼°×îÖÕ×ܽá¹û

¶þ¡¢×îÖÕ×ܽá¹ûÅÌË㹫ʽ
1¡¢±ÊÊÔ¿ÆÄ¿Îª×ۺϻù´¡ÖªÊ¶+ÉêÂÛ»ò×ۺϻù´¡ÖªÊ¶+רҵ֪ʶµÄ¸Ú룬×îÖÕ×ܽá¹û=±ÊÊÔ½á¹û*60%+ÃæÊÔ½á¹û*40%£»
2¡¢±ÊÊÔ¿ÆÄ¿Îª×ۺϻù´¡ÖªÊ¶µÄ¸Ú룬×îÖÕ×ܽá¹û=±ÊÊÔ½á¹û*30%+ÃæÊÔ½á¹û*70%£»
3¡¢ÓÐÃâ±ÊÊÔ¿¼ÉúµÄ¸Ú룬×îÖÕ×ܽá¹û=ÃæÊÔ½á¹û*100%¡£
Èý¡¢¹«Ê¾Ê±¼ä¼°ÁªÏµ·½·¨
¹«Ê¾Ê±¼ä£º2022Äê5ÔÂ23ÈÕÖÁ5ÔÂ27ÈÕ£¨Îå¸öÊÂÇéÈÕ£©
¼à¶½µç»°£º0595-22289803
À´·ÃÀ´µçʱ¼ä£ºÕý³£ÊÂÇéʱ¼ä
½Ó´ý²¿·Ö£ºÐÂÀû18ÈËÁ¦×ÊÔ´²¿
À´ÐżÄͶ£ºÈªÖÝÊоÅÒ»½Ö158ºÅȪÖÝÐÂÀû18´óÏÃ6²ãÈËÁ¦×ÊÔ´²¿£¨Óʱࣺ362000£©



ɨһɨ£¬¹Ø×¢ÐÂÀû18

