


近日,福建省工程建设质量宁静协会宣布“2024年第四十次福建省工程建设优秀质量治理小组运动结果”获奖名单,新利18权属企业泉州建工集团“协同”QC小组《提高交叉幕墙系统一次装置及格点率》课题荣获一等奖、乐居夏颂“循循而进”QC小组《提高陶粒钢筋混凝土轻质条板内隔墙装置施工一次及格点率》等2个课题荣获二等奖、海韵里商场QC小组《提高峻跨度屋面预应力梁施工一次验收及格率》等7个课题荣获三等奖。这是继泉州建工集团承建的6个项目获评“2024年福建省建筑施工宁静生产标准化(交流)项目”之后,项目质量管控荣誉再创佳绩!










凭据福建省建设工程省级优质工程(闽江杯)最新评审步伐,上述奖项的获得,为下阶段公司项目参评争创省优涤讪坚实基础。
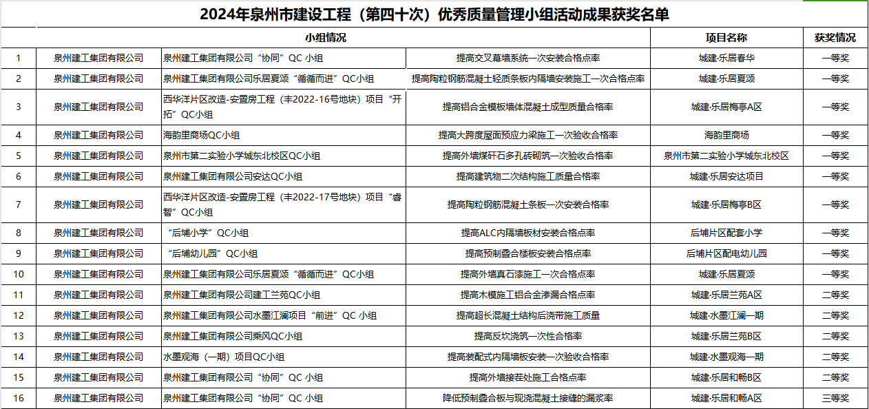
此前,泉州市建设工程质量宁静协会宣布“2024年泉州市建设工程(第四十次)优秀质量治理小组运动结果”获奖名单,泉州建工集团16个课题榜上有名,其中一等奖10项、二等奖5项、三等奖1项。


结果的取得,得益于泉州建工集团精细化治理“五化”事情法的探索实践。一直以来,公司高度重视工程质量治理,连续强化技术立异培训、优化质量治理机制、细化质量考核计划,全面提升质量治理效益。今年来,公司扎实开展QC小组运动,解决种种质量治理问题,承办多场次质量治理观摩、交流运动,增强经验交流和技术探讨,营造“人人都是质检员”的良好气氛。
下一步,泉州建工集团将立足项目实际,搭建好内部QC交流和培训平台,总结创优经验,推广乐成做法,连续提高项目质量管控力,打造优质工程,助推优秀结果落地应用及在行业内外发挥良好示范效应,为公司的高质量生长注入更为强劲、长期的动能。



扫一扫,关注新利18

