


ƾ¾Ý¾ÓªÉú³¤ÐèÒª£¬ÐÂÀû18ÏÖÐû²¼Ò»Åú¡°è±Ê¯¡±Òý²Å¾ßÌå¸Úλ£¬ÃæÏòÉç»áÒýÈëÒ»ÅúÖС¢¸ß²ãÖÎÀíÈËÔ±¡£
Ò»¡¢ÆóÒµ¼ò½é
ÐÂÀû18ÓÐÏÞ¹«Ë¾£¨¼ò³Æ¡°ÐÂÀû18¡±£©ÊÇȪÖÝÊÐί¡¢ÊÐÕþ¸®ÎªÌáÉýȪÖݶ¼»áÐÂÇø½¨Éèˮƽ£¬Íƶ¯ÐÂÀû18Àà×ÊÔ´×ʲúµÄÓÅ»¯ÕûºÏ¶øÉèÁ¢µÄ¹úÓм¯ÍÅ¡£¼¯ÍÅ×¢²á×ʽð60ÒÚÔª£¬½ØÖÁ2022Äêµ××ʲú×ܶîÒÑ´ï1637ÒÚÔª£¬ÊÇȪÖÝÊÐ×ʲú¹æÄ£×î´óµÄÊÐÊô¹úÓÐÆóÒµ£¬Ò²ÊÇȪÖÝÊ×¼Ò»ñµÃ¹ûÕæÊг¡Ö÷ÌåÐÅÓÃÆÀ¼¶×î¸ßÆ·¼¶AAAµÄ¹úÓÐÆóÒµ¡£¼¯ÍÅÏÖÓÐÈ«×Ê¡¢¿Ø¹É¡¢Êµ¼ÊÔËÓªµÄ¸÷¼¶È¨ÊôÆóÒµ23¼Ò£¬Í¨¹ýµ£¸º³Ç¶«×éÍÅ¡¢¶«º£×éÍÅ¡¢±±·å×éÍÅ¡¢½ÄÏ×éÍŵĿª·¢½¨ÉèÈÎÎñÒÔ¼°ÀÏ¾ÉÆ¬Çø£¨¹Å³ÇÍ⣩µÄ¸ïÐÂÈÎÎñ£¬Ó뺣˿Ãû³Ç¹²Éú³¤¡¢Í¬Éú³¤¡£½¨Á¢ÁùÄêÀ´£¬ÐÂÀû18ÒÑÐγÉÁËÆ¬Çø¿ª·¢¡¢µØ²úÖÃÒµ¡¢¹¤³Ì×ܳаü¡¢¶¼»áÔËÓª¡¢¹©Ó¦Á´ÒµÎñ¡¢¹¤ÒµÍ¶×Ê¡¢È«Àú³Ì¹¤³Ì×ÉѯµÈ¶à¸öÒµÎñ°å¿é£¬Å¬Á¦´òÔ캣ÄÚÒ»Á÷µÄ¶¼»á½¨ÉèÔËӪЧÀÍ×ÛºÏÌṩÉÌ¡£
ȪÖÝÐÂÀû18¹¤ÒµÍ¶×ÊÓÐÏÞÔðÈι«Ë¾£¨¼ò³Æ¡°ÐÂÀû18²úͶ¹«Ë¾¡±£©ÊÇÐÂÀû18ȨÊôÆóÒµ£¬×¢²á×ʱ¾10ÒÚÔª£¬Ö÷ÒªÂôÁ¦¹¤ÒµÍ¶×ÊÒµÎñ°å¿é£¬ÊÇ¡°¼¯ÍŹúÓÐ×ʱ¾ÔË×÷¼°¹¤ÒµÍ¶×ÊÅàÓýƽ̨¡±£¬Ö÷Óª¹¤ÒµÍ¶×Ê¡¢ÉÌÒµ±£Àí¡¢ÉÌÒµÖÎÀí¡¢Í¶×Ê»ù½ðºÍ´ó×ÚóÒ×µÈÒµÎñ¡£¹«Ë¾ÆìÏÂÖÎÀíȨÊôÆóÒµÉÌÒµ±£Àí¹«Ë¾¡¢Ë½Ä¼»ù½ð¹«Ë¾£¬ÐÂÀû18Öгǹ«Ë¾£¨¿Ø¹É£©¡¢ÐÂÀû18ÉÌÒµÖÎÀí¹«Ë¾£¨²Î¹É£©µÈ4¼Ò¹«Ë¾¡£Î§ÈÆ¡°Í¶×Ê+ÔËÓª+½ðÈÚЧÀÍ¡±ÐÎÓñ³ÉÁ´ÌõÒµÎñÌåϵ£¬ÒÀÍм¯ÍÅ¡°AAA¡±½ð×ÖÕÐÅÆ£¬·¢»Ó½ðÈÚÅÆÕÕ×÷Óã¬Îª¹¤ÒµÍ¶×ʸ³ÄܵÄͬʱ£¬Ìá¸ß¼¯ÍÅÕûÌå×ʱ¾ÔËӪЧÂʺÍ×ʱ¾»Ø±¨£¬È«Á¦·¢¶¯¼¯ÍŲúÈÚ½áºÏÕ½ÂԵĿÉÁ¬ÐøÉú³¤¡£
¶þ¡¢¡°è±Ê¯¡±Òý²Å¸Úλ
£¨Ò»£©¡°è±Ê¯¡±Òý²Å¸Úλ¡¢ÈËÊý¡¢Ìõ¼þ
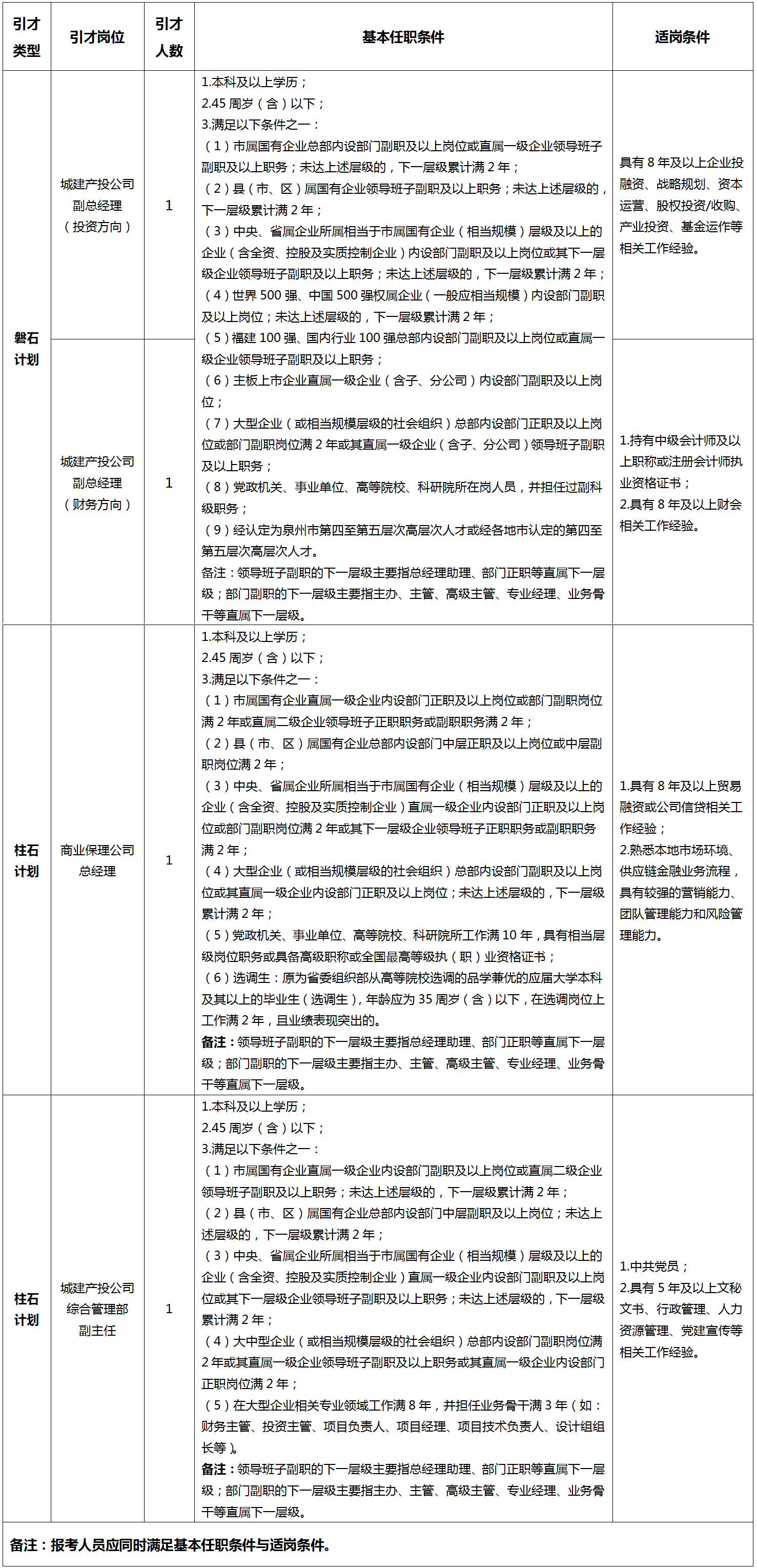
1.±¾´Î¼Æ»®ÒýÈëÐÂÀû18²úͶ¹«Ë¾¸±×ܾÀí£¨Í¶×ÊÆ«Ïò£©1Ãû¡¢ÐÂÀû18²úͶ¹«Ë¾¸±×ܾÀí£¨²ÆÎñÆ«Ïò£©1Ãû¡¢ÉÌÒµ±£Àí¹«Ë¾×ܾÀí1Ãû¡¢ÐÂÀû18²úͶ¹«Ë¾×ÛºÏÖÎÀí²¿¸±Ö÷ÈÎ1Ãû£¬ËùÓÐÒý²Å¸Úλ½«Æ¾¾ÝÊʸÚÔÔòÔñÓÅÑ¡°ÎÈ˲ţ¬Î´±ØÆÚ¡¢ÊÊʱ×éÖ¯¿ª¿¼¡£¾ßÌåÒý²Å¸Úλ¼°Ìõ¼þÏê¼ûÏÂ±í£º

2.ÐÂÀû182023Äê¶ÈδÕÐÂúÖØÐÂÐû²¼¡°è±Ê¯¡±Òý²Å¸ÚλÏê¼ûÏ·½¶þάÂ룬Ա¨ÃûÈËÔ±ÈÔÈ»ÓÐЧ£º
£¨Ê¶±ð¶þάÂë¼ì²ì¾ßÌå¸Ú룩
3.ÒÔÉÏËùÓиÚλ¾ß±¸ÒÔÏÂÌõ¼þµÄ£¬¿ÉÊʵ±·Å¿íÄêÁä»òÊÂÇéÄêÏÞÏÞÖÆ£º
£¨1£©¾È϶¨ÎªÈªÖÝÊеÚÒ»ÖÁµÚÈýÌõÀí¸ßÌõÀíÈ˲Żò¾¸÷µØÊÐÈ϶¨µÄµÚÒ»ÖÁµÚÈýÌõÀí¸ßÌõÀíÈ˲ÅÇÒ´ÓÒµÁìÓòÓ뼯Íż°È¨ÊôÆóÒµ¾ÓªÒµÎñÏàÆ¥Å䣬ÄêÁä¿É·Å¿íÖÁ50ÖÜËꣻ
£¨2£©¾È϶¨ÎªÈªÖÝÊеÚËÄÖÁµÚÎåÌõÀí¸ßÌõÀíÈ˲Żò¾¸÷µØÊÐÈ϶¨µÄµÚËÄÖÁµÚÎåÌõÀí¸ßÌõÀíÈ˲ÅÇÒ´ÓÒµÁìÓòÓ뼯Íż°È¨ÊôÆóÒµ¾ÓªÒµÎñÏàÆ¥Å䣬ÄêÁä¿É·Å¿íÖÁ45ÖÜËꣻ
£¨3£©È«ÈÕÖÆÑо¿ÉúѧÀúµÄ£¬ÊÂÇéÄêÏÞÒªÇó¿ÉÊʵ±·Å¿í2Ä꣨ÈÎÖ°¾Àú²»·Å¿í£©¡£
£¨¶þ£©Ìرð˵Ã÷
1.Éæ¼°ÊÂÇéÄêÏÞÅÌËãµÄ£¬ÒÔ2023Äê12ÔÂ1ÈÕΪ»ù×¼ÈÕÅÌËã¡£
2.ÄêÁ䣺40ÖÜË꣨º¬£©ÒÔÏÂӦΪ1982Äê12ÔÂ1ÈÕºó³öÉúÈËÔ±£»
45ÖÜË꣨º¬£©ÒÔÏÂӦΪ1977Äê12ÔÂ1ÈÕºó³öÉúÈËÔ±¡£
3.¹ØÓÚÐÐÕþ£¨ÊÂÒµ£©Éí·Ý¸É²¿¼ÓÈëӦƸ²¢Â¼Óõ쬯ä×éÖ¯ÈËʹØÏµµ÷ÈëËùÔÚÆóÒµ£¬²»ÔÙ±£´æÆäÐÐÕþ£¨ÊÂÒµ£©¼¶±ðºÍÔÓÐÐÐÕþ£¨ÊÂÒµ£©¸É²¿Éí·Ý¡£
4.Òý²ÅרҵҪÇó²ÎÕÕ¡¶¸£½¨Ê¡»ú¹ØÊÂÒµµ¥Î»Õп¼×¨ÒµÖ¸µ¼Ä¿Â¼£¨2023Ä꣩¡·¡£
5.Ïã¸Û¡¢°ÄÃÅ¡¢Ì¨ÍåµØÇø»òÍâÑóѧÀúѧλµÄ±¨¿¼ÈËÔ±£¬ÐèÌṩ½ÌÓý²¿ÁôѧЧÀÍÖÐÐijö¾ßµÄ¡¶Ïã¸Û¡¢°ÄÃÅÌØ±ðÐÐÕþÇøÑ§ÀúѧλÈÏÖ¤Êé¡·¡¢¡¶Ì¨ÍåµØÇøÑ§ÀúѧλÈÏÖ¤Êé¡·¡¢¡¶ÍâÑóѧÀúѧλÈÏÖ¤Êé¡·»ò½ÌÓý²¿ÁôѧЧÀÍÖÐÐijö¾ßµÄÖ¤Ã÷¡£
6.Èç¸ßУ¿ªÉèµÄרҵ²»ÔÚ¡¶¸£½¨Ê¡»ú¹ØÊÂÒµµ¥Î»Õп¼×¨ÒµÖ¸µ¼Ä¿Â¼£¨2023Ä꣩¡·Äڵģ¬Óɼ¯ÍÅÆ¾¾Ý¿Î³Ì±íµÈÏà¹Ø×ôÖ¤ÖÊÁÏÈ϶¨ÊÇ·ñÇкÏÒý²Å¸ÚλÉèÖõÄרҵҪÇó¡£
£¨Èý£©Ó¦Æ¸Çé¿ö˵Ã÷
1.ӦƸÕß»¹Ó¦ÇкÏÒÔÏÂÒªÇó£º
£¨1£©¾ßÓÐÖлªÈËÃñ¹²ºÍ¹ú¹ú¼®£¬×ñÊØÖ´¹æÂÉÔò£»
£¨2£©ÕþÖÎÁ¢³¡¼á¶¨¡¢ÕþÖÎËØÖʹýÓ²£¬ÔöÇ¿¡°ËĸöÒâʶ¡±¡¢¼á¶¨¡°Ëĸö×ÔÐÅ¡±¡¢×öµ½¡°Á½¸öά»¤¡±£»
£¨3£©¾ßÓÐ×öÊ´´ÒµµÄÊÂÒµÐĺͼÌÐø¾«Éñ£»
£¨4£©¾ßÓÐÂÄÐиÚλְÔðËùÐëÒªµÄרҵ֪ʶ£»
£¨5£©¾ßÓÐÁ¼ºÃµÄÖ°ÒµËØÖÊ£¬ÍŽáÏàÖú£¬Æ·ÐйæÔò£¬Á®½à´ÓÒµ£¬Êµ¼¨Í»³ö£¬ÎÞ²»Á¼ÂÄÖ°¼Í¼£»
£¨6£©¾ßÓÐÁ¼ºÃµÄÐÄÀíËØÖʺÍÄܹ»Õý³£ÂÄÖ°µÄÉíÌåËØÖÊ¡£
2.ÓÐÏÂÁÐÇé¿öÖ®Ò»µÄ£¬²»µÃ¼ÓÈëӦƸ£º
£¨1£©ÓС¶ÖлªÈËÃñ¹²ºÍ¹ú¹«Ë¾·¨¡·µÚÒ»°ÙËÄÊ®ÁùÌõËùÁÐÇéÐÎÖ®Ò»µÄ£»
£¨2£©Òò¸öÈËÔÒò£¬µ¼ÖÂÆóÒµ¾ÓªÖÎÀí²»ÉÆ£¬±¬·¢Äþ¾²¡¢ÖÊÁ¿µÈÖØ´óÔðÈÎʹʣ¬»ò·ºÆðÑÏÖØ¿÷Ëð£¬Ôì³É¹úÓлò¼¯Ìå×ʲúÑÏÖØÁ÷ʧºÍÖØ´ó¾¼ÃËðʧµÄ£»¸öÈËÔÚÆóÒµ¾ÓªÖÎÀíÔ˶¯ÖÐÓÐÖØ´óŪÐé×÷¼ÙÐÐΪµÄ£»
£¨3£©Êܹý˾·¨»ú¹ØÐÌÊ´¦·ÖµÄ£»ÕýÔÚµ³¼Í¡¢Õþ¼Í´¦·ÖÆÚÏÞÄڵģ»ÕýÔÚ½ÓÊÜ˾·¨»ú¹ØÁ¢°¸Õì²é»ò¼Í¼ì¼à²ì»ú¹ØÁ¢°¸Éó²éµÄ£»
£¨4£©¹ú¼ÒÖ´¹æÂÉÔò¡¢µ³¼ÍÕþ¼ÍºÍÓйØÕþ²ßÁíÓл®¶¨²»¿Éµ£µ±¹úÓÐÆóÒµÖ°ÎñµÄ£»
£¨5£©¾ÔÚÈ«Íõ·¨Ôº±»Ö´ÐÐÈËÐÅÏ¢ÅÌÎÊϵͳÅÌÎÊ£¬ÊôÓÚʧÐű»Ö´ÐÐÈ˵컏öÈËÕ÷ÐÅÓжñÒâ²»Á¼ÐÅÓüͼµÄ£»
£¨6£©ÆäËû²»Ò˱¨ÃûµÄ¡£
Èý¡¢Ð½³ê´ýÓö
н³ê´ýÓöƾ¾ÝÓÃÈ˵¥Î»Ð½³êÖÎÀíÖÆ¶ÈÖ´ÐУ¬ÏíÓйú¼Ò·¨¶¨¸£Àû´ýÓö¡£
ËÄ¡¢¡°è±Ê¯¡±Òý²Å³ÌÐò
1.¹ûÕæ±¨Ãû¼°¼òÀúɸѡ¡£ËùÓиÚλºã¾ÃÒý²Å£¬½«Æ¾¾Ý±¨ÃûÇé¿öºÍÈ˲Ŵ¢±¸Çé¿öδ±ØÆÚÔñÓÅ×éÖ¯¿¼ºË£¬ËæÊ±¿É¿ª¿¼£¬ÕÐÂú¼´Ö¹£¬Óû±¨¸Ï¿ì£¡±¨¿¼ÈËÔ±ÐëÔÚ»®×¼Ê±¼äÄÚÏÂÔØ²¢Ìîд±¨Ãû¹ÒºÅ±íºÍÔÊÐíÊ飨Ïê¼û¸½¼þ£©£¬Í¬Ê±×¼±¸¸öÈ˼òÀú£¬ÒÔ¡°Òý²Å¸Úλ+ÐÕÃû¡±ÎªÎļþÃûºÍÓʼþÖ÷Ì⣨Èç¡°ÐÂÀû18²úͶ¹«Ë¾¸±×ܾÀí£¨Í¶×ÊÆ«Ïò£©+ÕÅÈý¡±£©£¬·¢ËÍÖÁÐÂÀû18Òý²ÅרÓÃÓÊÏ䣨qzcjjtzp@163.com£©¡£
ͨ¹ýÖ÷¶¯¹ûÕæ±¨Ãû¡¢ÐÂÀû18È˲ſ⡢ÁÔÍ·ÍÆ¼öµÈÇþµÀ½ÓÊյļòÀú¾ùÄÉÈë±¾´ÎÒý²Å¸ÚλµÄºòÑ¡¹æÄ£¡£
ͬʱ£¬ËùÌîдµÄ¸öÈËÐÅÏ¢¡¢ÁªÏµ·½·¨£¨°üÀ¨Òƶ¯µç»°¡¢¼ÒÍ¥µç»°¡¢ÓÊÏä¡¢µØµãµÈ£©µÈӦ׼ȷÎÞÎ󣬼á³ÖÁ÷ͨ£¬ÒòÓÐÎó¶øÓ°ÏìÒý²Å¿¼ºËµÄ£¬½á¹ûÓɱ¨¿¼ÈËÔ±ÂôÁ¦¡£
2.×ʸñ³õÉó¡£×éÖ¯×ʸñ³õÉó£¬×ʸñ³õÉó½á¹û½«Í¨¹ý¶ÌÐÅ»òÓʼþµÈÐÎʽ֪ͨ¿¼Éú£¬Çë¼á³ÖͨѶÁ÷ͨ¡£×ʸñÉó²é¹á´®Òý²ÅÊÂÇéÈ«Àú³Ì£¬Ò»¾·¢Ã÷²»ÇкÏ×ʸñÌõ¼þµÄÈËÑ¡£¬Á¢¼´È¡ÏûÒý²Å×ʸñ¡£
3.µç»°Á˽⡣ÓÃÈ˵¥Î»Óë×ʸñ³õÉóͨ¹ýÈËÔ±½øÐе绰Á˽⣬²¢¼Í¼¡¢ÆÀ¹À£¬È·¶¨½øÈëÃæÌ¸µÄÒâÏòÈËÑ¡¡£
4.×ʸñ¸´Éó¡£ÃæÌ¸ÒâÏòÈËѡӦÔÚ»®×¼Ê±¼äÄÚÌá½»ÒÔÏÂÏà¹Ø×ʸñ¸´ÉóÖÊÁÏ£¬°üÀ¨£º
£¨1£©×Ô¼ºÉí·ÝÖ¤£¨Õý±³Ã棩¡¢Ñ§ÀúÖ¤Ã÷¡¢Ñ§Î»Ö¤Ã÷¡¢Ö°£¨Ö´£©Òµ×ʸñÖ¤¡¢×¨Òµ¼¼Êõ×ʸñ£¨Ö°Îñ£©Ö¤Ê飨ÈçÖ°³ÆÆÀÉó»òÖ´Òµ×ʸñ¿¼ÊÔÒÑͨ¹ýµ«ÉÐδÁìȡ֤ÊéµÄ£¬ÓÐÏàÓ¦Ðû²¼Îļþ»ò½á¹ûµ¥×ôÖ¤£¬¿É°´ÒÑ»ñµÃ¸ÃÖ°³Æ¡¢Ö´Òµ×ʸñÖ¤ÊéÓèÒÔÈ·ÈÏ£©£»
£¨2£©ÊÂÇé¾ÀúÖ¤Ã÷£¨¿ÉÌṩµ¥Î»Ö°ÎñƸÊé¡¢ÀͶ¯ÌõÔ¼¡¢µ¥Î»Ö¤Ã÷¡¢ÍâµØÈËÉ粿·Ö¸ÇÕµÄÉç±£½ÉÄÉÖ¤Ã÷¡¢ËùÔÚµ¥Î»ÈËʲ¿·ÖÌṩµÄ¾ßÌåÊÂÇé¸Úλ֤Ã÷£¬Èç¸ÚλҪÇóÊÂÇéÄêÏÞ£¬±ØÐëÌṩËùÒªÇóÄêÏÞµÄÊÂÇé¾ÀúÖ¤Ã÷£¬ÎÞ·¨ÌṩÔò²»ÅÌËãÄêÏÞ£©£»
£¨3£©ÈÎÖ°¾ÀúÏà¹ØÖ¤Ã÷ÖÊÁÏ£»
£¨4£©¿É×ôÖ¤±¨Ãû¸ÚλÒý²ÅÌõ¼þµÄÆäËüÖ¤Ã÷ÖÊÁÏ¡£
×éÖ¯×ʸñÉóºË£¬×ʸñ¸´Éó½á¹û½«Í¨¹ý¶ÌÐÅ»òÓʼþµÈÐÎʽ֪ͨ¿¼Éú£¬Çë¼á³ÖͨѶÁ÷ͨ£¬×ʸñ¸´Éóͨ¹ýÈËÔ±¼´¿É½øÈëÏÂÒ»Òý²Å³ÌÐò¡£±¨¿¼ÈËÔ±±ØÐëÌṩ¸ÚλÒý²ÅÌõ¼þµÄÖ¤Ã÷ÖÊÁÏ£¨º¬´óÖÐÐÍÆóÒµµÄÏà¹ØÈ϶¨×ÊÁÏ£©£¬ÈçÎÞ·¨Ìṩ£¬Ä¬Èϲ»¾ß±¸¡£
5.ÃæÌ¸¡£ÑûÔ¼×ʸñ¸´Éóͨ¹ýµÄÈËÔ±½øÐÐÃæÌ¸£¬¶Ô±¨¿¼ÈËÔ±µÄÊÂÇé¾Ñ顢רҵÄÜÁ¦¡¢ÇóÖ°ÒâÔ¸¼°Ð½×ÊÒâÏòµÈ·½Ãæ½øÐиÚλƥÅä¶ÈÆÀ¹À,ÔñÓÅÈ·¶¨¿¼ºËÃæÊÔÈËÑ¡¡£¾×ʸñÉó²é¡¢µç»°ÁË½â¡¢ÃæÌ¸µÈ£¬Ã¿¸ö¸ÚλÒý²Å¼Æ»®ÈËÊýÓëÔñÓÅÈ·¶¨ÈëΧ¿¼ºËÃæÊÔÈËÊýµÄ±ÈÀýµÖ´ï1:3¼´¿É¿ª¿¼£»Èô¸ÚλÒý²Å¼Æ»®ÈËÊýÓëÔñÓÅÈ·¶¨ÈëΧ¿¼ºËÃæÊÔÈËÊýµÄ±ÈÀý´ï²»µ½1:3µÄ£¬¾¼¯ÍÅÑо¿Í¬Òâºó·½¿É¿ª¿¼¡£
6.×éÖ¯¿¼ºËÃæÊÔ¡£Ö÷Òª½ÓÄɵ«²»ÏÞÓÚ°ë½á¹¹»¯ÃæÊÔ¡¢·Ç½á¹¹»¯ÃæÊÔ¡¢Ó¦Æ¸Ñݽ²¡¢ÎÞÁ쵼С×éÌÖÂÛ¡¢¸ÚλʤÈÎÁ¦²âÆÀ¡¢×«Ð´¼Æ»®µÈÐÎʽ½øÐУ¬¾ßÌåÐÎʽÒÔ¿¼ºËÃæÊÔ֪ͨΪ׼¡£½øÈ뿼ºËÃæÊÔµÄӦƸÈËÔ±Ó¦ÓÚ»®×¼Ê±¼äЯ´ø×Ô¼ºÓÐЧÉí·ÝÖ¤Ô¼þ׼ʱµ½Ö¸¶¨ËùÔÚ¼ÓÈ뿼ºËÃæÊÔ£¬Î´×¼Ê±µ½ÏÖ³¡¼ÓÈëµÄ£¬ÊÓͬ×Ô¼º·ÅÆúӦƸ×ʸñ¡£
¿¼ºËÃæÊÔÈËÊýÓëÒý²Å¸ÚλÈËÊý±ÈÀý´óÓÚ1:2µÄ£¬µ¥ÂÖÃæÊÔ½á¹ûÐëµÖ´ï70·Ö¼°ÒÔÉÏ£¬ÊÓΪ½á¹û¼°¸ñ£»¿¼ºËÃæÊÔÈËÊýÓëÒý²Å¸ÚλÈËÊý±ÈÀýСÓÚ»ò¼´ÊÇ1:2£¨²»º¬Ð¡ÓÚ»ò¼´ÊÇ1£º1£©µÄ£¬µ¥ÂÖÃæÊÔ½á¹ûÐëµÖ´ï75·Ö¼°ÒÔÉÏ£¬ÊÓΪ½á¹û¼°¸ñ£»¿¼ºËÃæÊÔÈËÊýÓëÒý²Å¸ÚλÈËÊý±ÈÀýСÓÚ»ò¼´ÊÇ1£º1µÄ£¬µ¥ÂÖÃæÊÔ½á¹ûÐëµÖ´ï80·Ö¼°ÒÔÉÏ£¬·½¿É½øÈëÏÂÒ»Òý²Å»·½Ú¡£Èô¸ÚλËùÓмÓÈ뿼ºËÕߵĿ¼ºËÃæÊÔ½á¹û¾ùµÍÓÚ¼°¸ñ·Ö£¬ÔòÈ¡Ïû¸Ã¸ÚλÒý²Å¼Æ»®¡£Èô¿¼ºËÃæÊÔ½á¹û²¢Áеģ¬Ôò½øÐмÓÊÔ¡£
7.Éç»áÊӲ졣¶Ô½øÈëÉç»áÊÓ²ìÃûµ¥µÄÈËÔ±½øÐÐÉç»áÊӲ죬ÊӲ췽·¨°üÀ¨²éÔĸöÈ˵µ°¸¡¢¿ª¾ßÏà¹ØÉóºËÖ¤Ã÷¡¢¸°Ôµ¥Î»¿¼²ìÁ˽âµÈ£¬Ö÷ÒªÊÓ²ì°üÀ¨µ«²»ÏÞÓÚÓйØÖ¤Êé¡¢Ö¤¼þµÄÕæÊµÐÔ£¬ÈÎÖ°¾Àú¡¢ÊÂÇéÌåÏÖ¡¢ÒµÎñÄÜÁ¦¡¢×ÛºÏËØÖÊ¡¢×ÛÖΡ¢Ê§Ðű»Ö´ÐС¢×ñÊØµ³·çÁ®Õþ»®¶¨¼°¸öÈËÕ÷ÐŵÈÇé¿ö¡£ÊôÓÚÆó¹ÜÈËÔ±µÄ»¹ÐëÆ¾¾ÝÆó¹ÜÈËԱѡÈÎÖÎÀí²½·¥Óйػ®¶¨¿ªÕ¹×éÖ¯¿¼²ì¡£
8.È·¶¨ÄâÆ¸ÓÃÈËÑ¡¡£ÈôÉç»áÊÓ²ì½á¹ûÇкÏÈÎÖ°ÒªÇó£¬Ôò°´¿¼ºËÃæÊÔ½á¹û´Ó¸ßµ½µÍ°´1:1µÄ±ÈÀýÈ·¶¨ÄâÆ¸ÓÃÈËÑ¡¡£
9.ÈëÖ°Ìå¼ì¡£×éÖ¯ÄâÆ¸ÓÃÈËÔ±Ìå¼ì£¬Ìå¼ìÓöÈÓɸöÈ˵£¸º¡£±¾´ÎÌå¼ì°´Óйػ®¶¨ÒªÇóÖ´ÐС£¶Ô²»ÇкÏÌå¼ì¼°¸ñ±ê×¼µÄ²¿·ÖÏîÄ¿°²ÅŸ´¼ì£¬¸´¼ìÖ»½øÐÐ1´Î£¬½á¹ûÒÔ¸´¼ì½áÂÛΪ׼¡£Æ¾¾ÝÌå¼ì½á¹ûÊÇ·ñ¼°¸ñÇé¿öÈ·¶¨×îÖÕÄâÆ¸ÓÃÈËÑ¡¡£
10.¹«Ê¾¡£¶ÔÄâÆ¸ÓÃÈËÑ¡½øÐй«Ê¾£¬¹«Ê¾ÆÚ3Ì죬¹«Ê¾ÆÚÂúºó£¬²»±£´æÎÊÌâ»ò·´Ó¦ÎÊÌ⾺Ëʵ²»Ó°ÏìÆ¸Óõ쬰´Óйػ®¶¨ÖÎÀíÆ¸ÓÃÊÖÐø¡£
11.ÖÎÀíÈëÖ°¡£Â¼ÓÃÈËÔ±ÐëÔÚ½Óµ½Æ¸ÓÃ֪ͨºóµÄ»®×¼Ê±¼äÄÚ±¨µ½£¬ÓâÆÚ䱨µ½µÄ£¬È¡ÏûƸÓÃ×ʸñ¡£ÈôÓÐÌØÊâÇé¿ö¾¼¯ÍÅÅú×¼µÄ£¬¿ÉÑÓÆÚ±¨µ½¡£
ÔÚÉç»áÊӲ졢ÈëÖ°Ìå¼ì¡¢¹«Ê¾¡¢ÖÎÀíÈëÖ°µÈ»·½ÚÒò±¨¿¼ÈËÔ±²»ÇкÏÒªÇó»ò¿¼ÉúÖ÷¶¯·ÅÆúµÈÔÒò¶ø·ºÆð¸ÚλÒý²Å¼Æ»®È±¶îʱ£¬Óɼ¯Ížö¶¨ÊÇ·ñ°´¸Ã¸Úλ¿¼ºËÃæÊÔ½á¹û´Ó¸ß·Öµ½µÍ·Ö½øÐеݲ¹£¬µÝ²¹ÈËÔ±²»ÇкÏÒªÇó»ò·ÅÆúµÄ²»ÔÙ½øÐеݲ¹¡£ÈçмÓÃÈËÔ±ÔÚÈëÖ°1ÄêÄÚÀëÖ°»ò·ÅÆúƸÓÃ×ʸñʱ£¬Óɼ¯Ížö¶¨ÊÇ·ñ°´¸Ã¸Úλ¿¼ºËÃæÊÔ½á¹û´Ó¸ß·Öµ½µÍ·Ö½øÐеݲ¹¡£
Îå¡¢ÆäËûÊÂÏî
£¨Ò»£©Õý³£Éϰàʱ¼ä£ºÖÜÒ»ÖÁÖÜÎåÉÏÎç8:00--12:00£¬ÏÂÎç15:00--18:00£¨ÏÄÁîʱ£©¡¢14:30-17:30£¨¶¬Áîʱ£©£¬½ÓÊÜÀ´µç×Éѯ£º

£¨Ò»£©ËùÓÐÈËԱʵÐÐÆ¸ÈÎÖÆ£¬ÓëÓÃÈ˵¥Î»Ç©¶©ÀͶ¯ÌõÔ¼£¬Æ¸ÆÚ3Äê¡£ÊôÓÚÆó¹ÜÈËÔ±µÄ£¬Ó¦½øÐÐÈÎÖ°ÊÔÓÃÆÚ¿¼ºË¡¢Äê¶È¿¼ºË¡¢ÈÎÆÚ¿¼ºË¡£¾Àí²ã³ÉԱʵÐÐÈÎÆÚÖÆÆõÔ¼»¯ÖÎÀí£¬Ó뵥λǩ¶©¸ÚλƸÈÎÐÒé¡¢¾ÓªÒµ¼¨ÔðÈÎÊ飨Äê¶È¡¢ÈÎÆÚ£©£¬²¢°´Óйػ®¶¨½øÐп¼ºË¡£
£¨Èý£©Ó¦Æ¸ÈËÔ±Ó¦Ñϸñƾ¾Ý¸ÚλÕÐÓÃÌõ¼þÒªÇó±¨Ãû£¬²¢¶ÔÖ¤ÁÏÕæÊµÐÔ¡¢×¼È·ÐÔÂôÁ¦£¬·²ÅªÐé×÷¼Ù¡¢¶ñÒⱨ¿¼µÄ£¬Ò»¾ºËʵȡÏû¼ÓÃ×ʸñ¡£
£¨ËÄ£©Ó¦Æ¸ÈËÔ±ËùÌîд×ÊÁÏ¡¢ÁªÏµ·½·¨±ØÐëÍêÕûÇÒ׼ȷÎÞÎó£¬ÒòÁªÏµ·½·¨ÓÐÎóÓ°ÏìÒý²ÅµÄ£¬½á¹û¸öÈË×Ô¸º¡£
£¨Î壩Òý²Å¼Æ»®Î´¾¡ÊÂÒË£¬½âÊÍȨ¹éÐÂÀû18ÓÐÏÞ¹«Ë¾ËùÓС£
Áù¡¢Öи߶˸Úλºã¾ÃÒý²Å
Ϊ½øÒ»²½ÔöÇ¿È˲ÅÌݶӽ¨É裬×öÇ¿È˲Ŵ¢±¸¿â£¬ÐÂÀû18¸÷²ã¼¶È¨ÊôÆóÒµÁìµ¼°à×Ó³ÉÔ±¡¢²¿·ÖÕý¸±Ö°µÈÖи߲ãÖÎÀí¸Úλ¡¢×¨ÒµÐòÁиÚλ¡¢¾ÓªÐòÁиÚλµÈºã¾ÃÒý²Å£¬ÒýÐãÊ¿Êý²»ÏÞ£¬ºã¾ÃÓÐЧ£¬Òý²Å¹æÄ£º¸Ç¹¤³ÌÖÎÀíÀà¡¢µØ²ú¿ª·¢Àà¡¢¹©Ó¦Á´ÖÎÀíÀà¡¢¼Æ»®Éè¼ÆÀà¡¢¶¼»áÔËÓªÀà¡¢Ô°ÇøÔËÓªÀࡢͶ×ÊÔËÓªÀà¡¢×ʲúÔËÓªÀà¡¢¹ÉȨÔË×÷¡¢¹ÉȨÊÕ¹º¡¢¹¤ÒµÍ¶×ÊÀà¡¢·¨Îñ·ç¿ØÀà¡¢½¨²ÄóÒ×Àà¡¢ÈÚ×Ê×âÁÞÀà¡¢½ðÈÚ±£ÀíÀà¡¢ÉóͼÀà¡¢»á¼ÆÓëÉó¼ÆÀàµÈרҵÈ˲Żò¼±Ðè½ôȱÈ˲š£¾ßÌåÄÚÈÝɨÃèÏ·½¶þάÂë»ñÈ¡£º

ÐÂÀû18¸ü¶àÕÐÆ¸¿É¹Ø×¢¡°ÐÂÀû18ÓÐÏÞ¹«Ë¾¡±Î¢ÐÅÃñÖںšª¡ªÐÂÀû18¶¯Ì¬¡ª¡ªÕÐÈ˲šª¡ªÕýÔÚÕÐÆ¸

¸½¼þ£º¡¶ÐÂÀû18¡°è±Ê¯¡±Òý²Å¼Æ»®±¨Ãû¹ÒºÅ±í¡·¼°¡¶ÔÊÐíÊé¡·.docx



ɨһɨ£¬¹Ø×¢ÐÂÀû18

